电脑桌面
添加小米粒文库到电脑桌面
安装后可以在桌面快捷访问

室内木门施工技术交底VIP免费

室内木门施工技术交底_第1页
1/7
室内木门施工技术交底_第2页
2/7
室内木门施工技术交底_第3页
3/7
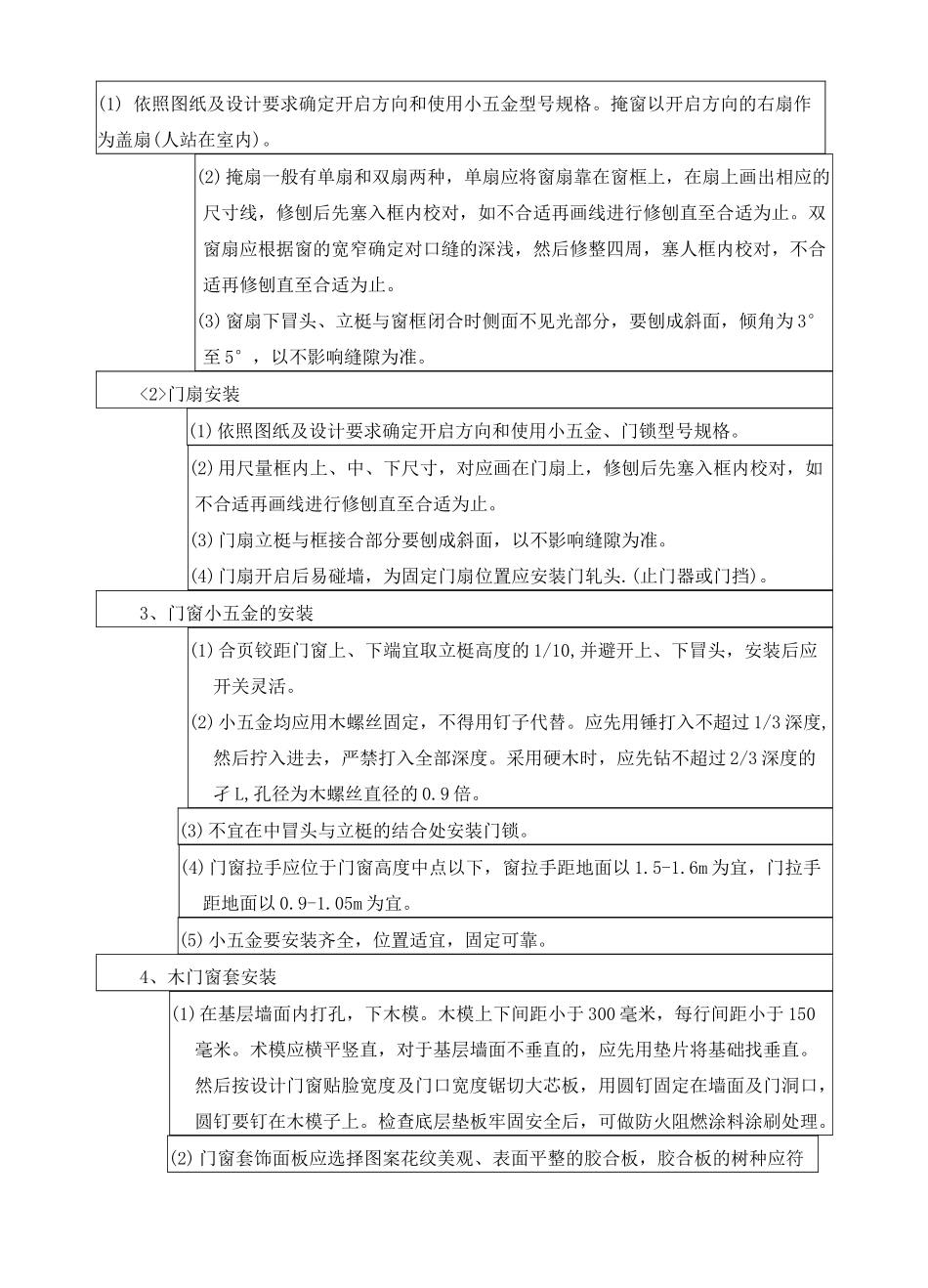
室内木门安装技术交底记录编号:施工单位工程名称分部工程精装修工程交底部位塔楼办公区域及餐厅日期交底内容:一、施工范围木门基层制作及木门套安装二、材料准备(1)木门:由生产厂家供应木门,木材采用二级松木,含水率不得超过12%,进场时应核对门窗型号、尺寸、数量、木类、加工质量和出厂合格证。(2)其他材料:钢钉、防腐剂、木螺丝、合页、插销、拉手、挺钩、门锁、锁牌等设计要求的各种小五金。三、主要机具粗刨、细刨、裁口刨、单线刨、锯、锤子、斧子、改锥、线勒子、扁铲、塞尺、线坠、红线包、墨汁、木钻、小电锯、担子板、扫帚等四、操作流程1、门窗框安装⑴安装门窗前,应根据地面控制轴线和门窗洞口平面位置,确定门窗框的安装位置(除特殊注明外,内门窗框都距墙中放置),弹出安装位置线。(2)将门窗框按其对应编码,开启方向安放在安装位置线上就位,摆正,用线坠、水平尺将门窗框校正、找直,且门窗框与墙体之间的缝隙留置均匀,再用木楔临时固定。(3)本工程门窗洞口为混凝土抱框,其固定方式采用宽30mm、长80mm、厚1.5-2mm直铁脚,先钉固在门窗框靠墙一面,与砌体面贴紧,用木楔将框临时固定在门洞内后,用射钉枪或钢钉钉牢,每边固定点应不少于三处,(4)安装时应考虑抹灰层厚度,门窗框靠墙一面与抹灰外皮平。且门窗框与墙之间用砂浆填塞密实,取出临时固定的木楔。2、门窗扇安装:<1>窗扇安装(1)依照图纸及设计要求确定开启方向和使用小五金型号规格。掩窗以开启方向的右扇作为盖扇(人站在室内)。(2)掩扇一般有单扇和双扇两种,单扇应将窗扇靠在窗框上,在扇上画出相应的尺寸线,修刨后先塞入框内校对,如不合适再画线进行修刨直至合适为止。双窗扇应根据窗的宽窄确定对口缝的深浅,然后修整四周,塞人框内校对,不合适再修刨直至合适为止。(3)窗扇下冒头、立梃与窗框闭合时侧面不见光部分,要刨成斜面,倾角为3°至5°,以不影响缝隙为准。<2>门扇安装(1)依照图纸及设计要求确定开启方向和使用小五金、门锁型号规格。(2)用尺量框内上、中、下尺寸,对应画在门扇上,修刨后先塞入框内校对,如不合适再画线进行修刨直至合适为止。(3)门扇立梃与框接合部分要刨成斜面,以不影响缝隙为准。(4)门扇开启后易碰墙,为固定门扇位置应安装门轧头.(止门器或门挡)。3、门窗小五金的安装(1)合页铰距门窗上、下端宜取立梃高度的1/10,并避开上、下冒头,安装后应开关灵活。(2)小五金均应用木螺丝固定,不得用钉子代替。应先用锤打入不超过1/3深度,然后拧入进去,严禁打入全部深度。采用硬木时,应先钻不超过2/3深度的孑L,孔径为木螺丝直径的0.9倍。(3)不宜在中冒头与立梃的结合处安装门锁。(4)门窗拉手应位于门窗高度中点以下,窗拉手距地面以1.5-1.6m为宜,门拉手距地面以0.9-1.05m为宜。(5)小五金要安装齐全,位置适宜,固定可靠。4、木门窗套安装(1)在基层墙面内打孔,下木模。木模上下间距小于300毫米,每行间距小于150毫米。术模应横平竖直,对于基层墙面不垂直的,应先用垫片将基础找垂直。然后按设计门窗贴脸宽度及门口宽度锯切大芯板,用圆钉固定在墙面及门洞口,圆钉要钉在木模子上。检查底层垫板牢固安全后,可做防火阻燃涂料涂刷处理。(2)门窗套饰面板应选择图案花纹美观、表面平整的胶合板,胶合板的树种应符合设计要求。裁切饰面板时,应先按门洞口及贴脸宽度弹出裁切线,用锋利裁刀裁开,对缝处刨45°角,背面刷乳胶液后贴于底板上,表层用射钉枪钉入无帽直钉加固。注意门洞口及墙面接口处的接缝要求平直45°角对缝。饰面板粘贴安装后用木角线封边收口,角线横竖接口处刨45°角接缝处理。五、质量标准:1、保证项目(1)门窗框安装位置必须符合设计要求。(2)门窗框必须安装牢固,固定点符合设计要求和施工规范的规定。2、基本项目(1)框与墙体间用砂浆填塞饱满、均匀。(2)门窗扇安装:裁口要顺直,刨面平整光滑,开关灵活、稳定、无回弹和倒翘。(3)小五金安装:位置适宜,槽深一致,边缘整齐,尺寸准确。小五金安装齐全,规格符合要求,木螺丝拧紧卧平,插销关启灵活。(4)门窗披水、盖口条、压缝条、密封条安装尺寸一致,平直光滑,与门窗结合牢固严密,无缝隙。3、允...

1、当您付费下载文档后,您只拥有了使用权限,并不意味着购买了版权,文档只能用于自身使用,不得用于其他商业用途(如 [转卖]进行直接盈利或[编辑后售卖]进行间接盈利)。
2、本站所有内容均由合作方或网友上传,本站不对文档的完整性、权威性及其观点立场正确性做任何保证或承诺!文档内容仅供研究参考,付费前请自行鉴别。
3、如文档内容存在违规,或者侵犯商业秘密、侵犯著作权等,请点击“违规举报”。

碎片内容

室内木门施工技术交底

确认删除?
VIP
微信客服
  • 扫码咨询
会员Q群
  • 会员专属群点击这里加入QQ群
客服邮箱
回到顶部