电脑桌面
添加小米粒文库到电脑桌面
安装后可以在桌面快捷访问

矿井测风工考核标准VIP免费

矿井测风工考核标准_第1页
1/3
矿井测风工考核标准_第2页
2/3
矿井测风工考核标准_第3页
3/3
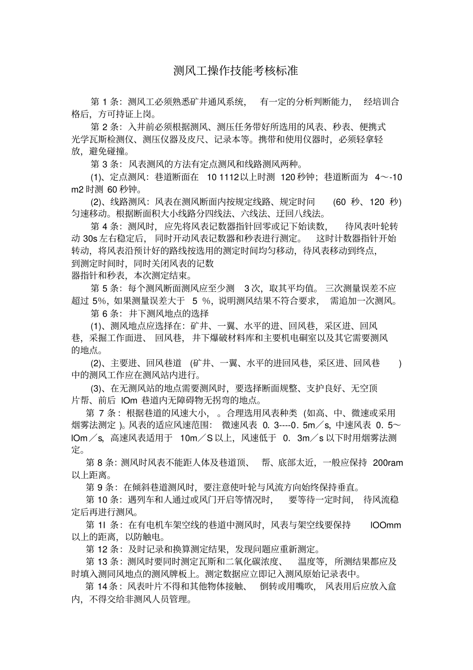
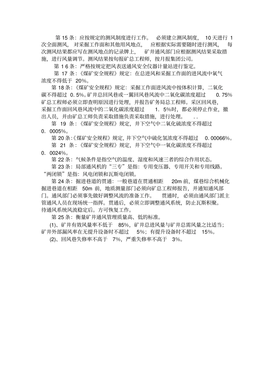
测风工操作技能考核标准第1条:测风工必须熟悉矿井通风系统,有一定的分析判断能力,经培训合格后,方可持证上岗。第2条:入井前必须根据测风、测压任务带好所选用的风表、秒表、便携式光学瓦斯检测仪、测压仪器及皮尺、记录本等。携带和使用仪器时,必须轻拿轻放,避免碰撞。第3条:风表测风的方法有定点测风和线路测风两种。(1)、定点测风:巷道断面在101112以上时测120秒钟;巷道断面为4~-10m2时测60秒钟。(2)、线路测风:风表在测风断面内按规定线路、规定时问(60秒、120秒)匀速移动。根据断面积大小线路分四线法、六线法、迂回八线法。第4条:测风时,应先将风表记数器指针回零或记下始读数,待风表叶轮转动30s左右稳定后,同时开动风表记数器和秒表进行测定。这时计数器指针开始转动,将风表沿预计好的路线按选用的测定时间均匀移动,待风表移动到终点,到测定时间时,同时关闭风表的记数器指针和秒表,本次测定结束。第5条:每个测风断面测风应至少测3次,取其平均值。三次测量误差不应超过5%,如果测量误差大于5%,说明测风结果不符合要求,需追加一次测风。第6条:井下测风地点的选择(1)、测风地点应选择在:矿井、一翼、水平的进、回风巷,采区进、回风巷,采掘工作面进、回风巷,井下爆破材料库和主要机电硐室以及其它需要测风的地点。(2)、主要进、回风巷道(矿井、一翼、水平的进回风巷,采区进、回风巷)中的测风工作应在测风站内进行。(3)、在无测风站的地点需要测风时,要选择断面规整、支护良好、无空顶片帮、前后lOm巷道内无障碍物无拐弯的地点。第7条:根据巷道的风速大小,。合理选用风表种类(如高、中、微速或采用烟雾法测定)。风表的适应风速范围:微速风表0.3----0.5m/s,中速风表0.5~lOm/s,高速风表适用于10m/S以上,风速低于0.3m/s以下时用烟雾法测定。第8条:测风时风表不能距人体及巷道顶、帮、底部太近,一般应保持200ram以上距离。第9条:在倾斜巷道测风时,要注意使叶轮与风流方向始终保持垂直。第10条:遇列车和人通过或风门开启等情况时,要等待一定时间,待风流稳定后再进行测风。第1I条:在有电机车架空线的巷道中测风时,风表与架空线要保持lOOmm以上的距离,以防触电。第12条:及时记录和换算测定结果,发现问题应重新测定。第13条:测风时要同时测定瓦斯和二氧化碳浓度、温度等,所测结果都应及时填入测同风地点的测风牌板上。测定数据应立即记入测风原始记录表中。第14条:风表叶片不得和其他物体接触、倒转或用嘴吹,风表用后应放入盒内,不得交给非测风人员管理。第15条:应按规定的测风制度进行工作。必须建立测风制度,10天进行1次全面测风,对采掘工作面和其他用风地点,应根据实际需要随时进行测风,每次测风结果都应写在测风地点的记录牌上,矿井通风部门应根据测风结果采取措施,进行风量调节。测风结果按旬报矿总工程师,按月报集团公司。第16条:严格按规定把风表送通风安全仪器计量站进行鉴定。第17条:《煤矿安全规程》规定:在总进风和采掘工作面的进风流中氧气浓度不得低于20%。第18条:《煤矿安全规程》规定:采掘工作面进风流中按体积计算,二氧化碳不得超过0.5%。矿井总回风巷或一翼回风巷风流中二氧化碳浓度超过0.75%矿总工程师必须立即查明原因进行处理,并报告矿务局总工程师。采区回风巷,采掘工作面回风巷风流中的二氧化碳浓度超过1.5%时,都必须停止作业,撤出人员,并由矿总工师负责采取措施负责采取措施,进行处理。..第19条:《煤矿安全规程》规定,井下空气中二氧化硫浓度不得超过0.0005%。第20条:《煤矿安全规程》规定,井下空气中硫化氢浓度不得超过0.00066%。第21条:《煤矿安全规程》规定,井下空气中一氧化碳浓度不得超过0.0024%。第22条:气候条件是指空气的温度、湿度和风速三者的综合作用状态。第23条:局部通风机的“三专”是指:专用变压器、专用开关和专用线路。“两闭锁”是指:风电闭锁和瓦斯电闭锁。第24条:掘进巷道的贯通:一般巷道在贯通相距20m前,煤巷综合机械化掘进巷道在相距50m前,地质测量部门必须向矿总工程师报告,并通知通风部门。通风部门必须事先做好调...

1、当您付费下载文档后,您只拥有了使用权限,并不意味着购买了版权,文档只能用于自身使用,不得用于其他商业用途(如 [转卖]进行直接盈利或[编辑后售卖]进行间接盈利)。
2、本站所有内容均由合作方或网友上传,本站不对文档的完整性、权威性及其观点立场正确性做任何保证或承诺!文档内容仅供研究参考,付费前请自行鉴别。
3、如文档内容存在违规,或者侵犯商业秘密、侵犯著作权等,请点击“违规举报”。

碎片内容

矿井测风工考核标准

您可能关注的文档

确认删除?
VIP
微信客服
  • 扫码咨询
会员Q群
  • 会员专属群点击这里加入QQ群
客服邮箱
回到顶部