电脑桌面
添加小米粒文库到电脑桌面
安装后可以在桌面快捷访问

初一地理上册期末复习知识点总结VIP免费

初一地理上册期末复习知识点总结_第1页
1/4
初一地理上册期末复习知识点总结_第2页
2/4
初一地理上册期末复习知识点总结_第3页
3/4
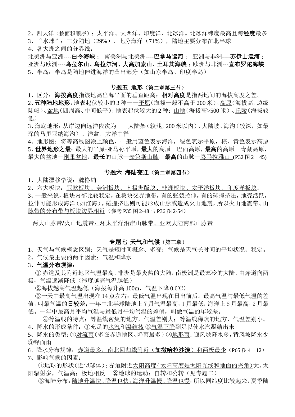
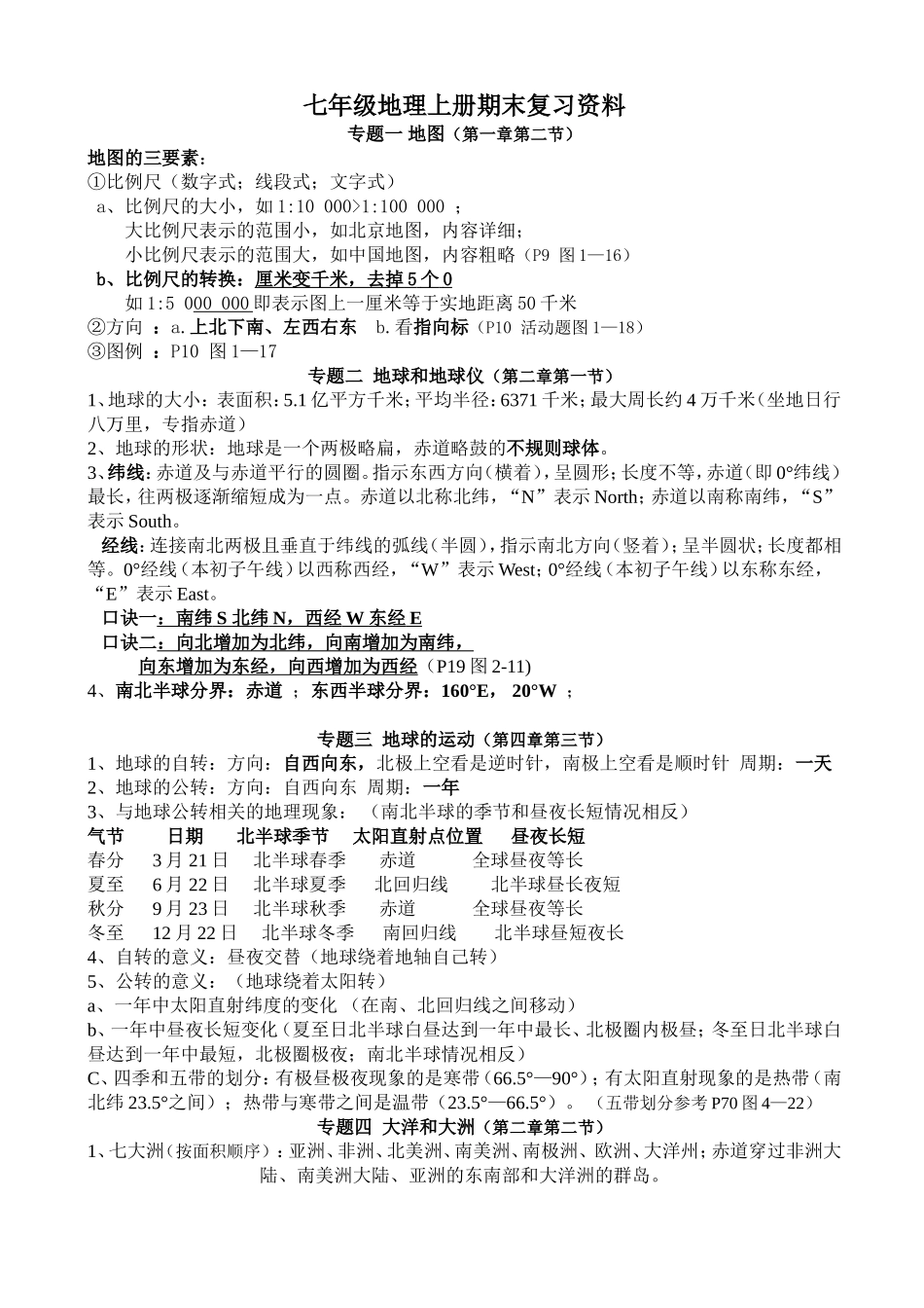
七年级地理上册期末复习资料专题一地图(第一章第二节)地图的三要素:①比例尺(数字式;线段式;文字式)a、比例尺的大小,如1:10000>1:100000;大比例尺表示的范围小,如北京地图,内容详细;小比例尺表示的范围大,如中国地图,内容粗略(P9图1—16)b、比例尺的转换:厘米变千米,去掉5个0如1:5000000即表示图上一厘米等于实地距离50千米②方向:a.上北下南、左西右东b.看指向标(P10活动题图1—18)③图例:P10图1—17专题二地球和地球仪(第二章第一节)1、地球的大小:表面积:5.1亿平方千米;平均半径:6371千米;最大周长约4万千米(坐地日行八万里,专指赤道)2、地球的形状:地球是一个两极略扁,赤道略鼓的不规则球体。3、纬线:赤道及与赤道平行的圆圈。指示东西方向(横着),呈圆形;长度不等,赤道(即0°纬线)最长,往两极逐渐缩短成为一点。赤道以北称北纬,“N”表示North;赤道以南称南纬,“S”表示South。经线:连接南北两极且垂直于纬线的弧线(半圆),指示南北方向(竖着);呈半圆状;长度都相等。0°经线(本初子午线)以西称西经,“W”表示West;0°经线(本初子午线)以东称东经,“E”表示East。口诀一:南纬S北纬N,西经W东经E口诀二:向北增加为北纬,向南增加为南纬,向东增加为东经,向西增加为西经(P19图2-11)4、南北半球分界:赤道;东西半球分界:160°E,20°W;专题三地球的运动(第四章第三节)1、地球的自转:方向:自西向东,北极上空看是逆时针,南极上空看是顺时针周期:一天2、地球的公转:方向:自西向东周期:一年3、与地球公转相关的地理现象:(南北半球的季节和昼夜长短情况相反)气节日期北半球季节太阳直射点位置昼夜长短春分3月21日北半球春季赤道全球昼夜等长夏至6月22日北半球夏季北回归线北半球昼长夜短秋分9月23日北半球秋季赤道全球昼夜等长冬至12月22日北半球冬季南回归线北半球昼短夜长4、自转的意义:昼夜交替(地球绕着地轴自己转)5、公转的意义:(地球绕着太阳转)a、一年中太阳直射纬度的变化(在南、北回归线之间移动)b、一年中昼夜长短变化(夏至日北半球白昼达到一年中最长、北极圈内极昼;冬至日北半球白昼达到一年中最短,北极圈极夜;南北半球情况相反)C、四季和五带的划分:有极昼极夜现象的是寒带(66.5°—90°);有太阳直射现象的是热带(南北纬23.5°之间);热带与寒带之间是温带(23.5°—66.5°)。(五带划分参考P70图4—22)专题四大洋和大洲(第二章第二节)1、七大洲(按面积顺序):亚洲、非洲、北美洲、南美洲、南极洲、欧洲、大洋州;赤道穿过非洲大陆、南美洲大陆、亚洲的东南部和大洋洲的群岛。2、四大洋(按面积顺序):太平洋、大西洋、印度洋、北冰洋。北冰洋纬度最高且跨经度最多3、“水球”:三分陆地(29%)、七分海洋(71%),陆地主要分布在北半球4、各大洲之间的分界线:北美洲与亚洲----白令海峡;南美洲与北美洲----巴拿马运河;亚洲与非洲----苏伊士运河;亚洲与欧洲----乌拉尔山、乌拉尔河、大高加索山、土耳其海峡;欧洲与非洲---直布罗陀海峡5、半岛:半岛是陆地伸进海洋的凸出部分(如山东半岛、印度半岛)专题五地形(第二章第三节)1、区分:海拔高度指该地高出海平面的垂直距离;相对高度是指两地间的海拔高度之差。2、五种陆地地形:地表起伏较小的3种——平原(海拔一般不高于200米)、高原(海拔高、边缘陡峻)、盆地(四周高、中间低平);地表起伏较大的2种:山地(海拔高>500米)、丘陵(海拔较低)3、海底地形:从岸边向远洋依次为——大陆架(较浅,200米以内)、大陆坡、海沟(较深,如最深的马里亚纳海沟)、洋盆、大洋中脊4、地形图:将等高线图涂上颜色,一般用蓝色表示海洋,绿色表示平原,棕、黄色表示高原5、世界地形之最:最大的平原-亚马孙平原,最大的高原—巴西高原,最高的高原—青藏高原,最大的盆地—刚果盆地,最长的山脉—安第斯山脉,最高的山脉—喜马拉雅山(P32图2—45)专题六海陆变迁(第二章第四节)1、大陆漂移学说:魏格纳2、六大板块:亚欧板块、美洲板块、南极洲版块、非洲板块、太平洋板块、印度洋板块。3、一般来说,板块...

1、当您付费下载文档后,您只拥有了使用权限,并不意味着购买了版权,文档只能用于自身使用,不得用于其他商业用途(如 [转卖]进行直接盈利或[编辑后售卖]进行间接盈利)。
2、本站所有内容均由合作方或网友上传,本站不对文档的完整性、权威性及其观点立场正确性做任何保证或承诺!文档内容仅供研究参考,付费前请自行鉴别。
3、如文档内容存在违规,或者侵犯商业秘密、侵犯著作权等,请点击“违规举报”。

碎片内容

初一地理上册期末复习知识点总结

确认删除?
VIP
微信客服
  • 扫码咨询
会员Q群
  • 会员专属群点击这里加入QQ群
客服邮箱
回到顶部