电脑桌面
添加小米粒文库到电脑桌面
安装后可以在桌面快捷访问

建设项目资料清单VIP免费

建设项目资料清单_第1页
1/6
建设项目资料清单_第2页
2/6
建设项目资料清单_第3页
3/6
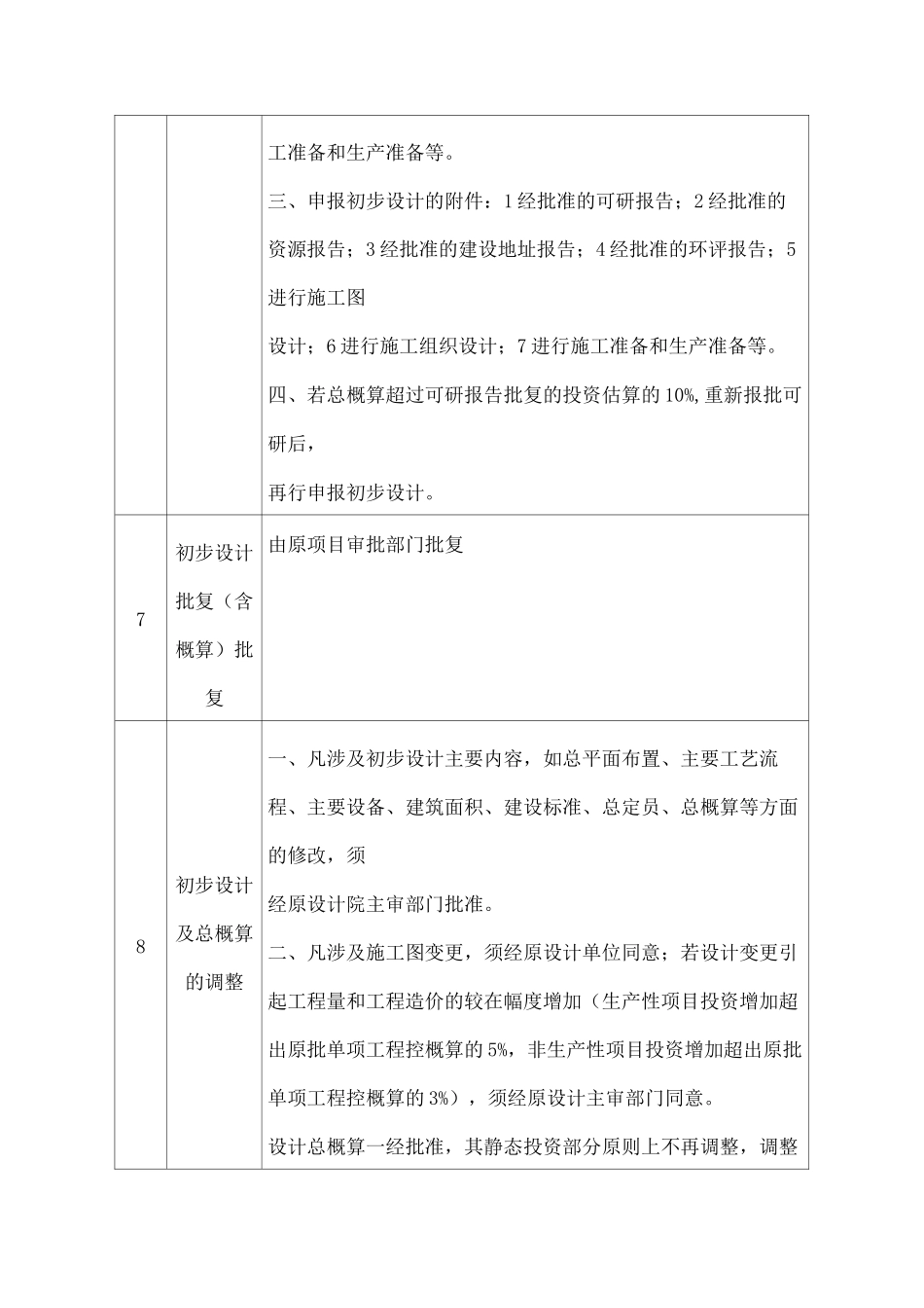
建设项目资料清单序号项目材料有关说明1立项报告附项目建议书:1项目提出的必要性、依据;2拟建规模和建设地点的初步设想;3资源情况,建设条件等的初步分析;4投资估算和资金筹措设想;5项目进度安排;6经济效益和社会效益的初步估计。2立项批复区发展计划局初审,会同城建、国土、财政等部门协商,提出意见报政府常务会议同意后批复。3可研报告及报文可研报告内容:1总论(项目提出的背景、投资的必要性和经济意义;研究工作的依据和范围);2需求预测和拟建规模;3资源、原材料、燃料及公用设施情况;4建厂条件和厂址方案;5设计方案;6环境影响评价;7地震安全性评价;8企业组织、劳动定员和人员培训数目估算;9实施进度的建议;10投资估算和资金筹措;(11社会及经济效益评价;12经营性基本建设项目须附项目法人的组建方案)建设部门在编制项目建议书或可行性论证时应向土地部门提出建设用地预申请。预申请的主要内容:建设项目的前期论证情况,拟占用土地的区域位置、数量、拟用地计划、耕地开垦资金的落实情况等。4可研批复凡涉及可研报告的主要内容,如建设规模、产品方案、建设地址等方面的修改,须经原可研报告审批部门批准。5选址意见书1填报建设项目选址意见书申请表;2主管部门(城建局)提出选址意向报区政府冋意后审批;3城建局核发选址意见书;4申请建设用地测量、提供测量成果。6初步设计一、初步设计内容:内容包括文字说明和完整的设计图纸。1设计依据;2设计指导思想;3建设地址概况;4总体规划概要;5建设规模;6产品方案(纲领);7原料、燃料、动力的用量和来源;8工艺流程;9主要设备选型及配置;10运输总图;11主要建(构)筑物;12公用、辅助设施(包括水、电、路等外部配套工程);13新技术、新工艺、新设备、新材料采用情况;14主要材料用量;15外部协作条件;16占用面积和土地利用情况;17环境保护和“三废”治理;18消防;19工业卫生和职业安全;20抗震和人防措施;21生产组织和劳动定员;22各项经济技术指标;23建设顺序和期限24生活区建设;25总概算、总投资、总资金及资金来源。一、初步设计的深度(满足):1比选和确定设计方案;2确定土地征用范围;3进行主要设备、材料订购;4确定建设项目投资;5进行施工图设计;6进行施工组织设计;7进行施工准备和生产准备等。三、申报初步设计的附件:1经批准的可研报告;2经批准的资源报告;3经批准的建设地址报告;4经批准的环评报告;5进行施工图设计;6进行施工组织设计;7进行施工准备和生产准备等。四、若总概算超过可研报告批复的投资估算的10%,重新报批可研后,再行申报初步设计。7初步设计批复(含概算)批复由原项目审批部门批复8初步设计及总概算的调整一、凡涉及初步设计主要内容,如总平面布置、主要工艺流程、主要设备、建筑面积、建设标准、总定员、总概算等方面的修改,须经原设计院主审部门批准。二、凡涉及施工图变更,须经原设计单位同意;若设计变更引起工程量和工程造价的较在幅度增加(生产性项目投资增加超出原批单项工程控概算的5%,非生产性项目投资增加超出原批单项工程控概算的3%),须经原设计主审部门同意。设计总概算一经批准,其静态投资部分原则上不再调整,调整概算原则上仅限于动态投资部分,主要是由于政策性因素引起的患、汇、税、费价的变化所增加的投资部分,建设单位在建设过程中自行扩大规模、增加内容和提高标准引起的概算增加、不于调整。代建委托书国家投资的基础设施或公益性建设项目,委托区城建投资开发公司建设的,城建局向开发公司出具代建委托书。开发公司自营性项目和其它项目无此程序。9建设用地规划许可证1填报建设用地规划许可证申请表;2提供初步设计或规划(附1:500或1:1000总平面图);核发建设用地规划许可证(附建设用地红线图);4依照审定的初步设计规划文件,委托施工图设计。10用地申请申请附件:1建设单位有关资质证明;2可研批复或其它有关批准文件;3预审报告(城建局提供);4初步设计或其它有关批准文件;5建设项目总平面布置图;6补充耕地方案;7勘测定界图和勘测定界报告;8环保、文物部门意见;9选址意见书;10土地利用示意图;11...

1、当您付费下载文档后,您只拥有了使用权限,并不意味着购买了版权,文档只能用于自身使用,不得用于其他商业用途(如 [转卖]进行直接盈利或[编辑后售卖]进行间接盈利)。
2、本站所有内容均由合作方或网友上传,本站不对文档的完整性、权威性及其观点立场正确性做任何保证或承诺!文档内容仅供研究参考,付费前请自行鉴别。
3、如文档内容存在违规,或者侵犯商业秘密、侵犯著作权等,请点击“违规举报”。

碎片内容

建设项目资料清单

您可能关注的文档

确认删除?
VIP
微信客服
  • 扫码咨询
会员Q群
  • 会员专属群点击这里加入QQ群
客服邮箱
回到顶部