电脑桌面
添加小米粒文库到电脑桌面
安装后可以在桌面快捷访问

管理系统信息系统_课程设计_小型自选商场综合管理系统VIP免费

管理系统信息系统_课程设计_小型自选商场综合管理系统_第1页
1/13
管理系统信息系统_课程设计_小型自选商场综合管理系统_第2页
2/13
管理系统信息系统_课程设计_小型自选商场综合管理系统_第3页
3/13
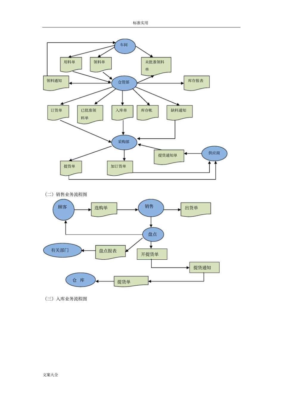
标准实用文案大全实验二一、小型自选商场组织结构图二、业务流程图(一)采购流程图标准实用文案大全(二)销售业务流程图(三)入库业务流程图销售顾客选购单出货单盘点盘点报表有关部门开提货单提货通知提货单仓库仓管部采购部供应商用料单领料单未批准领料单库存报表已批准领料单库存帐领料通知订货单入库单缺料通知提货单加订货单提货通知单车间标准实用文案大全(四)出库业务流程图三、数据流程图(一)顶层数据流程图自选商场管理系统供应商消费者发货通知单订货单消费清单售货单库存台登记库存清单统计数据发货通知单仓库管理员出库记录库存更新出库通知单领货人仓管部领货单开领货单查库存状态开领货单领货单财务部开缺货单缺货通知单采购部领货单领货单销售部标准实用文案大全(二)0层数据流程图(三)子系统数据图1.人事子系统2.采购子系统招聘员工通知1.1招聘员工1.4人事分配1.3解雇员工1.2培训员工F1F2培训员工通知F3解雇员工通知F4人事安排聘书解雇信通知1人事管理3商品销售2商品采购4仓库存储供应商消费者发货通知单订货单售货单消费清单商品入入库出库F1入库单F2出库单标准实用文案大全3.销售子系统4.仓库存储子系统消费者2.1销售登记2.2销售核算2.3销售统计2.4库存更新F5F3F4F2F1消费清单商品登记单售货单销售报表订货单F2缺货登记表2.1按商品编号汇总所缺商品2.2按商品类型统计所缺商品2.3修改商品库存和待购量商品入库信息F5待购商品数量仓库管理员F6商品一览表缺货单进货通知单F1商品存量表标准实用文案大全四、数据字典(一)人事系统1.数据流数据流名通知别名无组成姓名+员工职位+培训时间+培训内容+单位盖章+通知时间来源1.2培训员工去向1.3人事分配数据量0.1次/天高峰值1次/天数据流名解雇信别名无组成姓名+解雇原由+解雇赔偿金+单位盖章+解雇日期来源1.3人事分配去向1.4解雇员工数据量0.05次/天高峰值0.2次/天2.数据存储文件名招聘员工通知书别名无组成招聘原由+招聘人数+招聘要求组织按各个部门所需人数从大到小排列存取要求无标准实用文案大全关键字部门和人数文件名培训员工通知书别名无组成培训原由+培训人数+培训要求+单位盖章组织按各个部门所需人数从大到小排列存取要求无关键字部门和人数别名无组成部门名称+员工姓名+转换部门原因+单位盖章组织按各个部门变动人数从大到小排列存取要求无关键字部门和人数文件名解雇员工通知书别名无组成解雇原由+解雇人数+单位盖章组织按各个部门所解雇人数从大到小排列存取要求无关键字部门和人数3.数据处理加工名招聘员工编号1.1加工激活条件得到需要招聘员工的通知加工逻辑1.4解雇员工执行频率随时加工名培训员工编号1.2加工激活条件得到需要对员工进行培训的通知加工逻辑1.1招聘员工执行频率随时加工名人事分配编号1.3加工激活条件员工培训后需要安排到各个部门加工逻辑1.2培训员工执行频率随时(二)销售系统1、数据存储标准实用文案大全文件名消费清单别名无组成消费数据+消费金额+消费数量组织按消费清单编号从小到大排列存取要求无关键字消费清单编号文件名商品登记单别名无组成商品条码+商品数量+销售员信息组织按商品登记编号从小到大排列存取要求无关键字商品登记编号文件名售货单别名无组成销售商品数量+商品单价+商品条码组织按商品录入先后顺序排列存取要求无关键字售货单编号文件名销售报表别名无组成日期+销售员信息+销售数量+销售金额组织按商品录入的先后顺序排列存取要求无关键字销售报表编号文件名订货单别名无组成商品数量+商品条码组织按订货清单编号从小到大排列存取要求无关键字订货清单编号2、数据处理加工名销售登记编号2.1加工激活条件加工逻辑2.4库存更新执行频率随时标准实用文案大全加工名销售核算编号2.2加工激活条件加工逻辑2.1销售登记执行频率随时加工名销售统计编号2.3加工激活条件加工逻辑2.2销售核算执行频率随时加工名库存更新编号2.4加工激活条件加工逻辑2.3销售统计执行频率随时(三)库存系统1、数据流数据流名出库单别名商品出库单组成(仓库号)+类型+商品编号+单价+数量+总价+货价合计+出库日期来源4.2按商品类型汇总并发通知去向仓库管理员数据量30次/天高峰值100...

1、当您付费下载文档后,您只拥有了使用权限,并不意味着购买了版权,文档只能用于自身使用,不得用于其他商业用途(如 [转卖]进行直接盈利或[编辑后售卖]进行间接盈利)。
2、本站所有内容均由合作方或网友上传,本站不对文档的完整性、权威性及其观点立场正确性做任何保证或承诺!文档内容仅供研究参考,付费前请自行鉴别。
3、如文档内容存在违规,或者侵犯商业秘密、侵犯著作权等,请点击“违规举报”。

碎片内容

管理系统信息系统_课程设计_小型自选商场综合管理系统

您可能关注的文档

爱的疯狂+ 关注
实名认证
内容提供者

该用户很懒,什么也没介绍

确认删除?
VIP
微信客服
  • 扫码咨询
会员Q群
  • 会员专属群点击这里加入QQ群
客服邮箱
回到顶部