电脑桌面
添加小米粒文库到电脑桌面
安装后可以在桌面快捷访问

轻钢结构施工方案范文VIP免费

轻钢结构施工方案范文_第1页
1/14
轻钢结构施工方案范文_第2页
2/14
轻钢结构施工方案范文_第3页
3/14
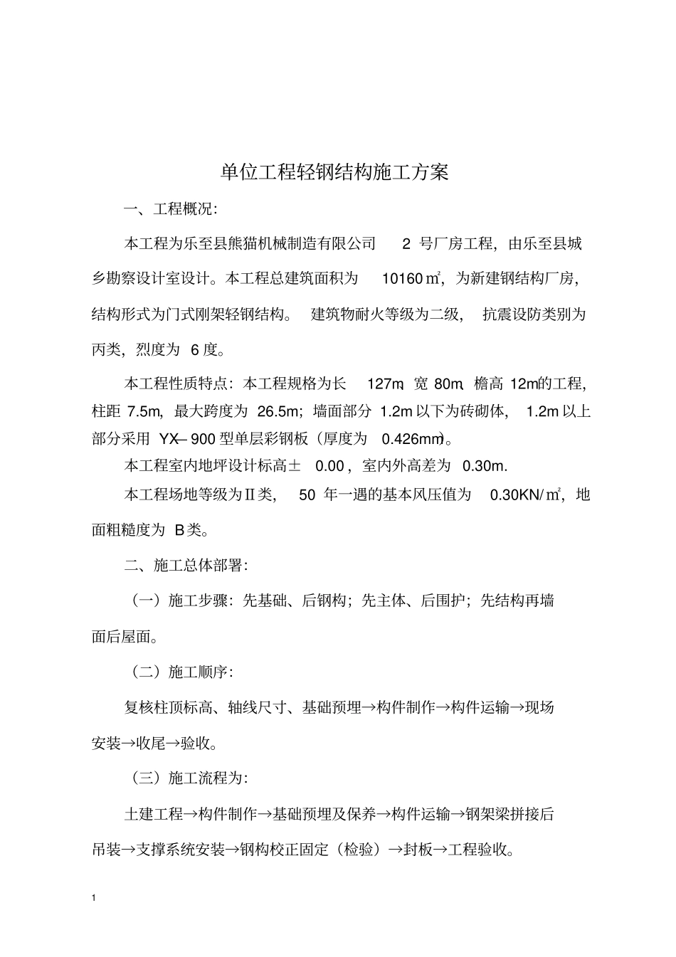
土建及轻钢结构工程施工方案工程名称:乐至县熊猫机械制造公司2号厂房施工单位:四川省安岳县宏达建筑工程公司工程项目经理:编制人:审批人:日期:年月日1单位工程轻钢结构施工方案一、工程概况:本工程为乐至县熊猫机械制造有限公司2号厂房工程,由乐至县城乡勘察设计室设计。本工程总建筑面积为10160㎡,为新建钢结构厂房,结构形式为门式刚架轻钢结构。建筑物耐火等级为二级,抗震设防类别为丙类,烈度为6度。本工程性质特点:本工程规格为长127m、宽80m、檐高12m的工程,柱距7.5m,最大跨度为26.5m;墙面部分1.2m以下为砖砌体,1.2m以上部分采用YX—900型单层彩钢板(厚度为0.426mm)。本工程室内地坪设计标高±0.00,室内外高差为0.30m.本工程场地等级为Ⅱ类,50年一遇的基本风压值为0.30KN/㎡,地面粗糙度为B类。二、施工总体部署:(一)施工步骤:先基础、后钢构;先主体、后围护;先结构再墙面后屋面。(二)施工顺序:复核柱顶标高、轴线尺寸、基础预埋→构件制作→构件运输→现场安装→收尾→验收。(三)施工流程为:土建工程→构件制作→基础预埋及保养→构件运输→钢架梁拼接后吊装→支撑系统安装→钢构校正固定(检验)→封板→工程验收。2三、施工方案选择。(一)构件的制作全部在工厂进行,现场用螺栓或高强螺栓拼接后安装,局部现场焊接,板面以胶头螺丝固定,钢板的开料确定、机器运送到现场进行,其余钢板开料在工厂进行。(二)构件运输根据工程的进度分别用汽车分批运送到工地,构件的吊装建议选择一台25T的汽吊。(三)梁吊装以2点起吊,采用平衡法吊装。(四)施工平面布置:1、道路布置:场地清理及平整、场地四周筑路作为材料及机械进场之用,凡属于作为道路的地方不能乱放其他一切物品,真正做到“三通一平”。2、用电布置:从总配电箱引出线路到厂房附近分电箱,然后引到工地,具体做法参看施工平面图。3、临时设施布置:办公室、工具间、厕所具体布置参看施工平面图。4、堆场布置:钢柱、钢梁首先进场并靠近基础摆放,C型钢、钢板等门式钢架安装完成后再进场。5、施工机械布置:主要注意汽车吊的停机点和开行路线。(五)基础部分及土建施工方案31、土建概况:本工程采用冲击钻孔沉管灌注桩,桩径为350mm,图集川03G315—ZG350B桩,钢筋长:实粘土为4700mm。主筋穿过淤泥土,回填土500mm。2、桩长除注明外,其余均为10~12米。3、桩距:CT1为900mm,其它按节点位置及标注尺寸均匀布置。4、单桩承载能力均为4000KN,桩深入中风化页岩层500mm。5、桩身混凝土、承台、地梁均采用C25混凝土。6、桩顶进入承台50mm,桩身纵筋锚入承台35D纵筋直径,柱中心与承台中心重合。7、±0.000以下墙体240砖墙,M5混合砂浆砌筑,1:2水泥砂浆抹面(双面,内掺水泥重量5%的防水粉)。8、当桩身小于5米时,应通知设计人员现场处理。9、对桩身承载力及完整性采用可靠的动测检验手段进行检测。10、基础施工完毕后,应按照相关验收规范进行验收。(六)钢构的加工在车间按照设计图纸及相关规范进行有序加工。1、钢结构加工详图由承担制作的钢结构制作厂绘制,需要修改时,需向原设计单位申报并取得同意,方可进行加工。2、所有钢结构件加工前必须采用1:1施工大样,复核无误后方可下料。3、加工件完成后在加工车间进行预拼装。4、除地脚螺栓外,钢结构构件上螺栓钻孔直径比螺栓直径大41.5~2.0mm。5、檩条和墙梁的打孔尺寸除注明外均为14mm,并与M12普通螺栓配合使用。6、焊接时采用合理的焊接工艺及焊接顺序,以减少钢结构焊接应力和变形。7、组合H型钢板的腹板与翼缘采用自动埋弧焊机焊接,且四道连接焊逢必须连接焊满,不得单面焊接。8、Q235与Q235钢间焊接应采用E43型焊条。Q345与Q345钢间焊接采用E50型焊条。9、焊缝长度除注明外其余均为满焊,焊缝高度设计:当板厚≤6mm,时,hf=4mm;当板厚大于6mm时,hf≥5mm。(七)钢构的安装。钢构安装顺序:应先安装靠近山墙的有柱间支撑的两榀刚架,然后及时安装支撑,而后安装其他刚架。当天安装的刚构件应形成稳定的空间体系。1、基础及支承面:(1)预埋件安装前应对土建工程的定位轴线、基础标高、柱头截面大小、地梁或圈...

1、当您付费下载文档后,您只拥有了使用权限,并不意味着购买了版权,文档只能用于自身使用,不得用于其他商业用途(如 [转卖]进行直接盈利或[编辑后售卖]进行间接盈利)。
2、本站所有内容均由合作方或网友上传,本站不对文档的完整性、权威性及其观点立场正确性做任何保证或承诺!文档内容仅供研究参考,付费前请自行鉴别。
3、如文档内容存在违规,或者侵犯商业秘密、侵犯著作权等,请点击“违规举报”。

碎片内容

轻钢结构施工方案范文

您可能关注的文档

确认删除?
VIP
微信客服
  • 扫码咨询
会员Q群
  • 会员专属群点击这里加入QQ群
客服邮箱
回到顶部