电脑桌面
添加小米粒文库到电脑桌面
安装后可以在桌面快捷访问

工程创优计划VIP免费

工程创优计划_第1页
1/6
工程创优计划_第2页
2/6
工程创优计划_第3页
3/6
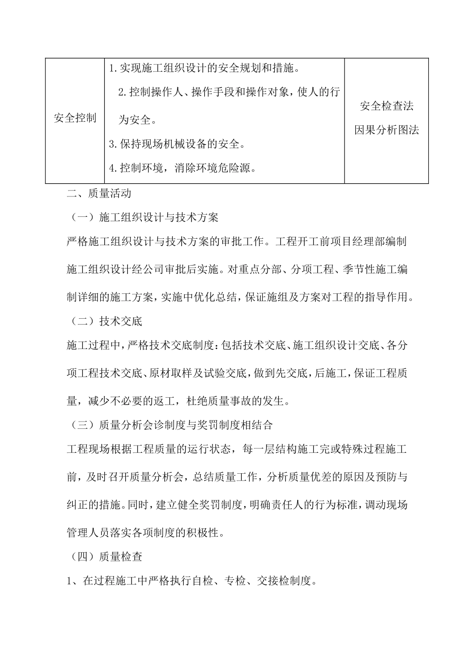
1.1工程创优计划一、质量策划(一)全面贯彻公司质量目标:用我们的智慧和行动实现对用户的承诺。(二)本工程实施施工项目目标控制。1、本项目目标控制的主要内容有进度控制、质量控制、成本控制、安全控制等。2、本工程项目目标控制的任务与方法目标控制的任务与方法一览表控制目标控制任务控制方法进度控制1.使施工顺序合理,衔接关系适当,均衡有节奏施工。2.实现合同工期。网络图法质量控制1.使分部分项工程达到质量检验评定标准的要求。2.实现施工组织设计中保证施工质量的技术组织措施和质量等级,保证合同质量目标等级的实现。检查对比法数理统计法方针目标管理法成本控制1.实现施工组织设计的降低成本措施。2.降低每个分项工程的直接成本。3.实现项目经理部盈利目标。4.实现公司利润目标和合同造价。价值工程法估算法安全控制1.实现施工组织设计的安全规划和措施。2.控制操作人、操作手段和操作对象,使人的行为安全。3.保持现场机械设备的安全。4.控制环境,消除环境危险源。安全检查法因果分析图法二、质量活动(一)施工组织设计与技术方案严格施工组织设计与技术方案的审批工作。工程开工前项目经理部编制施工组织设计经公司审批后实施。对重点分部、分项工程、季节性施工编制详细的施工方案,实施中优化总结,保证施组及方案对工程的指导作用。(二)技术交底施工过程中,严格技术交底制度:包括技术交底、施工组织设计交底、各分项工程技术交底、原材取样及试验交底,做到先交底,后施工,保证工程质量,减少不必要的返工,杜绝质量事故的发生。(三)质量分析会诊制度与奖罚制度相结合工程现场根据工程质量的运行状态,每一层结构施工完或特殊过程施工前,及时召开质量分析会,总结质量工作,分析质量优差的原因及预防与纠正的措施。同时,建立健全奖罚制度,明确责任人的行为标准,调动现场管理人员落实各项制度的积极性。(四)质量检查1、在过程施工中严格执行自检、专检、交接检制度。2、分项工程完成后,由质量经理组织验收,加强对测量、验线、地基、基础、主体结构、隐蔽工程的验收工作。3、质量检查执行现行施工规范及安徽省相关标准,并作出书面保证资料、存档。4、特殊过程严格按作业指导书组织施工,操作人员需经培训并取得资格。(五)材料物资管理1、进场材料、物资须在合格的分供方厂家或有信誉的商店采购,所采购的材料或设备必须有出厂合格证、材质证明和使用说明书。对业主采购或进口材料物资,必须严格执行国家有关物资检验的制度。2、加强对预拌砼原材料(包括外加剂)的控制,预拌砼到场,必须先出示砼合格证,原材复试单等资料,并检查砼的塌落度,不符合要求的砼要坚决退货。3、用于地下结构施工的骨料要符合安徽省关于预防碱集料反应的有关规定,保证不合格的材料不能使用。(六)材料标识材料经验收合格后进场,进场材料要分类码放,并做好标识,以便追溯。(七)特殊工种及上岗培训1、防水作业、钢结构焊接、钢筋直螺纹连接等特殊工种,操作手必须经过培训,考核合格后方可上岗。2、雨期施工前,项目经理部对试验员、资料员、测温员等岗位的业务技术人员进行培训,保证季节性施工的顺利展开。(八)纠正和预防纠正和预防主要是根据现场质量检验以及业主、专家组、监理等有关工程的责任方反馈的信息,制定相关的纠正和预防措施。(九)文件、资料、信息管理1、项目经理部设立电脑信息部,作为信息沟通的渠道,同时,加强各种软件的应用以及做好硬件维护的工作。2、项目经理部设专职资料员负责施工技术资料的收集、管理,严格执行安徽省《建筑工程资料管理规程》,同时,按照国际惯例,严格办理各种报验手续并执行安徽省城建档案馆的有关规定。3、对施工图纸严格管理,保证图纸有效受控,并做好保密工作。(十)对于外施队的管理。1、项目经理部设专门机构负责劳务队伍的选择和调配,并协助分包协调部做好劳务队伍的管理工作。2、项目经理部选用综合实力较强,与公司多年合作的外施队伍施工。(十一)关于分包。1、公司根据对合格分承包方的考核情况,与分承包方签定合同。2、公司对分包工程合同的执行情况进行检查。重点对分承包方是否将...

1、当您付费下载文档后,您只拥有了使用权限,并不意味着购买了版权,文档只能用于自身使用,不得用于其他商业用途(如 [转卖]进行直接盈利或[编辑后售卖]进行间接盈利)。
2、本站所有内容均由合作方或网友上传,本站不对文档的完整性、权威性及其观点立场正确性做任何保证或承诺!文档内容仅供研究参考,付费前请自行鉴别。
3、如文档内容存在违规,或者侵犯商业秘密、侵犯著作权等,请点击“违规举报”。

碎片内容

工程创优计划

确认删除?
VIP
微信客服
  • 扫码咨询
会员Q群
  • 会员专属群点击这里加入QQ群
客服邮箱
回到顶部