电脑桌面
添加小米粒文库到电脑桌面
安装后可以在桌面快捷访问

招商人员绩效考核办法与现场管理制度VIP免费

招商人员绩效考核办法与现场管理制度_第1页
1/7
招商人员绩效考核办法与现场管理制度_第2页
2/7
招商人员绩效考核办法与现场管理制度_第3页
3/7
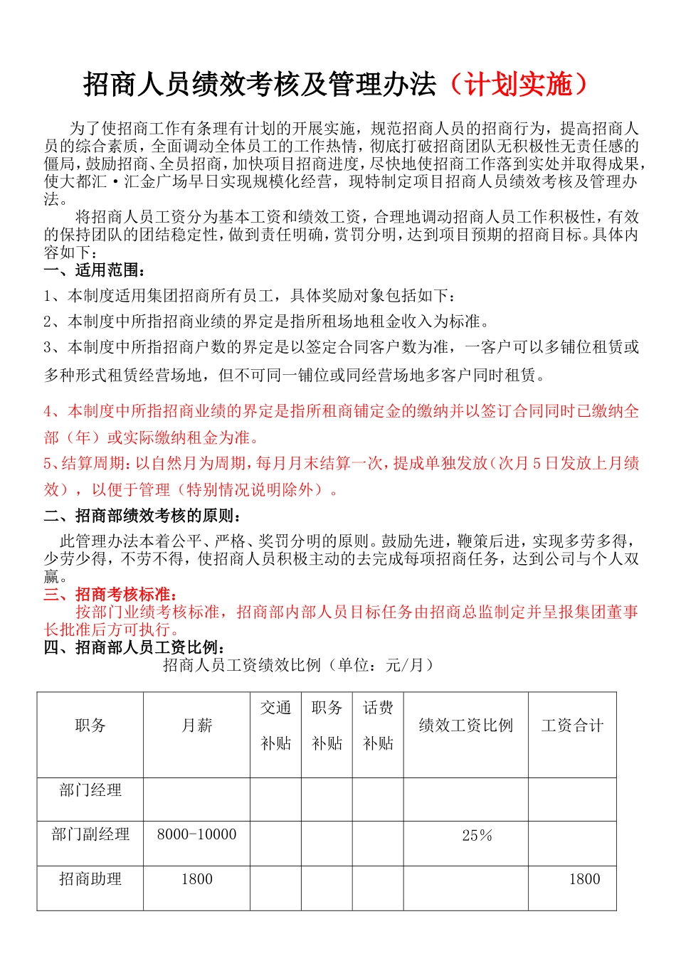
招商人员绩效考核及管理办法(计划实施)为了使招商工作有条理有计划的开展实施,规范招商人员的招商行为,提高招商人员的综合素质,全面调动全体员工的工作热情,彻底打破招商团队无积极性无责任感的僵局,鼓励招商、全员招商,加快项目招商进度,尽快地使招商工作落到实处并取得成果,使大都汇·汇金广场早日实现规模化经营,现特制定项目招商人员绩效考核及管理办法。将招商人员工资分为基本工资和绩效工资,合理地调动招商人员工作积极性,有效的保持团队的团结稳定性,做到责任明确,赏罚分明,达到项目预期的招商目标。具体内容如下:一、适用范围:1、本制度适用集团招商所有员工,具体奖励对象包括如下:2、本制度中所指招商业绩的界定是指所租场地租金收入为标准。3、本制度中所指招商户数的界定是以签定合同客户数为准,一客户可以多铺位租赁或多种形式租赁经营场地,但不可同一铺位或同经营场地多客户同时租赁。4、本制度中所指招商业绩的界定是指所租商铺定金的缴纳并以签订合同同时已缴纳全部(年)或实际缴纳租金为准。5、结算周期:以自然月为周期,每月月末结算一次,提成单独发放(次月5日发放上月绩效),以便于管理(特别情况说明除外)。二、招商部绩效考核的原则:此管理办法本着公平、严格、奖罚分明的原则。鼓励先进,鞭策后进,实现多劳多得,少劳少得,不劳不得,使招商人员积极主动的去完成每项招商任务,达到公司与个人双赢。三、招商考核标准:按部门业绩考核标准,招商部内部人员目标任务由招商总监制定并呈报集团董事长批准后方可执行。四、招商部人员工资比例:招商人员工资绩效比例(单位:元/月)职务月薪交通补贴职务补贴话费补贴绩效工资比例工资合计部门经理部门副经理8000-1000025%招商助理18001800招商专员180015%1800注:有工作机的不再享受话费补贴,即从工资待遇中扣除。五.招商人员考核制度依据:1.招商首问责任制招商首问责任制中规定的首问责任人是第一位接受来访、来电的招商人员,首问责任制是招商人员职、权、责明确的一项重要内容,为了避免在招商工作中出现推诿条理不清的现象,使招商部有良好的跟进服务制度,有必要贯彻首问责任制并进行考核。首次接访客户完写明客户诉求及跟进计划上报招商助理备案登记,如日后发生客户重叠情况备案登记记录作为业绩分割的重要依据。如招商人员故意不报或者漏报的客户接待信息视为放弃客户专项接待权,其他招商专员有权接待、回访客户,如无登记备案的客户租赁成交后业绩归最后签单人员所有。2.招商日报表招商人员实行工作日记填写制度(日报表),对每日招商工作情况做详尽记录。招商部每周进行一至两次的日记抽查,每月对招商人员的日记记录的真实性及填写完善性进行考核。考核结果会结合招商业绩一并作为招商人员的综合成绩,是评定部门奖罚的依据。3.外出招商汇报制度招商人员外出招商期间,必须每天一次向招商部汇报招商动态。对信息实行记分考核,并设计明确的标准。4.招商人员业绩考核制度所谓业绩考核,就是指对招商人员的提成及奖金与招商业绩相挂钩。根据实际工作需要,对招商人员实行双重考核,分别以月度、季度或年度为单位,对招商人员的硬指标和软指标进行双重考核。招商人员业绩考核硬指标:当月完成的招商项目和实际招商金额,已完成的招商项目总量和累计招商金额。招商人员业绩考核软指标:招商人员月度工作重点完成质量。包括月度工作项目数量、工作难度,完成工作的及时性、准确性、完整性等软性的工作指标,其中特别需要提出招商人员的创新工作精神。5.招商现场管理制度1)招商现场管理制度考核主要参照招商部日常工作要求及考勤管理规定细则等要求进行考核。2)杜绝抢客以第一次接待客户为主,做好客户登记及日报表填写以便日后查证。3)凡是因个人行为给公司照成不良影响的,公司将以予辞退。六、溢价及定金部分:溢价:溢价是指实际成交租金高于底价部分(含免租期)。1、溢价不得小于5%。私自成交小于5%(不得低于公司基础呈报租金)低于所成交的客户算业绩不计提成。(定制除外,定制商业的计算方式制定商业成交总面积×3.5元=总提成,提出25%作为管理费)2、溢...

1、当您付费下载文档后,您只拥有了使用权限,并不意味着购买了版权,文档只能用于自身使用,不得用于其他商业用途(如 [转卖]进行直接盈利或[编辑后售卖]进行间接盈利)。
2、本站所有内容均由合作方或网友上传,本站不对文档的完整性、权威性及其观点立场正确性做任何保证或承诺!文档内容仅供研究参考,付费前请自行鉴别。
3、如文档内容存在违规,或者侵犯商业秘密、侵犯著作权等,请点击“违规举报”。

碎片内容

招商人员绩效考核办法与现场管理制度

一米阳光+ 关注
实名认证
内容提供者

爱好英语教学和互联网行业,热爱教育事业,兢兢业业

确认删除?
VIP
微信客服
  • 扫码咨询
会员Q群
  • 会员专属群点击这里加入QQ群
客服邮箱
回到顶部