电脑桌面
添加小米粒文库到电脑桌面
安装后可以在桌面快捷访问

诊疗、护理规范常规试题及答案VIP免费

诊疗、护理规范常规试题及答案_第1页
1/5
诊疗、护理规范常规试题及答案_第2页
2/5
诊疗、护理规范常规试题及答案_第3页
3/5
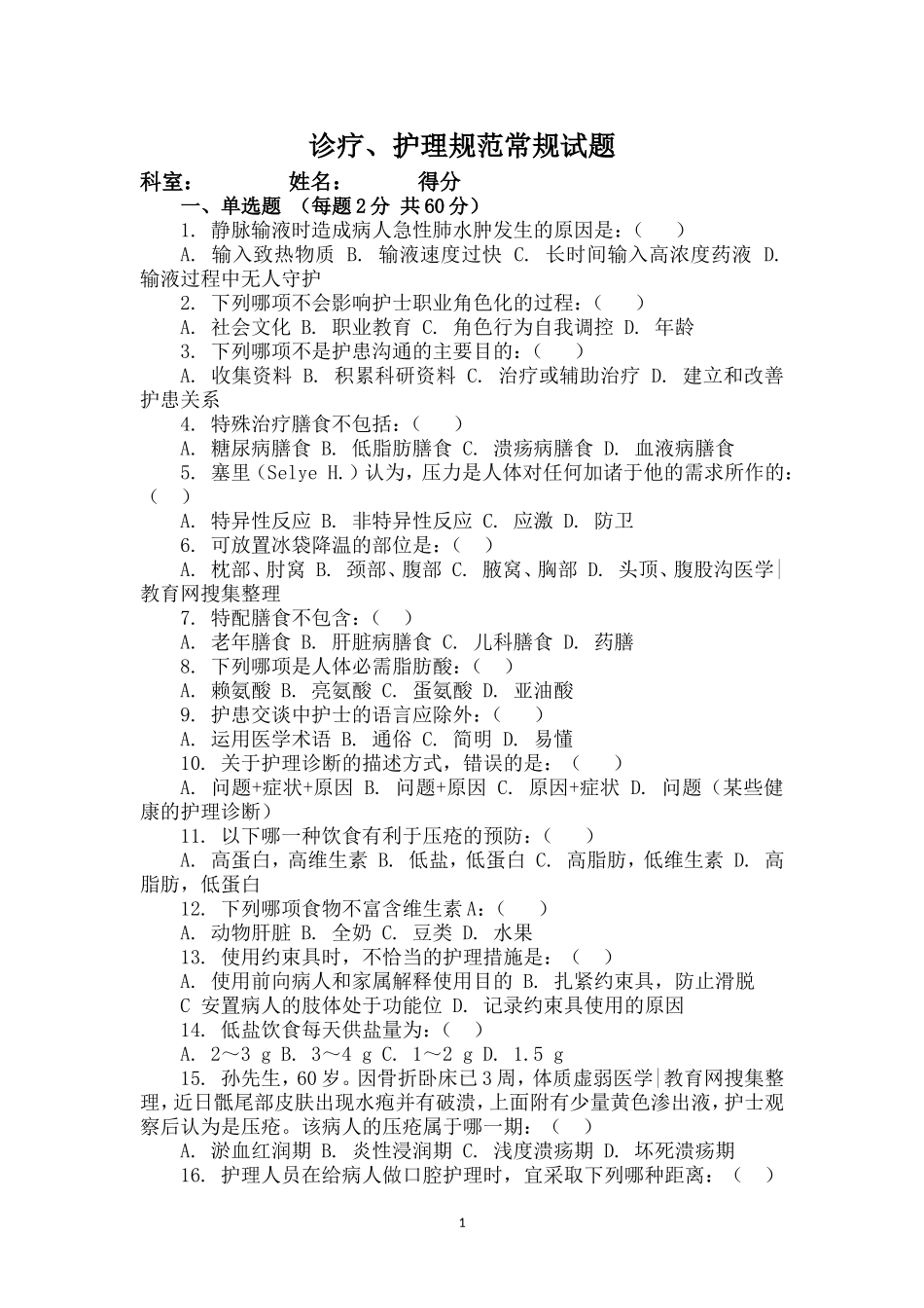
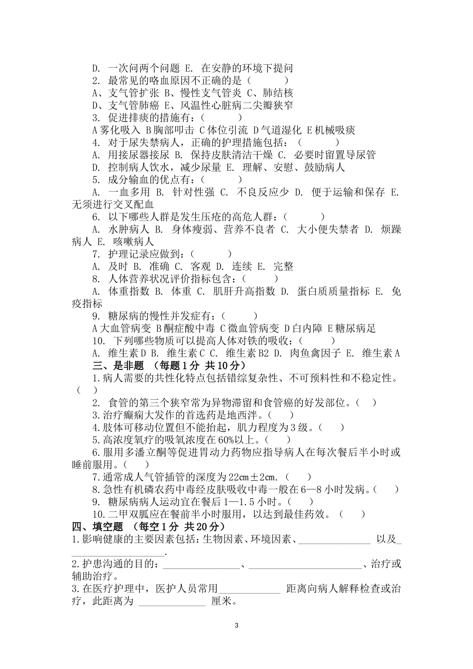
1诊疗、护理规范常规试题科室:姓名:得分一、单选题(每题2分共60分)1.静脉输液时造成病人急性肺水肿发生的原因是:()A.输入致热物质B.输液速度过快C.长时间输入高浓度药液D.输液过程中无人守护2.下列哪项不会影响护士职业角色化的过程:()A.社会文化B.职业教育C.角色行为自我调控D.年龄3.下列哪项不是护患沟通的主要目的:()A.收集资料B.积累科研资料C.治疗或辅助治疗D.建立和改善护患关系4.特殊治疗膳食不包括:()A.糖尿病膳食B.低脂肪膳食C.溃疡病膳食D.血液病膳食5.塞里(SelyeH.)认为,压力是人体对任何加诸于他的需求所作的:()A.特异性反应B.非特异性反应C.应激D.防卫6.可放置冰袋降温的部位是:()A.枕部、肘窝B.颈部、腹部C.腋窝、胸部D.头顶、腹股沟医学|教育网搜集整理7.特配膳食不包含:()A.老年膳食B.肝脏病膳食C.儿科膳食D.药膳8.下列哪项是人体必需脂肪酸:()A.赖氨酸B.亮氨酸C.蛋氨酸D.亚油酸9.护患交谈中护士的语言应除外:()A.运用医学术语B.通俗C.简明D.易懂10.关于护理诊断的描述方式,错误的是:()A.问题+症状+原因B.问题+原因C.原因+症状D.问题(某些健康的护理诊断)11.以下哪一种饮食有利于压疮的预防:()A.高蛋白,高维生素B.低盐,低蛋白C.高脂肪,低维生素D.高脂肪,低蛋白12.下列哪项食物不富含维生素A:()A.动物肝脏B.全奶C.豆类D.水果13.使用约束具时,不恰当的护理措施是:()A.使用前向病人和家属解释使用目的B.扎紧约束具,防止滑脱C安置病人的肢体处于功能位D.记录约束具使用的原因14.低盐饮食每天供盐量为:()A.2~3gB.3~4gC.1~2gD.1.5g15.孙先生,60岁。因骨折卧床已3周,体质虚弱医学|教育网搜集整理,近日骶尾部皮肤出现水疱并有破溃,上面附有少量黄色渗出液,护士观察后认为是压疮。该病人的压疮属于哪一期:()A.淤血红润期B.炎性浸润期C.浅度溃疡期D.坏死溃疡期16.护理人员在给病人做口腔护理时,宜采取下列哪种距离:()2A.亲密的距离B.个人的距离C.社会的距离D.公众的距离17.依据赛里的压力学说,下列哪项不是人体对压力原的反应分期:()A.警觉期B.否认期C.抵抗期D.衰竭期18.护理诊断中“S”的含义是:()A.健康问题B.诊断定义C.相关因素D.临床症状和体征19.发生溶血反应时患者排出浓茶样尿液,主要是因为尿液中含有:()A.大量陈旧血液B.胆红素C.淋巴液D.血红蛋白20.护理理念的基本要素是:()A.个人、家庭、社区、社会B.人、健康、疾病、护理C.健康、疾病、环境、护理D.人、健康、环境、护理21.道德自律与道德他律的正确关系是:()A.道德自律是条件B.道德他律是基础C.两者之间的关系是统一的D.两者之间没有联系22.杨女士,50岁,因患尿毒症而入院,患者精神萎靡,食欲差,24小时尿量80ml.下腹部空虚,无胀痛,请评估病人目前的排尿状况是:()A.尿潴留B.少尿C.无尿D.尿失禁23.确定护理诊断时应注意:()A.护理诊断是关于病人疾病所引起的生理问题B.一个疾病只有一项护理诊断C.一项护理诊断针对一个护理问题D.一项护理诊断说明一种病理改变24.万女士,因“脑出血”3日,目前昏迷,其机体活动功能为:A.1度B.2度C.3度D.4度25.在一系列正常规则的脉搏中,出现一次提前而且较弱的脉搏,其后有一个较正常延长的间歇,此脉搏称为:()A.脉搏短绌B.缓脉C.洪脉D.间歇脉26.属于主观方面的健康资料是:()A.体温39℃B.胸闷、气短C.呼吸急促D.口唇发绀27.临床护理工作中,按其工作内容进行分工的工作模式是:()A.责任制护理B.功能制护理C.个案护理D.小组护理28.何种元素具有与铁互相干扰吸收的作用:()A.锌B.钙C.磷D.镁29.属于客观方面的健康资料是:()A.疼痛B.愉快C.水肿D.乏力30.不伤害原则是指:()A.不使病人身体受到伤害B.不使病人心理受到伤害C.不使病人身体、心理受到伤害D.不使病人权益受到伤害二、多选题(每题1分共10分)1.护士在与病人交谈中,提问应注意:()A.问题说得简单而清楚B.不问对方难回答的问题C.语言要通俗易懂3D.一次问两个问题E.在安静的环境下提问2.最常见的咯血原因不正确的是()A、支气管扩张B、慢性支气管炎C、肺结核D、支气管肺癌E、风温性心脏病二尖瓣狭...

1、当您付费下载文档后,您只拥有了使用权限,并不意味着购买了版权,文档只能用于自身使用,不得用于其他商业用途(如 [转卖]进行直接盈利或[编辑后售卖]进行间接盈利)。
2、本站所有内容均由合作方或网友上传,本站不对文档的完整性、权威性及其观点立场正确性做任何保证或承诺!文档内容仅供研究参考,付费前请自行鉴别。
3、如文档内容存在违规,或者侵犯商业秘密、侵犯著作权等,请点击“违规举报”。

碎片内容

诊疗、护理规范常规试题及答案

确认删除?
VIP
微信客服
  • 扫码咨询
会员Q群
  • 会员专属群点击这里加入QQ群
客服邮箱
回到顶部