电脑桌面
添加小米粒文库到电脑桌面
安装后可以在桌面快捷访问

2017年上海初中化学知识点全面总结VIP专享VIP免费

2017年上海初中化学知识点全面总结_第1页
1/21
2017年上海初中化学知识点全面总结_第2页
2/21
2017年上海初中化学知识点全面总结_第3页
3/21
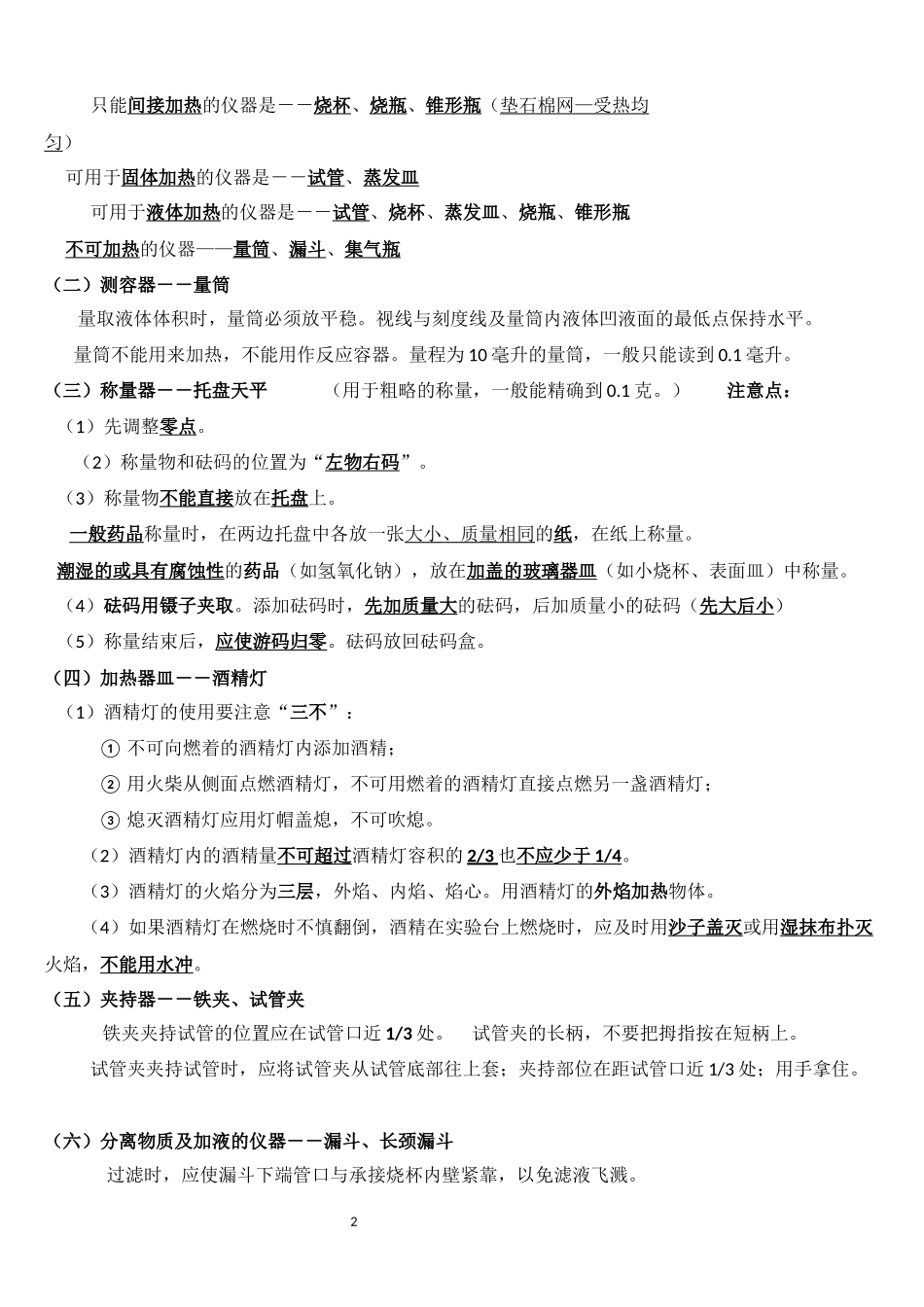
1上海初中化学知识点全面总结第1单元走进化学世界1、化学是研究物质的组成、结构、性质以及变化规律的基础科学。2、我国劳动人民商代会制造青铜器,春秋战国时会炼铁、炼钢。3、绿色化学-----环境友好化学(化合反应符合绿色化学反应)①四特点P6(原料、条件、零排放、产品)②核心:利用化学原理从源头消除污染4、蜡烛燃烧实验(描述现象时不可出现产物名称)(1)火焰:焰心、内焰(最明亮)、外焰(温度最高)(2)比较各火焰层温度:用一火柴梗平放入火焰中。现象:两端先碳化;结论:外焰温度最高(3)检验产物H2O:用干冷烧杯罩火焰上方,烧杯内有水雾CO2:取下烧杯,倒入澄清石灰水,振荡,变浑浊(4)熄灭后:有白烟(为石蜡蒸气),点燃白烟,蜡烛复燃。说明石蜡蒸气燃烧。5、吸入空气与呼出气体的比较结论:与吸入空气相比,呼出气体中O2的量减少,CO2和H2O的量增多(吸入空气与呼出气体成分是相同的)6、学习化学的重要途径——科学探究一般步骤:提出问题→猜想与假设→设计实验→实验验证→记录与结论→反思与评价化学学习的特点:关注物质的性质、变化、变化过程及其现象;7、化学实验(化学是一门以实验为基础的科学)一、常用仪器及使用方法(一)用于加热的仪器--试管、烧杯、烧瓶、蒸发皿、锥形瓶可以直接加热的仪器是--试管、蒸发皿、燃烧匙2只能间接加热的仪器是--烧杯、烧瓶、锥形瓶(垫石棉网—受热均匀)可用于固体加热的仪器是--试管、蒸发皿可用于液体加热的仪器是--试管、烧杯、蒸发皿、烧瓶、锥形瓶不可加热的仪器——量筒、漏斗、集气瓶(二)测容器--量筒量取液体体积时,量筒必须放平稳。视线与刻度线及量筒内液体凹液面的最低点保持水平。量筒不能用来加热,不能用作反应容器。量程为10毫升的量筒,一般只能读到0.1毫升。(三)称量器--托盘天平(用于粗略的称量,一般能精确到0.1克。)注意点:(1)先调整零点。(2)称量物和砝码的位置为“左物右码”。(3)称量物不能直接放在托盘上。一般药品称量时,在两边托盘中各放一张大小、质量相同的纸,在纸上称量。潮湿的或具有腐蚀性的药品(如氢氧化钠),放在加盖的玻璃器皿(如小烧杯、表面皿)中称量。(4)砝码用镊子夹取。添加砝码时,先加质量大的砝码,后加质量小的砝码(先大后小)(5)称量结束后,应使游码归零。砝码放回砝码盒。(四)加热器皿--酒精灯(1)酒精灯的使用要注意“三不”:①不可向燃着的酒精灯内添加酒精;②用火柴从侧面点燃酒精灯,不可用燃着的酒精灯直接点燃另一盏酒精灯;③熄灭酒精灯应用灯帽盖熄,不可吹熄。(2)酒精灯内的酒精量不可超过酒精灯容积的2/3也不应少于1/4。(3)酒精灯的火焰分为三层,外焰、内焰、焰心。用酒精灯的外焰加热物体。(4)如果酒精灯在燃烧时不慎翻倒,酒精在实验台上燃烧时,应及时用沙子盖灭或用湿抹布扑灭火焰,不能用水冲。(五)夹持器--铁夹、试管夹铁夹夹持试管的位置应在试管口近1/3处。试管夹的长柄,不要把拇指按在短柄上。试管夹夹持试管时,应将试管夹从试管底部往上套;夹持部位在距试管口近1/3处;用手拿住。(六)分离物质及加液的仪器--漏斗、长颈漏斗过滤时,应使漏斗下端管口与承接烧杯内壁紧靠,以免滤液飞溅。3长颈漏斗的下端管口要插入液面以下,以防止生成的气体从长颈漏斗口逸出。二、化学实验基本操作(一)药品的取用、药品的存放:1、药品的存放:一般固体药品放在广口瓶中,液体药品放在细口瓶中(少量的液体药品可放在滴瓶中),金属钠存放在煤油中,白磷存放在水中。2、药品取用的总原则①取用量:按实验所需取用药品。如没有说明用量,应取最少量,固体以盖满试管底部为宜,液体以1~2mL为宜。多取的试剂不可放回原瓶,也不可乱丢,更不能带出实验室,应放在指定的容器内。②“三不”:任何药品不能用手拿、舌尝、或直接用鼻闻试剂(如需嗅闻气体的气味,应用手在瓶口轻轻扇动,仅使极少量的气体进入鼻孔)3、固体药品的取用①粉末状及小粒状药品:用药匙或V形纸槽②块状及条状药品:用镊子夹取4、液体药品的取用①液体试剂的倾注法:取下瓶盖,倒放在桌上,(以免药品被污染)。标...

1、当您付费下载文档后,您只拥有了使用权限,并不意味着购买了版权,文档只能用于自身使用,不得用于其他商业用途(如 [转卖]进行直接盈利或[编辑后售卖]进行间接盈利)。
2、本站所有内容均由合作方或网友上传,本站不对文档的完整性、权威性及其观点立场正确性做任何保证或承诺!文档内容仅供研究参考,付费前请自行鉴别。
3、如文档内容存在违规,或者侵犯商业秘密、侵犯著作权等,请点击“违规举报”。

碎片内容

2017年上海初中化学知识点全面总结

黄金书屋+ 关注
实名认证
内容提供者

爱好英语教学和互联网行业,热爱教育事业,兢兢业业

确认删除?
VIP
微信客服
  • 扫码咨询
会员Q群
  • 会员专属群点击这里加入QQ群
客服邮箱
回到顶部