电脑桌面
添加小米粒文库到电脑桌面
安装后可以在桌面快捷访问

第14课冷战中的对峙改-2VIP免费

第14课冷战中的对峙改-2_第1页
1/3
第14课冷战中的对峙改-2_第2页
2/3
第14课冷战中的对峙改-2_第3页
3/3
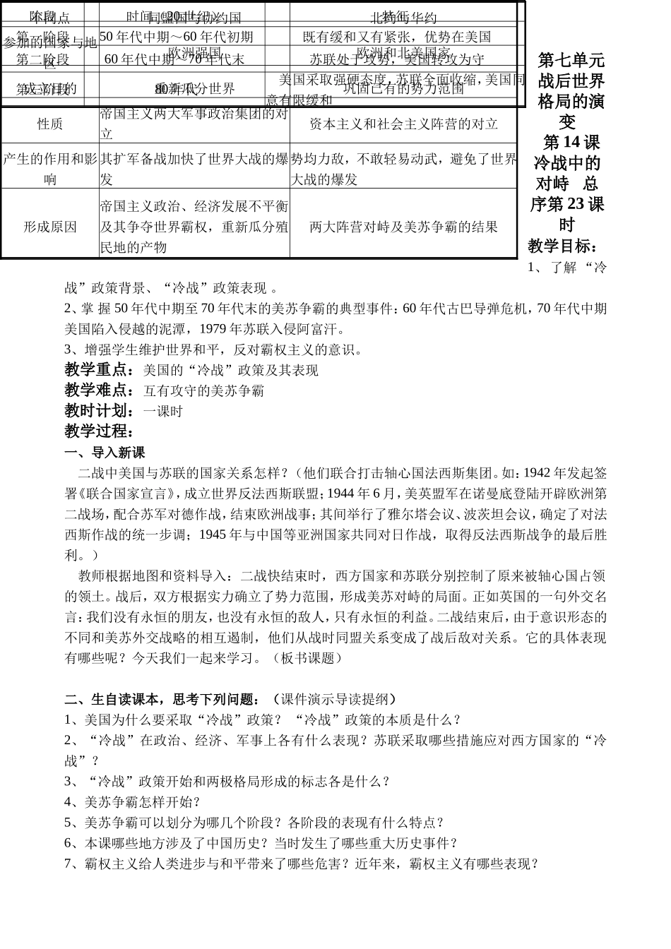
第七单元战后世界格局的演变第14课冷战中的对峙总序第23课时教学目标:1、了解“冷战”政策背景、“冷战”政策表现。2、掌握50年代中期至70年代末的美苏争霸的典型事件:60年代古巴导弹危机,70年代中期美国陷入侵越的泥潭,1979年苏联入侵阿富汗。3、增强学生维护世界和平,反对霸权主义的意识。教学重点:美国的“冷战”政策及其表现教学难点:互有攻守的美苏争霸教时计划:一课时教学过程:一、导入新课二战中美国与苏联的国家关系怎样?(他们联合打击轴心国法西斯集团。如:1942年发起签署《联合国家宣言》,成立世界反法西斯联盟;1944年6月,美英盟军在诺曼底登陆开辟欧洲第二战场,配合苏军对德作战,结束欧洲战事;其间举行了雅尔塔会议、波茨坦会议,确定了对法西斯作战的统一步调;1945年与中国等亚洲国家共同对日作战,取得反法西斯战争的最后胜利。)教师根据地图和资料导入:二战快结束时,西方国家和苏联分别控制了原来被轴心国占领的领土。战后,双方根据实力确立了势力范围,形成美苏对峙的局面。正如英国的一句外交名言:我们没有永恒的朋友,也没有永恒的敌人,只有永恒的利益。二战结束后,由于意识形态的不同和美苏外交战略的相互遏制,他们从战时同盟关系变成了战后敌对关系。它的具体表现有哪些呢?今天我们一起来学习。(板书课题)二、生自读课本,思考下列问题:(课件演示导读提纲)1、美国为什么要采取“冷战”政策?“冷战”政策的本质是什么?2、“冷战”在政治、经济、军事上各有什么表现?苏联采取哪些措施应对西方国家的“冷战”?3、“冷战”政策开始和两极格局形成的标志各是什么?4、美苏争霸怎样开始?5、美苏争霸可以划分为哪几个阶段?各阶段的表现有什么特点?6、本课哪些地方涉及了中国历史?当时发生了哪些重大历史事件?7、霸权主义给人类进步与和平带来了哪些危害?近年来,霸权主义有哪些表现?不同点同盟国与协约国北约与华约参加的国家与地区欧洲强国欧洲和北美国家成立目的重新瓜分世界巩固已有的势力范围性质帝国主义两大军事政治集团的对立资本主义和社会主义阵营的对立产生的作用和影响其扩军备战加快了世界大战的爆发势均力敌,不敢轻易动武,避免了世界大战的爆发形成原因帝国主义政治、经济发展不平衡及其争夺世界霸权,重新瓜分殖民地的产物两大阵营对峙及美苏争霸的结果阶段时间(20世纪)特征第一阶段50年代中期~60年代初期既有缓和又有紧张,优势在美国第二阶段60年代中期~70年代末苏联处于攻势,美国转攻为守第三阶段80年代美国采取强硬态度,苏联全面收缩,美国同意有限缓和三、师生共同讨论,得出答案(一)冷战政策1、(1)美国要采取“冷战”政策原因:①美国大发战争财,政治、经济、军事实力大增;②美国妄图凭借强大的实力称霸世界;③但是美国的称霸野心遭到了苏联等社会主义国家的抵制;④二战刚刚结束,人们对战争深恶痛绝,和平成为时代的潮流,美国不敢贸然发动战争。(2)“冷战”政策的本质:“遏制”共产主义和干涉别国内政。2、(1)“冷战”在政治、经济、军事上各有什么表现?(课件展示表格,学生“接龙”回答)项目政治经济军事重大事件出台“杜鲁门主义”推行“马歇尔计划”成立“北约”作用标志着美苏战时同盟关系正式破裂、美苏之间冷战开始。使资本主义世界的经济联盟形成,美国控制了西欧标志资本主义阵营的形成(2)苏联采取哪些措施应对西方国家的“冷战”?(先后建立“经互会”和“华约”)3、A、“冷战”政策开始的标志:1947年“杜鲁门主义”出台。B、两极格局形成的标志:1955年“华沙条约组织”(简称“华约”)成立。(二)美苏争霸4、美苏争霸怎样开始?(苏联的赫鲁晓夫对外开始争取取得与美国平等的国际地位,企图与美国共同主宰世界)5、美苏争霸可以划分为哪几个阶段?各阶段的表现有什么特点?相应的重大事件是什么?(课件展示表格,学生“接龙”回答)6、本课涉及中国历史的重大历史事件:50年代的朝鲜战争中,中国人民志愿军与朝鲜人民进行了英勇斗争,战争以美国的失败告终。60~70年代的越南战争中,中国大力援助越南人民战胜了美国。1972年,美国总统尼克松访华;1979年1月...

1、当您付费下载文档后,您只拥有了使用权限,并不意味着购买了版权,文档只能用于自身使用,不得用于其他商业用途(如 [转卖]进行直接盈利或[编辑后售卖]进行间接盈利)。
2、本站所有内容均由合作方或网友上传,本站不对文档的完整性、权威性及其观点立场正确性做任何保证或承诺!文档内容仅供研究参考,付费前请自行鉴别。
3、如文档内容存在违规,或者侵犯商业秘密、侵犯著作权等,请点击“违规举报”。

碎片内容

第14课冷战中的对峙改-2

您可能关注的文档

中小学资料+ 关注
实名认证
内容提供者

精美课件,值得下载

确认删除?
VIP
微信客服
  • 扫码咨询
会员Q群
  • 会员专属群点击这里加入QQ群
客服邮箱
回到顶部