电脑桌面
添加小米粒文库到电脑桌面
安装后可以在桌面快捷访问

miRNA的研究方法VIP免费

miRNA的研究方法_第1页
1/6
miRNA的研究方法_第2页
2/6
miRNA的研究方法_第3页
3/6
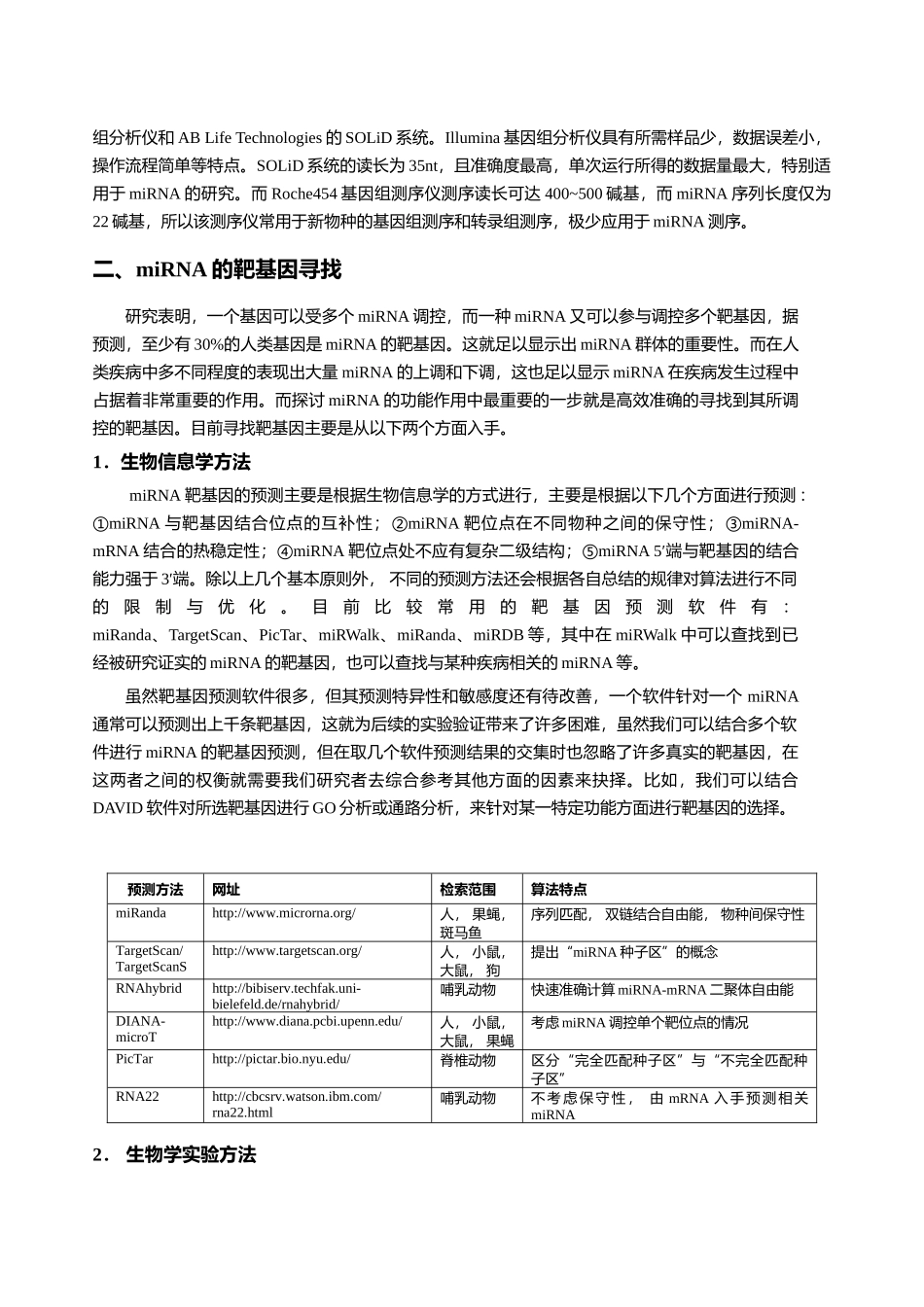
科研中的miRNA研究方法总结microRNA(miRNA)是一类长度在22nt左右的内源非编码小RNA,广泛存在于动物、植物、病毒等多种有机体中。1993年,Lee等人在秀丽新小杆线虫(C.elegans)中发现了控制着线虫时序性发育的lin-4。2000年,Reinhart等发现了另一个具有转录后调节功能的小分子RNA:let-7。随后的几年时间里,许多研究人员相继发现了这类RNA,并将这些具有时空表达特异性的非编码小分子RNA命名为microRNA(miRNA)。从长的初级miRNA(pri-miRNA)到形成成熟的单链miRNA到与靶标RNA结合,至少需要四步:首先是由核糖核酸酶ⅢDrosha和DGCR8组成的复合物将初始miRNA转录本(pri-miRNA)加工成miRNA前体(pre-miRNA);接着由转运蛋白Exportin-5和RanGTP酶将miRNA从细胞核转运到细胞质中;第三步是由另一种核糖核酸酶ⅢDrosha将miRNA前体剪切成成熟的miRNA双链,miRNA双链打开,其中一条进入到RNA诱导的沉默RISC复合体(RISC)中,该复合体还包含TarRNA结合蛋白(TRBP);最终RISC复合体根据miRNA与靶标RNA的互补配对,对靶基因进行剪切,或者翻译抑制。图1miRNA生物学调控过程(摘自文献8)miRNA通过作用于相应靶mRNA,参与细胞增殖、凋亡、分化、代谢、发育、肿瘤转移等多种生物学过程。预测超过1/3的人类基因都是保守的miRNA靶基因。近些年,随着科学研究的进展,大量的miRNA已经被鉴定出来,截至目前发现的人的成熟的miRNA有2578条,小鼠的有1908条。虽然miRNA的数量很多,但大多miRNA的功能并不为人所知。因此,准确快速地预测并鉴定miRNA的靶基因,对研究miRNA的功能具有十分重要的意义。下面本篇文章将着重介绍一下在医学科研领域中如何快速高效的鉴定与人类疾病相关的miRNA及其功能研究方法。一、miRNA的定量检测成熟miRNA的片段小,只有21bp左右,变异较大,在不同细胞中的表达差异较大,低表达的miRNA为其定量检测带来了很大的困难和挑战。尽管如此,随着科学的进步,越来越多的miRNA检测方法被建立起来,极大程度的促进了miRNA研究进展。下面介绍下在疾病研究中常用的五大miRNA定量检测方法。Northernblotting:是较为经典的检测各组织和器官中RNA的量和大小及估计其丰度的实验方法。主要实验步骤包括:①完整的RNA的分离;②根据RNA的大小通过琼脂糖凝胶电泳对RNA进行分离;③将RNA转移到固相支持物上,在转移过程中,要保持RNA在凝胶中的相对分布;④将RNA固定到固体支持物上;⑤固相RNA与探针分子杂交;⑥除去非特异结合到固相支持物上的探针分子;⑦对特异结合的探针分子的图像进行检测、捕获和分析。优点:高度灵敏,而且通过结合RNAmarker可以检测出miRNA的片段大小,能够排除实验被其他小分子RNA污染的可能性性,但Northernblotting对样品的需求量较高,操作步骤繁琐,不适用高通量分析。微阵列芯片技术(microarry):也称生物芯片、DNA芯片或者基因芯片技术,是一种平面的基质载体,上面规则地、特异性地吸附着基因或基因的产物。当与荧光标记过的样本杂交后,相应位置荧光信号的强弱即可反映对应基因表达的丰度。其优点是能够同时检测多个样本的表达量,实现miRNA的高通量分析。但芯片检测技术对miRNA的纯度质量要求较高,现行的RNA提取为了获取高质量了RNA,往往会在纯化过程丢失掉许多小分子RNA,影响一些低表达RNA的检测。另外芯片技术的一个突出的缺点就是信息质量的稳定性和可重复性较差。这些方面都需要改进。原位杂交:该技术可以更为直观的显示出miRNA的表达情况,可直接观测到miRNA的表达时间,表达分布范围,具体位置等,不仅可以检测不同细胞系单个细胞中的miRNA表达,还可在不经分类和分离的情况下,比较不同细胞系中miRNA的表达水平。但miRNA分子太小,要对传统的原位杂交技术进一步改进,增加杂交的亲和性,结合牢固性,以防止洗脱过程中的丢失,造成结果不准确。RT-PCR:与杂交方法相比,PCR方法可以高度灵敏的检测出低表达的miRNA,并适合于高通量筛选。由于miRNA分子片段小,研究者们通过对其反转录引物进行特异性设计使得RT-PCR定量检测miRNA成为可能,根据所用引物的不同可以将其分为两大类,一类是Oligod(T)特异的RT引物,miRNA在反转录前需要对其3...

1、当您付费下载文档后,您只拥有了使用权限,并不意味着购买了版权,文档只能用于自身使用,不得用于其他商业用途(如 [转卖]进行直接盈利或[编辑后售卖]进行间接盈利)。
2、本站所有内容均由合作方或网友上传,本站不对文档的完整性、权威性及其观点立场正确性做任何保证或承诺!文档内容仅供研究参考,付费前请自行鉴别。
3、如文档内容存在违规,或者侵犯商业秘密、侵犯著作权等,请点击“违规举报”。

碎片内容

miRNA的研究方法

您可能关注的文档

状元书阁+ 关注
实名认证
内容提供者

爱好英语教学和互联网行业,热爱教育事业,兢兢业业

相关文档

确认删除?
VIP
微信客服
  • 扫码咨询
会员Q群
  • 会员专属群点击这里加入QQ群
客服邮箱
回到顶部