电脑桌面
添加小米粒文库到电脑桌面
安装后可以在桌面快捷访问

信息技术兴趣小组活动计划VIP免费

信息技术兴趣小组活动计划_第1页
1/21
信息技术兴趣小组活动计划_第2页
2/21
信息技术兴趣小组活动计划_第3页
3/21
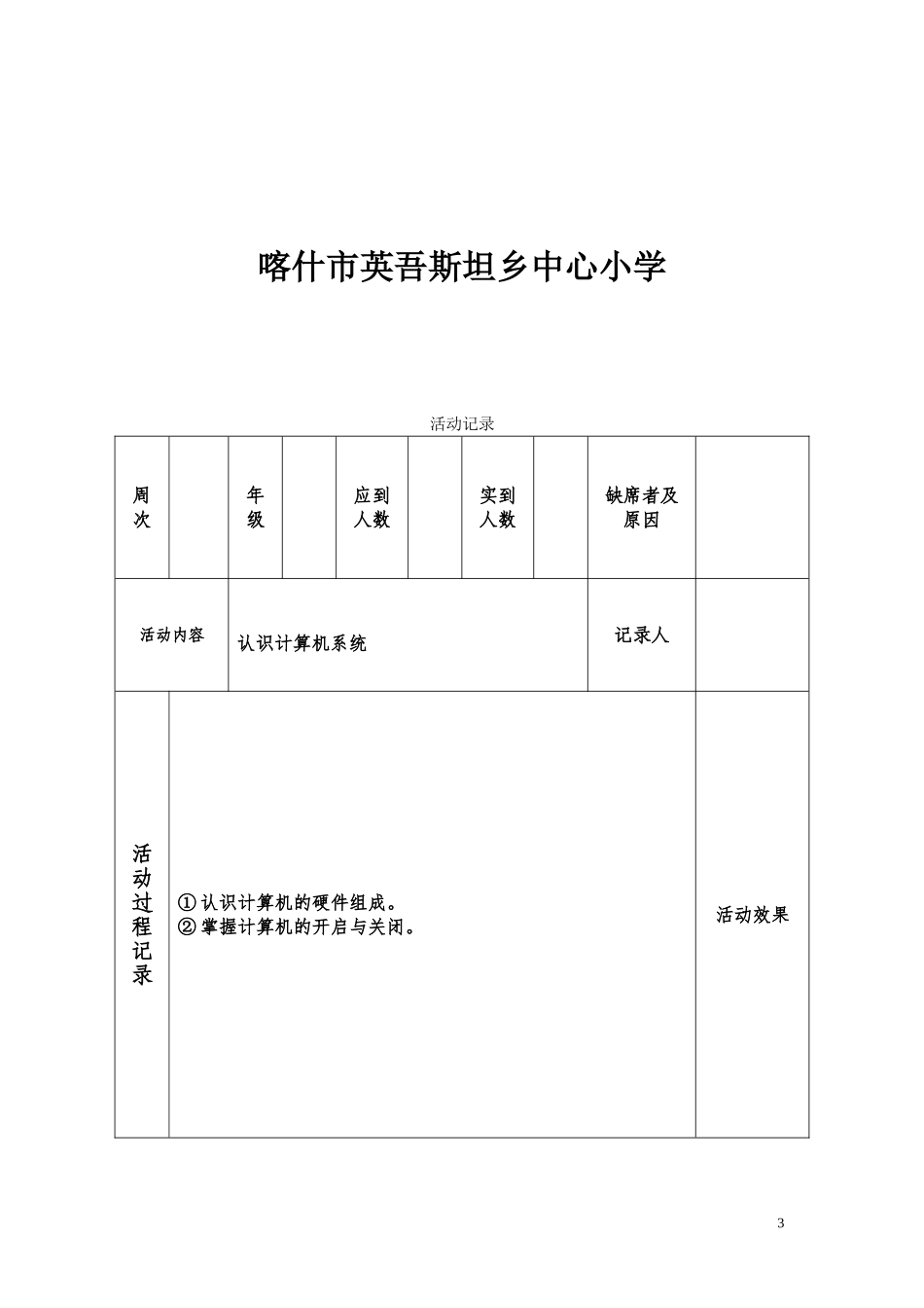
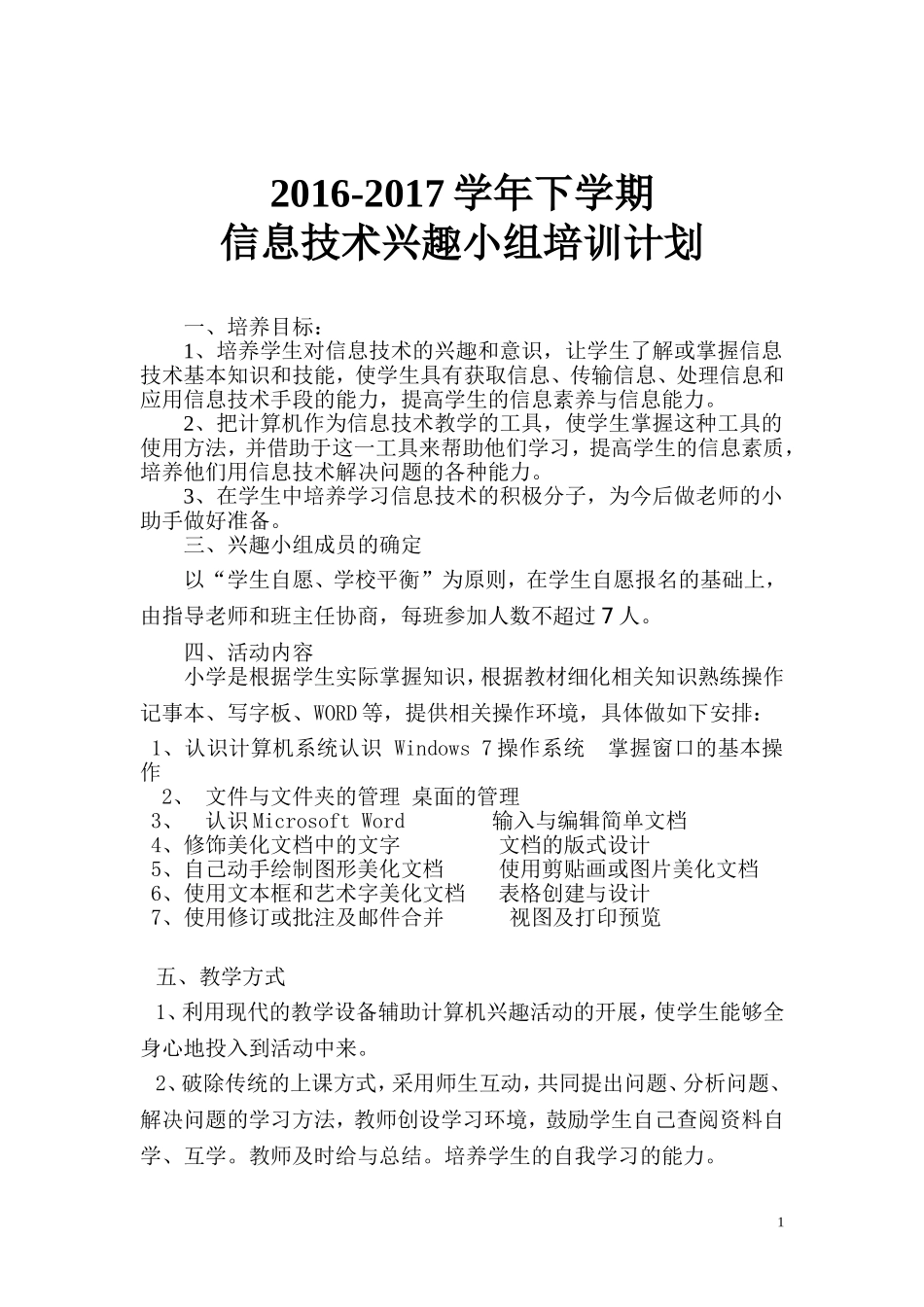
2016-2017学年下学期信息技术兴趣小组培训计划一、培养目标:1、培养学生对信息技术的兴趣和意识,让学生了解或掌握信息技术基本知识和技能,使学生具有获取信息、传输信息、处理信息和应用信息技术手段的能力,提高学生的信息素养与信息能力。2、把计算机作为信息技术教学的工具,使学生掌握这种工具的使用方法,并借助于这一工具来帮助他们学习,提高学生的信息素质,培养他们用信息技术解决问题的各种能力。3、在学生中培养学习信息技术的积极分子,为今后做老师的小助手做好准备。三、兴趣小组成员的确定以“学生自愿、学校平衡”为原则,在学生自愿报名的基础上,由指导老师和班主任协商,每班参加人数不超过7人。四、活动内容小学是根据学生实际掌握知识,根据教材细化相关知识熟练操作记事本、写字板、WORD等,提供相关操作环境,具体做如下安排:1、认识计算机系统认识Windows7操作系统掌握窗口的基本操作2、文件与文件夹的管理桌面的管理3、认识MicrosoftWord输入与编辑简单文档4、修饰美化文档中的文字文档的版式设计5、自己动手绘制图形美化文档使用剪贴画或图片美化文档6、使用文本框和艺术字美化文档表格创建与设计7、使用修订或批注及邮件合并视图及打印预览五、教学方式1、利用现代的教学设备辅助计算机兴趣活动的开展,使学生能够全身心地投入到活动中来。2、破除传统的上课方式,采用师生互动,共同提出问题、分析问题、解决问题的学习方法,教师创设学习环境,鼓励学生自己查阅资料自学、互学。教师及时给与总结。培养学生的自我学习的能力。13、不断组织不同主题的画报及小报素材,组织学生进行制作训练,在提高学生的熟练程度的同时,不断的去创新,培养学生以后参加各项比赛的能力。六、活动地点:计算机教室七、活动时间:每周二下午第三节课。信息技术兴趣小组活动记录教师:阿卜杜卡迪尔·奥布力2喀什市英吾斯坦乡中心小学活动记录周次年级应到人数实到人数缺席者及原因活动内容认识计算机系统记录人活动过程记录①认识计算机的硬件组成。②掌握计算机的开启与关闭。活动效果3③认识主机、显示器以及键盘、鼠标、打印机、扫描仪、手写板、数码相机等常见外设。良好周次年级应到人数实到人数缺席者及原因活动内容认识Windows7操作系统记录人4活动过程记录②了解什么是操作系统。②Windows7的启动与关闭。③任务栏、开始菜单、窗口、状态栏、图标、对话框。周次年级应到人数实到人数缺席者及原因5活动内容掌握窗口的基本操作记录人活动过程记录①窗口的打开、关闭、移动、改变大小,最大化、最小化,排列窗口,窗口间切换。②掌握任务栏与“开始”菜单的基本操作,会用任务栏在多个任务之间切换。③菜单的类型,热键、快捷键,使用菜单和工具栏操作计算机。④几种对话框的特点,对话框中常见控件及基本操作。活动效果良好周次年级应到人数实到人数缺席者及原因活动内容文件与文件夹的管理记录人6活动过程记录①什么是文件和文件夹,常见文件的类型。②文件和文件夹的建立、重命名、移动、复制、查找、删除和还原操作。③单个文件和文件夹的选定方法。④连续分布的多个文件和文件夹的选定方法。⑤不连续分布的多个文件和文件夹的选定方法。活动效果良好周次年级应到人数实到人数缺席者及原因活动内容桌面的管理记录人7活动过程记录①桌面图标的排列,建立或删除快捷方式。②改变桌面背景。③设定屏幕保护程序。④设置个性化的桌面。活动效果良好周次年级应到人数实到人数缺席者及原因活动内容认识MicrosoftWord记录人8活动过程记录①掌握启动Word的方法。②打开默认位置和其它位置的文档(包括网络中的文档)。③按不同显示比例浏览文档,了解Word文档的主要特点。④了解Word的工作窗口(任务窗格)。⑤将打开的文档换名保存(另存为)。⑥了解退出Word的几种方法活动效果良好活动记录周次年级应到人数实到人数缺席者及原因活动内容输入与编辑简单文档(一)记录人活①用熟悉的一种中文输入法输入文本。活动效果9动过程记录②在任意位置插入或删除文本。③插入特殊符号、日期和时间。④选定文本的方法(部分文本、整行、整段、全文选定)。⑤在同一文档或不同文档中进...

1、当您付费下载文档后,您只拥有了使用权限,并不意味着购买了版权,文档只能用于自身使用,不得用于其他商业用途(如 [转卖]进行直接盈利或[编辑后售卖]进行间接盈利)。
2、本站所有内容均由合作方或网友上传,本站不对文档的完整性、权威性及其观点立场正确性做任何保证或承诺!文档内容仅供研究参考,付费前请自行鉴别。
3、如文档内容存在违规,或者侵犯商业秘密、侵犯著作权等,请点击“违规举报”。

碎片内容

信息技术兴趣小组活动计划

学海无涯书城+ 关注
实名认证
内容提供者

热爱教育事业,爱好互联网行业

确认删除?
VIP
微信客服
  • 扫码咨询
会员Q群
  • 会员专属群点击这里加入QQ群
客服邮箱
回到顶部