电脑桌面
添加小米粒文库到电脑桌面
安装后可以在桌面快捷访问

外墙面砖施工承包合同VIP免费

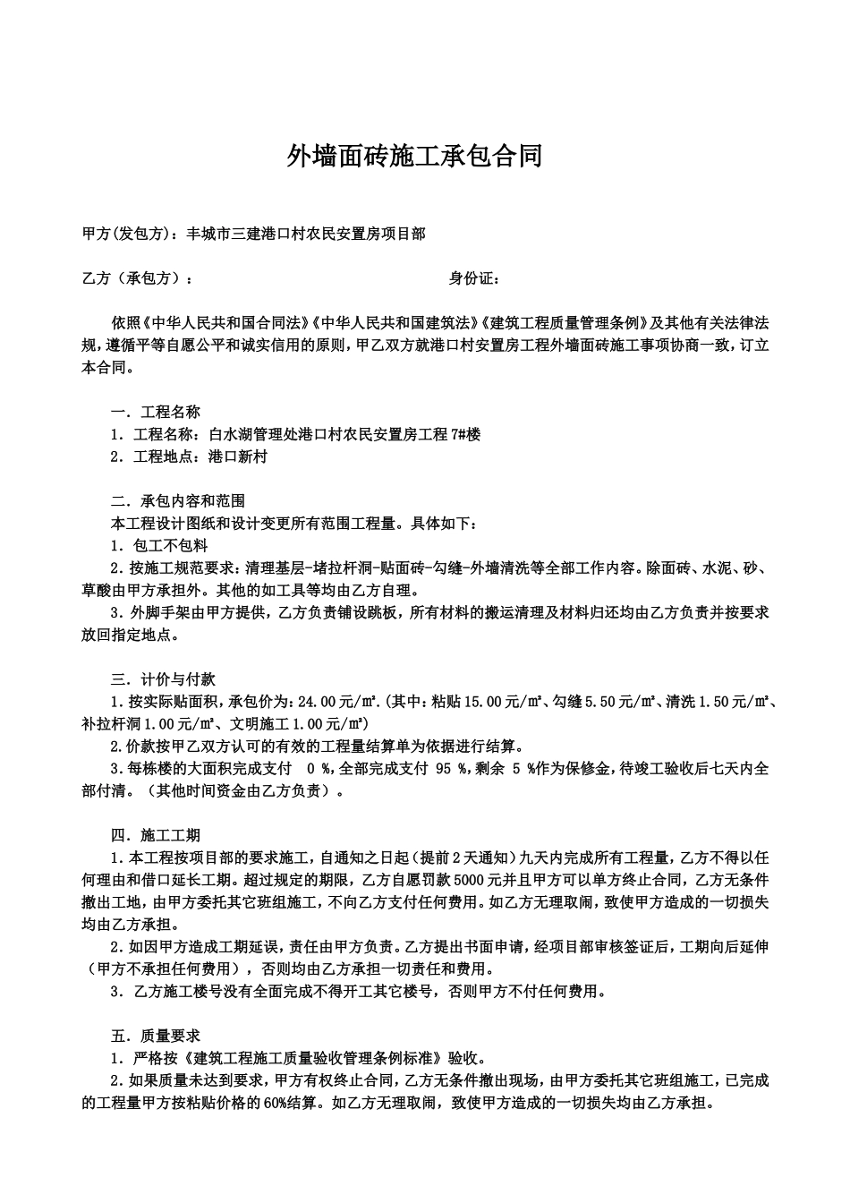
外墙面砖施工承包合同_第1页
1/5
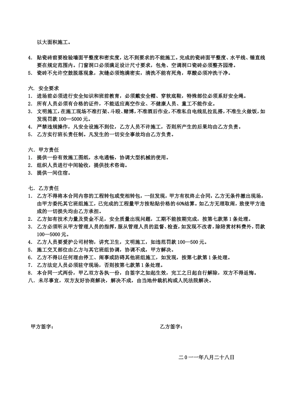
外墙面砖施工承包合同_第2页
2/5
外墙面砖施工承包合同_第3页
3/5
外墙面砖施工承包合同甲方(发包方):丰城市三建港口村农民安置房项目部乙方(承包方):范全发身份证:依照《中华人民共和国合同法》《中华人民共和国建筑法》《建筑工程质量管理条例》及其他有关法律法规,遵循平等自愿公平和诚实信用的原则,甲乙双方就港口村安置房工程外墙面砖施工事项协商一致,订立本合同。一.工程名称1.工程名称:白水湖管理处港口村农民安置房工程12#楼2.工程地点:港口新村二.承包内容和范围本工程设计图纸和设计变更所有范围工程量。具体如下:1.包工不包料2.按施工规范要求:清理基层-堵拉杆洞-贴面砖-勾缝-外墙清洗等全部工作内容。除面砖、水泥、砂、草酸由甲方承担外。其他的如工具等均由乙方自理。3.外脚手架由甲方提供,乙方负责铺设跳板,所有材料的搬运清理及材料归还均由乙方负责并按要求放回指定地点。三.计价与付款1.按实际贴面积,承包价为:25.00元/㎡.(其中:粘贴16.00元/㎡、勾缝5.50元/㎡、清洗1.50元/㎡、补拉杆洞1.00元/㎡、文明施工1.00元/㎡)2.价款按甲乙双方认可的有效的工程量结算单为依据进行结算。13#楼扣除2000.00元工资款。3.每栋楼的大面积完成支付0%,全部完成支付95%,剩余5%作为保修金,待竣工验收后七天内全部付清。(其他时间资金由乙方负责)。四.施工工期1.本工程按项目部的要求施工,自通知之日起(提前2天通知)九天内完成所有工程量,乙方不得以任何理由和借口延长工期。超过规定的期限,乙方自愿罚款5000元并且甲方可以单方终止合同,乙方无条件撤出工地,由甲方委托其它班组施工,不向乙方支付任何费用。如乙方无理取闹,致使甲方造成的一切损失均由乙方承担。2.如因甲方造成工期延误,责任由甲方负责。乙方提出书面申请,经项目部审核签证后,工期向后延伸(甲方不承担任何费用),否则均由乙方承担一切责任和费用。3.乙方施工楼号没有全面完成不得开工其它楼号,否则甲方不付任何费用。五.质量要求1.严格按《建筑工程施工质量验收管理条例标准》验收。2.如果质量未达到要求,甲方有权终止合同,乙方无条件撤出现场,由甲方委托其它班组施工,已完成的工程量甲方按粘贴价格的60%结算。如乙方无理取闹,致使甲方造成的一切损失均由乙方承担。3.组织精干队伍和健康人员精心施工。按项目部的规定和要求做出样板,经项目部的人员同意认可后才可以大面积施工。4.贴瓷砖前要检验墙面平整度和密实度,达不到要求的不能施工。完成的瓷砖面平整度、水平线、锤直线要在规定范围内。门窗洞口必须满足设计尺寸要求,包角、空调洞口瓷砖必须整齐园滑。5.瓷砖不允许空鼓脱落现象,灰缝必须饱满密实,清洗不能有死角,草酸必须冲洗干净。六.安全要求1.进场前必须进行安全知识和班前教育,必须戴安全帽、穿软底鞋,特殊部位必须系好安全绳。2.所有人员必须有合格的证件,不能适应高空作业、不健康人员、童工不能作业。3.文明施工,在施工现场不准打架、斗殴、赌博,不准酒后作业,不准私自电线乱拉乱搭,不准生火做饭,如发现罚款100—5000元。4.严禁违规操作,凡安全设施不到位,乙方人员不许施工,否则所产生的后果均由乙方负责。5.乙方实行班长责任制。凡发生的一切安全事故均由乙方负责。六.甲方责任1.提供一份有效施工图纸,水电通畅,协调大型机械的使用。2.组织人员进行中间验收,提供技术咨询。3.提供一间住宿。七.乙方责任1.乙方不得将本合同内容的工程转包或变相转包,一但发现,甲方有权终止合同,乙方无条件撤出现场,由甲方委托其它班组施工,已完成的工程量甲方按粘贴价格的60%结算。如乙方无理取闹,致使甲方造成的一切损失均由乙方承担。2.乙方如有技术力量及资金不足,安全质量出现问题,工期不能按期完成,按第七款第1条处理。3.乙方必须听从甲方管理人员的指挥,服从管理人员的监督、检查,如发现不改者,除陪赏材料费外,罚款100—5000元。4.乙方人员要爱护公司材物,讲究卫生,文明施工,如违范罚款100—500元。5.施工交叉部位由乙方与其它班组协调,协调不成,甲方解决。6.乙方不得以任何理由停工、闹事或防碍其他班组施工,如发现,按第七款第1条处理。7.乙方法定...

1、当您付费下载文档后,您只拥有了使用权限,并不意味着购买了版权,文档只能用于自身使用,不得用于其他商业用途(如 [转卖]进行直接盈利或[编辑后售卖]进行间接盈利)。
2、本站所有内容均由合作方或网友上传,本站不对文档的完整性、权威性及其观点立场正确性做任何保证或承诺!文档内容仅供研究参考,付费前请自行鉴别。
3、如文档内容存在违规,或者侵犯商业秘密、侵犯著作权等,请点击“违规举报”。

碎片内容

外墙面砖施工承包合同

确认删除?
VIP
微信客服
  • 扫码咨询
会员Q群
  • 会员专属群点击这里加入QQ群
客服邮箱
回到顶部