电脑桌面
添加小米粒文库到电脑桌面
安装后可以在桌面快捷访问

外墙真石漆施工合同VIP专享VIP免费

外墙真石漆施工合同_第1页
1/5
外墙真石漆施工合同_第2页
2/5
外墙真石漆施工合同_第3页
3/5
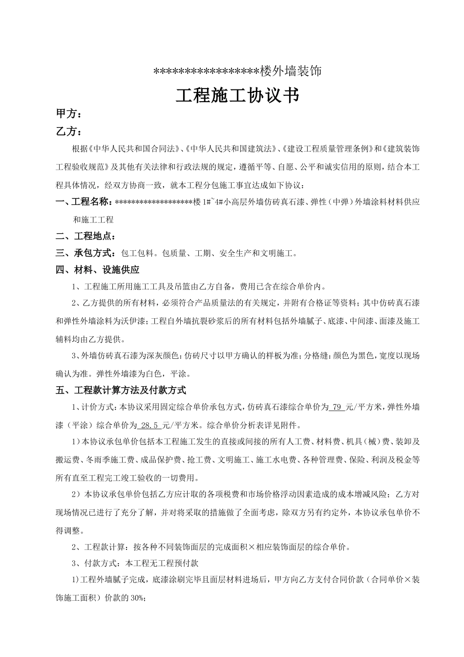
*****************楼外墙装饰工程施工协议书甲方:乙方:根据《中华人民共和国合同法》、《中华人民共和国建筑法》、《建设工程质量管理条例》和《建筑装饰工程验收规范》及其他有关法律和行政法规的规定,遵循平等、自愿、公平和诚实信用的原则,结合本工程具体情况,经双方协商一致,就本工程分包施工事宜达成如下协议:一、工程名称:*******************楼1#~4#小高层外墙仿砖真石漆、弹性(中弹)外墙涂料材料供应和施工工程二、工程地点:三、承包方式:包工包料。包质量、工期、安全生产和文明施工。四、材料、设施供应1、工程施工所用施工工具及吊篮由乙方自备,费用已含在综合单价内。2、乙方提供的所有材料,必须符合产品质量法的有关规定,并附有合格证等资料;其中仿砖真石漆和弹性外墙涂料为沃伊漆;工程自外墙抗裂砂浆后的所有材料包括外墙腻子、底漆、中间漆、面漆及施工辅料均由乙方提供。3、外墙仿砖真石漆为深灰颜色:仿砖尺寸以甲方确认的样板为准;分格缝:颜色为黑色,宽度以现场确认为准。弹性外墙漆为白色,平涂。五、工程款计算方法及付款方式1、计价方式:本协议采用固定综合单价承包方式,仿砖真石漆综合单价为79元/平方米,弹性外墙漆(平涂)综合单价为28.5元/平方米。综合单价分析表详见附件。1)本协议承包单价包括本工程施工发生的直接或间接的所有人工费、材料费、机具(械)费、装卸及搬运费、冬雨季施工费、成品保护费、抢工费、文明施工、施工水电费、各种管理费、保险、利润及税金等所有直至工程完工竣工验收的一切费用。2)本协议承包单价包括乙方应计取的各项税费和市场价格浮动因素造成的成本增减风险;乙方对现场情况已进行了充分了解,并对将采取的措施做了全面考虑,除双方另有约定外,本协议承包单价不得调整。2、工程款计算:按各种不同装饰面层的完成面积×相应装饰面层的综合单价。3、付款方式:本工程无工程预付款1)工程外墙腻子完成,底漆涂刷完毕且面层材料进场后,甲方向乙方支付合同价款(合同单价×装饰施工面积)价款的30%;2)本外墙装饰工程完工,由甲乙双方及现场监理验收合格,双方结算完毕,甲方向乙方支付至结算价款的85%;3)留结算价款的15%作为工程质量保修金,质保期满一年且无工程质量问题,甲方向乙方支付结算款的10%,工程质保期满二年且无工程质量问题,甲方向乙方支付全部剩余的5%(质保金不计利息)。4)拨付工程款时,乙方需向甲方提供符合财务要求的税务发票。5)申请工程款时,乙方需按甲方程序办理,且必须经过现场监理单位及施工总承包单位的认可。六、质量标准及验收要求本工程要求,外墙仿砖真石漆(喷涂效果)产品厚度(面层厚度)最薄处2mm以上,颜色以灰色为基准,乙方现场做出施工及颜色样板,由甲方选择确定;外墙弹性涂料为白色平涂,乙方现场做出样板,由甲方选择确定;大面积施工前,必须经甲方确认,否则由此造成的损失由乙方自行承担。1、本工程质量要求为一次性验收合格。乙方必须严格按甲方要求和现行施工、验收规范进行施工,确保施工质量和工程资料符合各项规定和要求。2、乙方在施工之前,乙方须检查外墙抹灰面,如有缺陷乙方应及时以书面形式告知甲方,待有缺陷的抹灰面进行维修并验收合格后方可施工。3、乙方必须保证外墙装饰各层粘结牢固、涂层和腻子层无开裂、无透底和起皮反锈、面涂不褪色掉色;涂层和其它装饰材料及设备的衔接处需保证界面清晰、吻合严密;外墙漆的颜色及整体观感效果必须和现场已完成的样板保持一致,否则,乙方须自费修复至甲方满意为止。4、该分包工程的施工质量必须通过甲方、建设、监理或质监等部门的联合验收,严格有关要求和标准进行施工。如因乙方施工质量低劣,且屡催无效而无法履行合同,甲方有权终止合同,并由乙方承担由此而造成的一切责任和损失。5、乙方在完成每一施工工序后,经乙方认真自检、互检合格后,报甲方复检验收;甲方根据现行国家标准对乙方的施工质量进行现场检测,返工或整改的工料费由乙方承担;造成工期延误,按违约责任相应条款执行。6、在施工过程中的质量控制与最终质量验收均以甲方确认的样板为标准。7、外墙装饰施工时,乙...

1、当您付费下载文档后,您只拥有了使用权限,并不意味着购买了版权,文档只能用于自身使用,不得用于其他商业用途(如 [转卖]进行直接盈利或[编辑后售卖]进行间接盈利)。
2、本站所有内容均由合作方或网友上传,本站不对文档的完整性、权威性及其观点立场正确性做任何保证或承诺!文档内容仅供研究参考,付费前请自行鉴别。
3、如文档内容存在违规,或者侵犯商业秘密、侵犯著作权等,请点击“违规举报”。

碎片内容

外墙真石漆施工合同

确认删除?
VIP
微信客服
  • 扫码咨询
会员Q群
  • 会员专属群点击这里加入QQ群
客服邮箱
回到顶部