电脑桌面
添加小米粒文库到电脑桌面
安装后可以在桌面快捷访问

生产计划管理制度(2016)VIP免费

生产计划管理制度(2016)_第1页
1/4
生产计划管理制度(2016)_第2页
2/4
生产计划管理制度(2016)_第3页
3/4
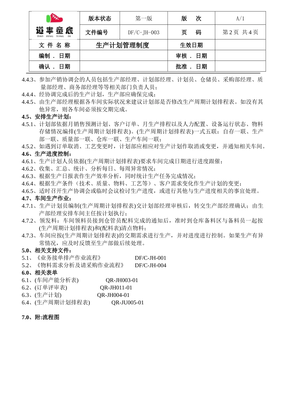
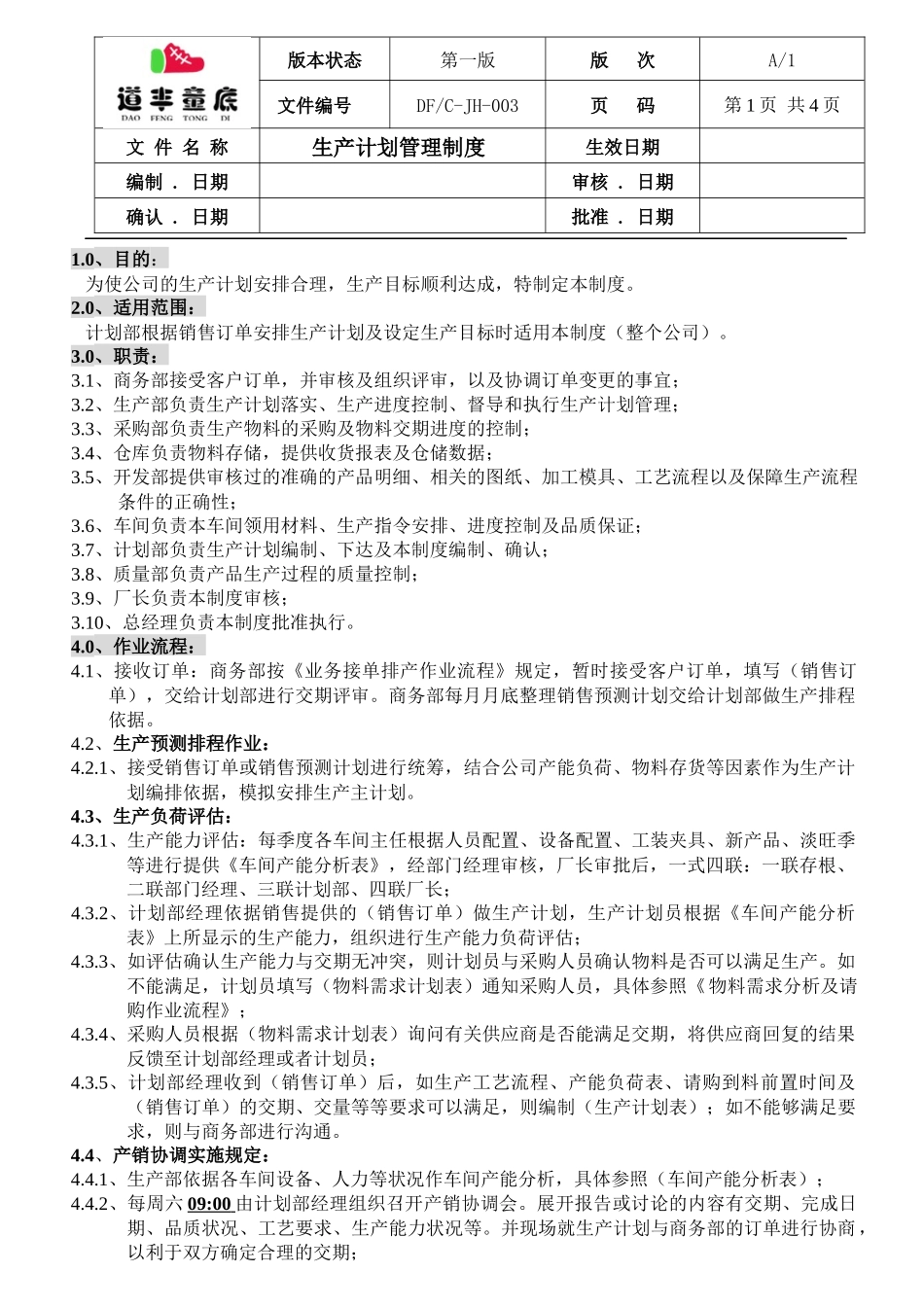
版本状态第一版版次A/1文件编号DF/C-JH-003页码第1页共4页文件名称生产计划管理制度生效日期编制.日期审核.日期确认.日期批准.日期1.0、目的:为使公司的生产计划安排合理,生产目标顺利达成,特制定本制度。2.0、适用范围:计划部根据销售订单安排生产计划及设定生产目标时适用本制度(整个公司)。3.0、职责:3.1、商务部接受客户订单,并审核及组织评审,以及协调订单变更的事宜;3.2、生产部负责生产计划落实、生产进度控制、督导和执行生产计划管理;3.3、采购部负责生产物料的采购及物料交期进度的控制;3.4、仓库负责物料存储,提供收货报表及仓储数据;3.5、开发部提供审核过的准确的产品明细、相关的图纸、加工模具、工艺流程以及保障生产流程条件的正确性;3.6、车间负责本车间领用材料、生产指令安排、进度控制及品质保证;3.7、计划部负责生产计划编制、下达及本制度编制、确认;3.8、质量部负责产品生产过程的质量控制;3.9、厂长负责本制度审核;3.10、总经理负责本制度批准执行。4.0、作业流程:4.1、接收订单:商务部按《业务接单排产作业流程》规定,暂时接受客户订单,填写(销售订单),交给计划部进行交期评审。商务部每月月底整理销售预测计划交给计划部做生产排程依据。4.2、生产预测排程作业:4.2.1、接受销售订单或销售预测计划进行统筹,结合公司产能负荷、物料存货等因素作为生产计划编排依据,模拟安排生产主计划。4.3、生产负荷评估:4.3.1、生产能力评估:每季度各车间主任根据人员配置、设备配置、工装夹具、新产品、淡旺季等进行提供《车间产能分析表》,经部门经理审核,厂长审批后,一式四联:一联存根、二联部门经理、三联计划部、四联厂长;4.3.2、计划部经理依据销售提供的(销售订单)做生产计划,生产计划员根据《车间产能分析表》上所显示的生产能力,组织进行生产能力负荷评估;4.3.3、如评估确认生产能力与交期无冲突,则计划员与采购人员确认物料是否可以满足生产。如不能满足,计划员填写(物料需求计划表)通知采购人员,具体参照《物料需求分析及请购作业流程》;4.3.4、采购人员根据(物料需求计划表)询问有关供应商是否能满足交期,将供应商回复的结果反馈至计划部经理或者计划员;4.3.5、计划部经理收到(销售订单)后,如生产工艺流程、产能负荷表、请购到料前置时间及(销售订单)的交期、交量等等要求可以满足,则编制(生产计划表);如不能够满足要求,则与商务部进行沟通。4.4、产销协调实施规定:4.4.1、生产部依据各车间设备、人力等状况作车间产能分析,具体参照(车间产能分析表);4.4.2、每周六09:00由计划部经理组织召开产销协调会。展开报告或讨论的内容有交期、完成日期、品质状况、工艺要求、生产能力状况等。并现场就生产计划与商务部的订单进行协商,以利于双方确定合理的交期;版本状态第一版版次A/1文件编号DF/C-JH-003页码第2页共4页文件名称生产计划管理制度生效日期编制.日期审核.日期确认.日期批准.日期4.4.3、参加产销协调会的人员包括生产部经理、计划部经理、计划员、仓储员、采购部经理、质量部经理、商务部经理等等相关部门负责人员;4.4.4、经协调完成后的生产计划,生产部应确保完成;4.4.5、由生产部经理根据各车间实际状况来建议计划部是否修改生产周期计划排程表。如没有其他异常,则各车间必须按交期完成。4.5、安排生产计划:4.5.1、计划部依据月销售预测计划、客户订单、月生产排程以及人力配置、设备运行状态、物料存储情况编排(生产周期计划排程表)。(生产周期计划排程表)一式五联:自存一联、生产部一联、质量部一联、仓库一联、生产车间一联;4.5.2、如遇到订单取消、工艺变更时,计划部应相应对生产计划作取消或变更,并通知相关车间。4.6、生产进度控制:4.6.1、生产计划人员依据(生产周期计划排程表)要求车间完成日期进行进度跟催;4.6.2、收集、汇总、统计、分析每日、每周异常情况;4.6.3、根据生产日报表作生产效率分析,同时统计生产任务完成情况;4.6.4、根据生产条件(技术、质量、物料、工艺等)、客户需求变化作生产计划的变更;4.6.5、适时召开生产协调会或临时会议检讨生...

1、当您付费下载文档后,您只拥有了使用权限,并不意味着购买了版权,文档只能用于自身使用,不得用于其他商业用途(如 [转卖]进行直接盈利或[编辑后售卖]进行间接盈利)。
2、本站所有内容均由合作方或网友上传,本站不对文档的完整性、权威性及其观点立场正确性做任何保证或承诺!文档内容仅供研究参考,付费前请自行鉴别。
3、如文档内容存在违规,或者侵犯商业秘密、侵犯著作权等,请点击“违规举报”。

碎片内容

生产计划管理制度(2016)

确认删除?
VIP
微信客服
  • 扫码咨询
会员Q群
  • 会员专属群点击这里加入QQ群
客服邮箱
回到顶部