电脑桌面
添加小米粒文库到电脑桌面
安装后可以在桌面快捷访问

高中化学 第2章 化学反应与能量 第3节 第1课时 化学反应的速率讲义素养练(含解析)新人教版必修2-新人教版高一必修2化学试题VIP免费

高中化学 第2章 化学反应与能量 第3节 第1课时 化学反应的速率讲义素养练(含解析)新人教版必修2-新人教版高一必修2化学试题_第1页
1/15
高中化学 第2章 化学反应与能量 第3节 第1课时 化学反应的速率讲义素养练(含解析)新人教版必修2-新人教版高一必修2化学试题_第2页
2/15
高中化学 第2章 化学反应与能量 第3节 第1课时 化学反应的速率讲义素养练(含解析)新人教版必修2-新人教版高一必修2化学试题_第3页
3/15
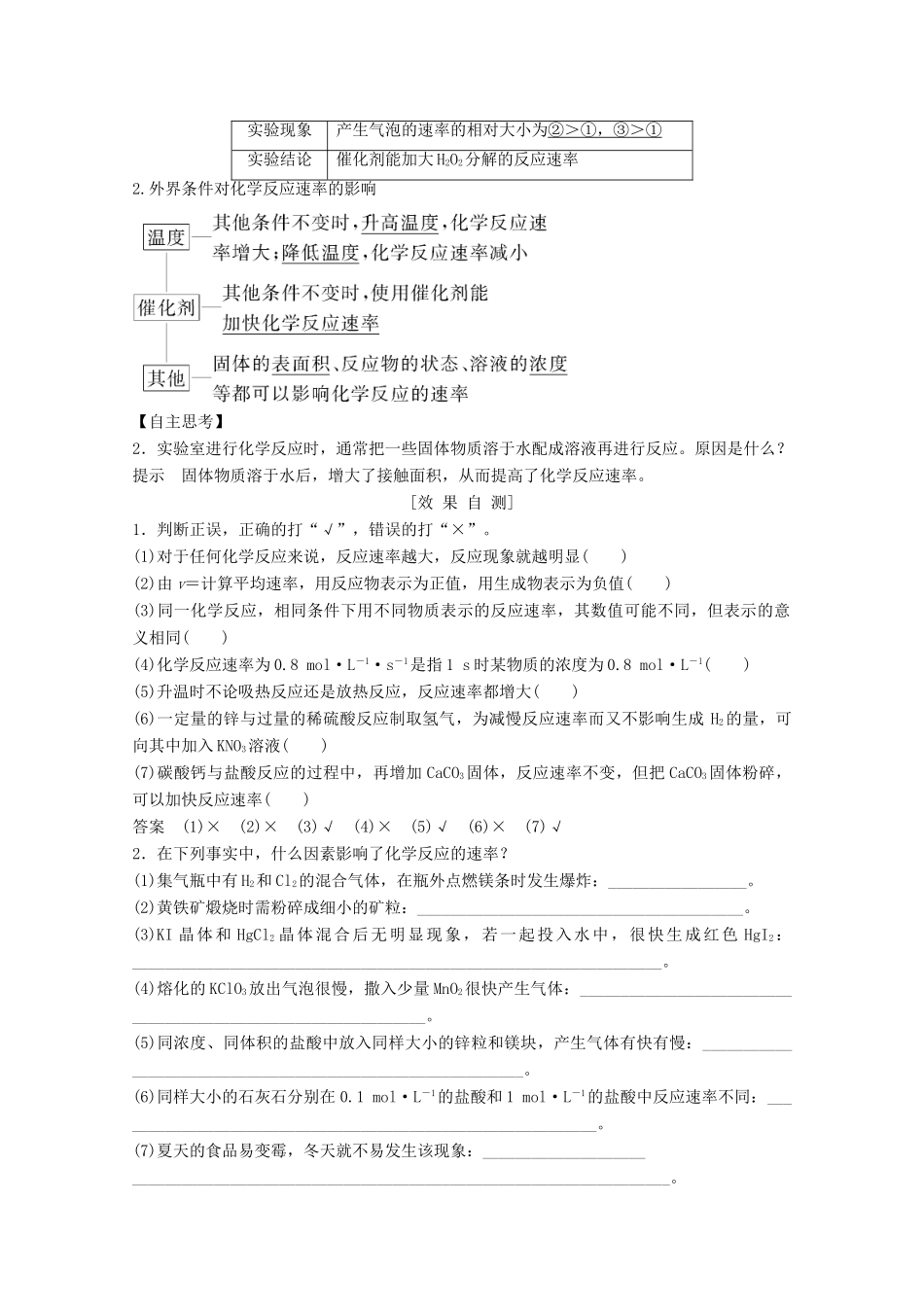
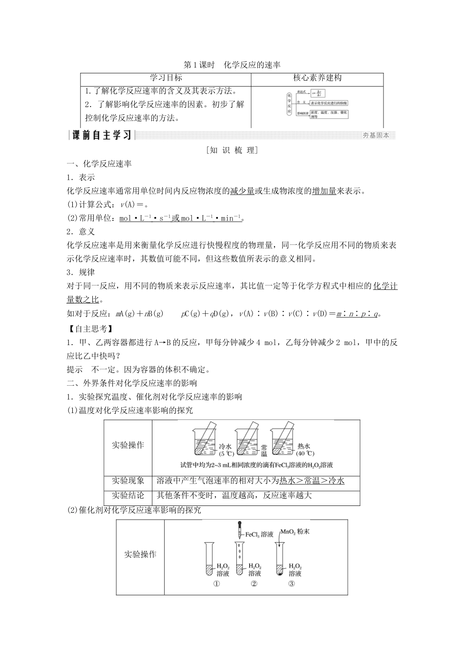
第1课时化学反应的速率学习目标核心素养建构1.了解化学反应速率的含义及其表示方法。2.了解影响化学反应速率的因素。初步了解控制化学反应速率的方法。[知识梳理]一、化学反应速率1.表示化学反应速率通常用单位时间内反应物浓度的减少量或生成物浓度的增加量来表示。(1)计算公式:v(A)=。(2)常用单位:mol·L-1·s-1或mol·L-1·min-1。2.意义化学反应速率是用来衡量化学反应进行快慢程度的物理量,同一化学反应用不同的物质来表示化学反应速率时,其数值可能不同,但这些数值所表示的意义相同。3.规律对于同一反应,用不同的物质来表示反应速率,其比值一定等于化学方程式中相应的化学计量数之比。如对于反应:mA(g)+nB(g)pC(g)+qD(g),v(A)∶v(B)∶v(C)∶v(D)=m∶n∶p∶q。【自主思考】1.甲、乙两容器都进行A→B的反应,甲每分钟减少4mol,乙每分钟减少2mol,甲中的反应比乙中快吗?提示不一定。因为容器的体积不确定。二、外界条件对化学反应速率的影响1.实验探究温度、催化剂对化学反应速率的影响(1)温度对化学反应速率影响的探究实验操作实验现象溶液中产生气泡速率的相对大小为热水>常温>冷水实验结论其他条件不变时,温度越高,反应速率越大(2)催化剂对化学反应速率影响的探究实验操作实验现象产生气泡的速率的相对大小为②>①,③>①实验结论催化剂能加大H2O2分解的反应速率2.外界条件对化学反应速率的影响【自主思考】2.实验室进行化学反应时,通常把一些固体物质溶于水配成溶液再进行反应。原因是什么?提示固体物质溶于水后,增大了接触面积,从而提高了化学反应速率。[效果自测]1.判断正误,正确的打“√”,错误的打“×”。(1)对于任何化学反应来说,反应速率越大,反应现象就越明显()(2)由v=计算平均速率,用反应物表示为正值,用生成物表示为负值()(3)同一化学反应,相同条件下用不同物质表示的反应速率,其数值可能不同,但表示的意义相同()(4)化学反应速率为0.8mol·L-1·s-1是指1s时某物质的浓度为0.8mol·L-1()(5)升温时不论吸热反应还是放热反应,反应速率都增大()(6)一定量的锌与过量的稀硫酸反应制取氢气,为减慢反应速率而又不影响生成H2的量,可向其中加入KNO3溶液()(7)碳酸钙与盐酸反应的过程中,再增加CaCO3固体,反应速率不变,但把CaCO3固体粉碎,可以加快反应速率()答案(1)×(2)×(3)√(4)×(5)√(6)×(7)√2.在下列事实中,什么因素影响了化学反应的速率?(1)集气瓶中有H2和Cl2的混合气体,在瓶外点燃镁条时发生爆炸:_________________。(2)黄铁矿煅烧时需粉碎成细小的矿粒:________________________________________。(3)KI晶体和HgCl2晶体混合后无明显现象,若一起投入水中,很快生成红色HgI2:_________________________________________________________________。(4)熔化的KClO3放出气泡很慢,撒入少量MnO2很快产生气体:______________________________________________________________。(5)同浓度、同体积的盐酸中放入同样大小的锌粒和镁块,产生气体有快有慢:___________________________________________________________。(6)同样大小的石灰石分别在0.1mol·L-1的盐酸和1mol·L-1的盐酸中反应速率不同:____________________________________________________________。(7)夏天的食品易变霉,冬天就不易发生该现象:______________________________________________________________________________________。(8)葡萄糖在空气中燃烧时需要较高的温度,可是在人体内,在正常体温(37℃)时,就可以被氧化,这是因为:_______________________________________________________________________________________________________。解析影响化学反应速率的因素除了浓度、温度、压强、催化剂以外,光、电磁波、超声波、反应物颗粒的大小、溶剂的性质等,也会对化学反应速率产生影响。答案(1)光(2)反应物的接触面积(3)在溶液中,水作溶剂,增大了接触面积(4)催化剂(5)反应物本身的性质(6)反应物的浓度(7)反应温度(8)人体里的生物酶起催化作用,可以降低葡萄糖氧化反应所需要的能量,所以在人体温度的范围内...

1、当您付费下载文档后,您只拥有了使用权限,并不意味着购买了版权,文档只能用于自身使用,不得用于其他商业用途(如 [转卖]进行直接盈利或[编辑后售卖]进行间接盈利)。
2、本站所有内容均由合作方或网友上传,本站不对文档的完整性、权威性及其观点立场正确性做任何保证或承诺!文档内容仅供研究参考,付费前请自行鉴别。
3、如文档内容存在违规,或者侵犯商业秘密、侵犯著作权等,请点击“违规举报”。

碎片内容

高中化学 第2章 化学反应与能量 第3节 第1课时 化学反应的速率讲义素养练(含解析)新人教版必修2-新人教版高一必修2化学试题

您可能关注的文档

;绿洲书城+ 关注
实名认证
内容提供者

从事历史教学,热爱教育,高度负责。

相关文档

确认删除?
VIP
微信客服
  • 扫码咨询
会员Q群
  • 会员专属群点击这里加入QQ群
客服邮箱
回到顶部