电脑桌面
添加小米粒文库到电脑桌面
安装后可以在桌面快捷访问

高中化学 有机化学基础 第一章 第3节 第1课时知能优化演练(含解析)鲁科版选修5-鲁科版高二选修5化学试题VIP免费

高中化学 有机化学基础 第一章 第3节 第1课时知能优化演练(含解析)鲁科版选修5-鲁科版高二选修5化学试题_第1页
1/6
高中化学 有机化学基础 第一章 第3节 第1课时知能优化演练(含解析)鲁科版选修5-鲁科版高二选修5化学试题_第2页
2/6
高中化学 有机化学基础 第一章 第3节 第1课时知能优化演练(含解析)鲁科版选修5-鲁科版高二选修5化学试题_第3页
3/6
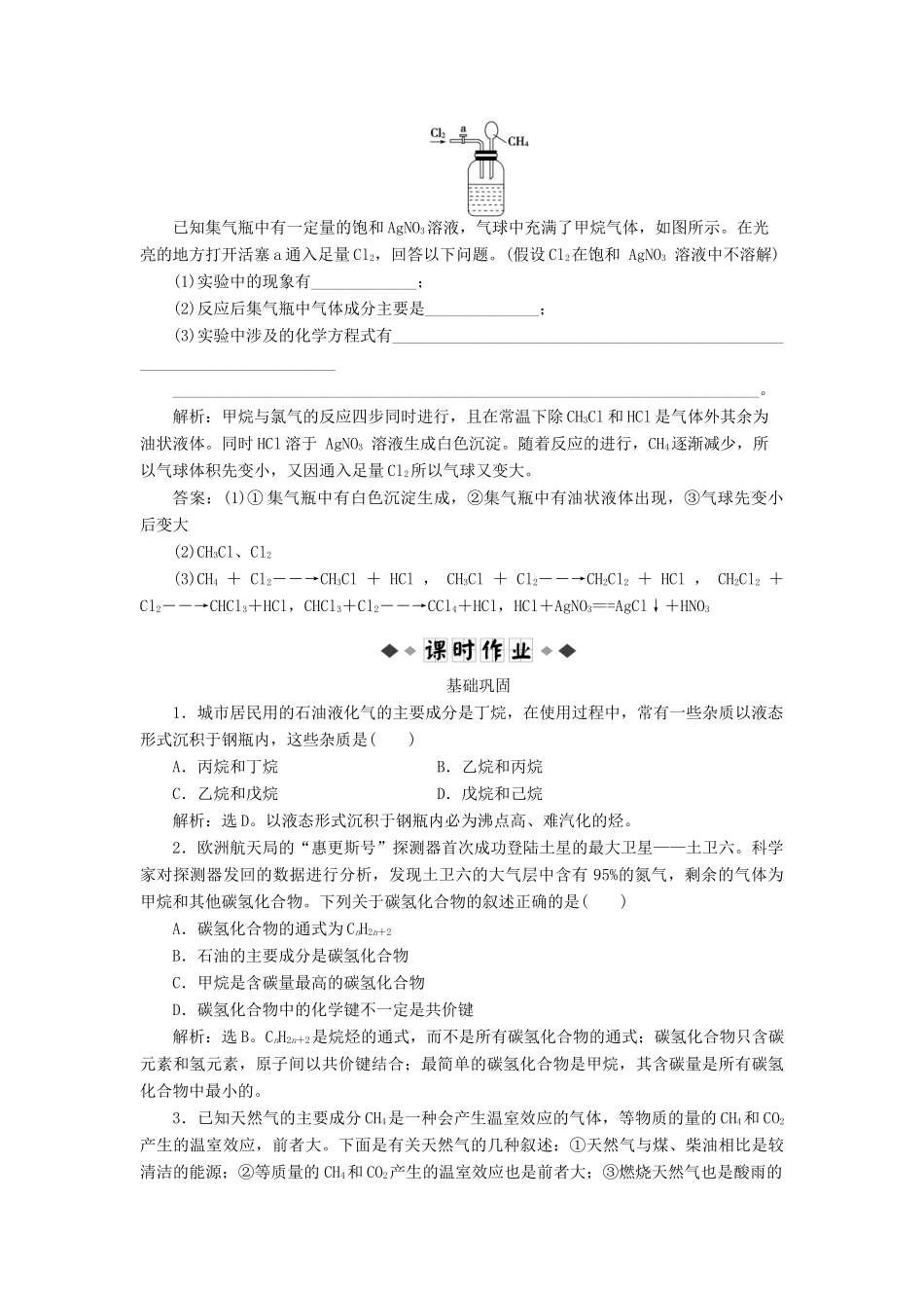
【优化方案】2014-2015学年高中化学有机化学基础第一章第3节第1课时知能优化演练(含解析)鲁科版选修51.下列有关简单的饱和链烃的叙述正确的是()①都是易燃物②特征反应是取代反应③相邻两个烷烃在分子组成上相差1个甲基A.①③B.②③C.只有①D.①②解析:选D。饱和链烃即烷烃,相邻两个烷烃在分子组成上相差1个CH2原子团。2.(2013·邯郸高二检测)下列五种物质:①丁烷,②2甲基丙烷,③戊烷,④2甲基丁烷,⑤2,2二甲基丙烷,它们的沸点按由高到低的顺序排列正确的是()A.①>②>③>④>⑤B.③>④>⑤>①>②C.②>①>⑤>④>③D.⑤>④>③>②>①解析:选B。对于烷烃的同系物而言,物质的熔沸点随碳原子数的增多而升高,即③④⑤一定大于①②;对含有相同碳原子数的烷烃,它的同分异构体的熔沸点高低取决于所连支链的多少,支链越多,熔沸点越低,因此①>②,③>④>⑤,所以综合得沸点的高低顺序为③>④>⑤>①>②。3.下列关于丙烷(C3H8)的说法中,不正确的是()A.分子中碳原子不在一条直线上B.光照下能够发生取代反应C.比丁烷更易液化D.是石油分馏的一种产品解析:选C。A项,烷烃中碳原子呈折线形排列;B项,光照下与卤素发生取代反应是烷烃的主要性质;C项,丙烷比丁烷沸点低,故难液化;D项,石油分馏是得到丙烷的重要方法。4.(2013·滁州高二检测)在光照条件下,相等物质的量的CH3CH3与Cl2反应,生成物中物质的量最多的是()A.CH3CH2ClB.CH2ClCHCl2C.CCl3CCl3D.HCl解析:选D。本题是对乙烷分子结构及取代反应机理的考查。由于乙烷分子中氢原子的性质完全相同,所以下列反应应同时进行,并非只发生一元取代反应。CH3CH3+Cl2――→CH3CH2Cl+HClCH3CH2Cl+Cl2――→CH2ClCH2Cl+HClCH3CH2Cl+Cl2――→CH3CHCl2+HCl……CHCl2CCl3+Cl2――→CCl3CCl3+HCl由此可见,生成的产物中HCl的物质的量最多。5.已知集气瓶中有一定量的饱和AgNO3溶液,气球中充满了甲烷气体,如图所示。在光亮的地方打开活塞a通入足量Cl2,回答以下问题。(假设Cl2在饱和AgNO3溶液中不溶解)(1)实验中的现象有_____________;(2)反应后集气瓶中气体成分主要是______________;(3)实验中涉及的化学方程式有________________________________________________________________________________________________________________________________________________。解析:甲烷与氯气的反应四步同时进行,且在常温下除CH3Cl和HCl是气体外其余为油状液体。同时HCl溶于AgNO3溶液生成白色沉淀。随着反应的进行,CH4逐渐减少,所以气球体积先变小,又因通入足量Cl2所以气球又变大。答案:(1)①集气瓶中有白色沉淀生成,②集气瓶中有油状液体出现,③气球先变小后变大(2)CH3Cl、Cl2(3)CH4+Cl2――→CH3Cl+HCl,CH3Cl+Cl2――→CH2Cl2+HCl,CH2Cl2+Cl2――→CHCl3+HCl,CHCl3+Cl2――→CCl4+HCl,HCl+AgNO3===AgCl↓+HNO3基础巩固1.城市居民用的石油液化气的主要成分是丁烷,在使用过程中,常有一些杂质以液态形式沉积于钢瓶内,这些杂质是()A.丙烷和丁烷B.乙烷和丙烷C.乙烷和戊烷D.戊烷和己烷解析:选D。以液态形式沉积于钢瓶内必为沸点高、难汽化的烃。2.欧洲航天局的“惠更斯号”探测器首次成功登陆土星的最大卫星——土卫六。科学家对探测器发回的数据进行分析,发现土卫六的大气层中含有95%的氮气,剩余的气体为甲烷和其他碳氢化合物。下列关于碳氢化合物的叙述正确的是()A.碳氢化合物的通式为CnH2n+2B.石油的主要成分是碳氢化合物C.甲烷是含碳量最高的碳氢化合物D.碳氢化合物中的化学键不一定是共价键解析:选B。CnH2n+2是烷烃的通式,而不是所有碳氢化合物的通式;碳氢化合物只含碳元素和氢元素,原子间以共价键结合;最简单的碳氢化合物是甲烷,其含碳量是所有碳氢化合物中最小的。3.已知天然气的主要成分CH4是一种会产生温室效应的气体,等物质的量的CH4和CO2产生的温室效应,前者大。下面是有关天然气的几种叙述:①天然气与煤、柴油相比是较清洁的能源;②等质量的CH4和CO2产生的温室效应也是前者大;③燃烧天然气也是酸雨的成因之一。其中正确的是()A.①②③B.只有①C...

1、当您付费下载文档后,您只拥有了使用权限,并不意味着购买了版权,文档只能用于自身使用,不得用于其他商业用途(如 [转卖]进行直接盈利或[编辑后售卖]进行间接盈利)。
2、本站所有内容均由合作方或网友上传,本站不对文档的完整性、权威性及其观点立场正确性做任何保证或承诺!文档内容仅供研究参考,付费前请自行鉴别。
3、如文档内容存在违规,或者侵犯商业秘密、侵犯著作权等,请点击“违规举报”。

碎片内容

高中化学 有机化学基础 第一章 第3节 第1课时知能优化演练(含解析)鲁科版选修5-鲁科版高二选修5化学试题

;绿洲书城+ 关注
实名认证
内容提供者

从事历史教学,热爱教育,高度负责。

确认删除?
VIP
微信客服
  • 扫码咨询
会员Q群
  • 会员专属群点击这里加入QQ群
客服邮箱
回到顶部