电脑桌面
添加小米粒文库到电脑桌面
安装后可以在桌面快捷访问

内蒙古赤峰二中高一化学6月月考(第二次模拟)试题-人教版高一全册化学试题VIP免费

内蒙古赤峰二中高一化学6月月考(第二次模拟)试题-人教版高一全册化学试题_第1页
1/7
内蒙古赤峰二中高一化学6月月考(第二次模拟)试题-人教版高一全册化学试题_第2页
2/7
内蒙古赤峰二中高一化学6月月考(第二次模拟)试题-人教版高一全册化学试题_第3页
3/7
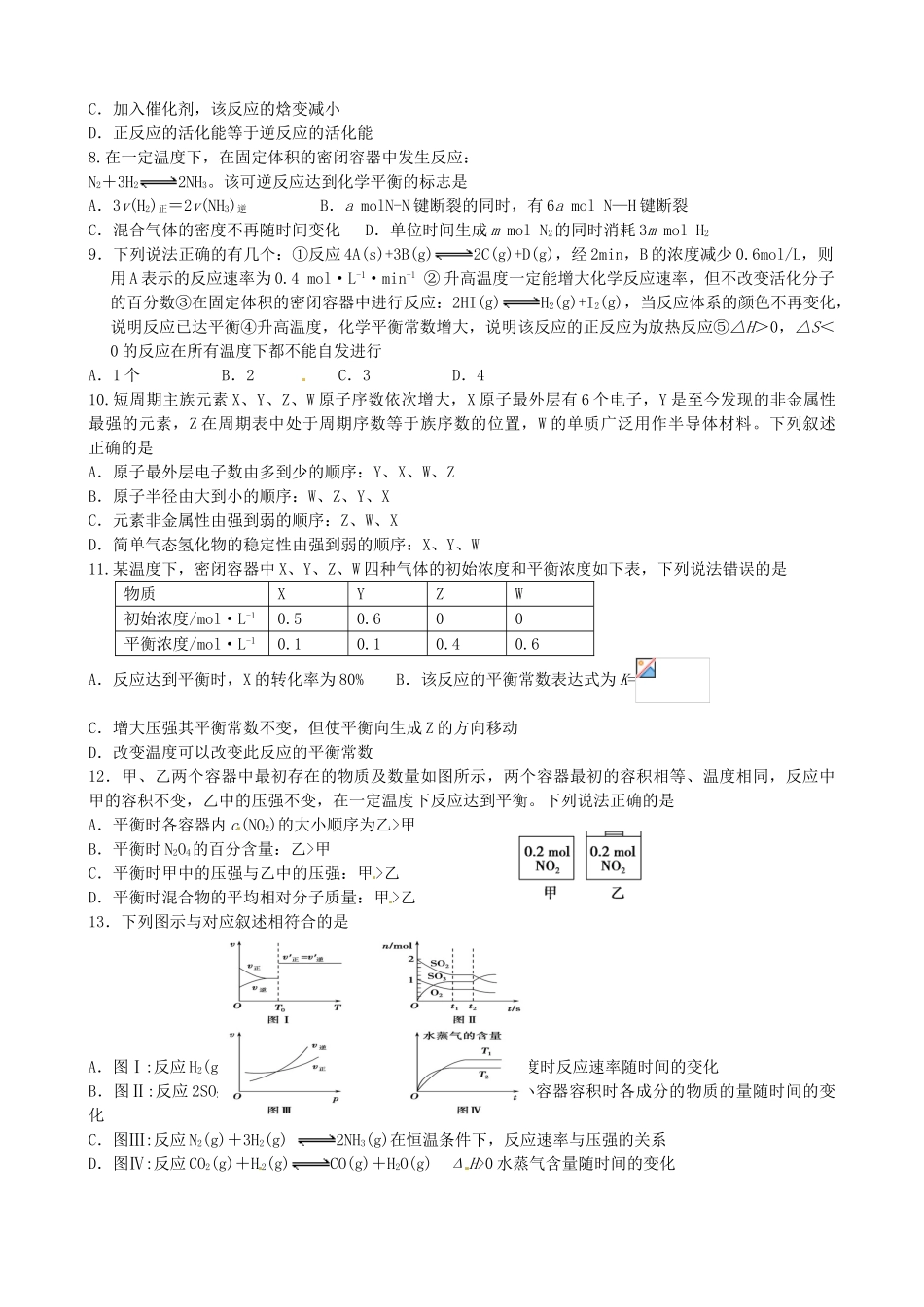
赤峰二中2015级高一下学期第二次模拟考试化学试题可能用到的相对原子质量H1C12N14O16Na23Fe56S32第I卷(48分)一、选择题(本题包括16小题,每小题3分,共48分,每小题只有一个选项符合题意)1.下列关于化学用语的表示正确的是A.过氧化氢的电子式:H+B.质子数为35、中子数为45的溴原子:BrC.HClO的结构式:H-Cl-OD.NH4Br的电子式:2.已知反应:2H2(g)+O2(g)===2H2O(l)ΔH=-571.6kJ·mol-1,下列对于反应2H2O(l)===2H2(g)+O2(g)的说法不正确的是A.吸热反应B.只能在电解条件下进行C.ΔS>0D.在一定温度下可以自发进行3.设NA为阿伏伽德罗常数的值,下列说法正确的是A.2.8g铁粉在1.12L(标准状况下)氯气中充分燃烧,失去的电子数为0.15NAB.标准状况下22.4LSO3含氧原子数为3NAC.10gH218O中所含的中子数为5NAD.11.2L的CO气体与0.5molN2所含的电子数相等4.2SO2(g)+O2(g)2SO3(g)是制备硫酸的重要反应。下列叙述正确的是A.催化剂V2O5不改变该反应的逆反应速率B.增大反应体系的压强,反应速率一定增大C.该反应是放热反应,降低温度正反应速率加快D.在t1、t2时刻,SO3(g)的浓度分别是c1、c2,则时间间隔t1~t2内,SO3(g)生成的平均速率为v=[来源:学*科*网]5.一定量的盐酸跟过量的铁粉反应时,为了减缓反应速度,且不影响生成氢气的总量,可向盐酸中加入适量的A.NaOH固体B.NH4Cl固体C.NaNO3固体D.CH3COONa固体6.下列说法或表示方法正确的是A.等物质的量的硫蒸气和硫固体分别完全燃烧,后者放出热量多B.由C(石墨)=C(金刚石);ΔH=+1.90kJ·mol-1可知,金刚石比石墨稳定[来源:Z-x-x-k.Com]C.在101kPa时,2gH2完全燃烧生成液态水,放出285.8kJ热量,氢气燃烧的热化学方程式表示为:2H2(g)+O2(g)=2H2O(l);ΔH=-285.8kJ·mol-1D.在稀溶液中,H+(aq)+OH-(aq)=H2O(l);ΔH=-57.3kJ·mol-1,若将含0.5molH2SO4的浓硫酸与含1molNaOH的溶液混合,放出的热量大于57.3kJ7.某温度时,N2与H2反应过程中的能量变化如图所示。下列叙述正确的是A.1moN2与3moH2反应可以放出92kJ的热量B.b曲线是加入催化剂时的能量变化曲线C.加入催化剂,该反应的焓变减小D.正反应的活化能等于逆反应的活化能8.在一定温度下,在固定体积的密闭容器中发生反应:N2+3H22NH3。该可逆反应达到化学平衡的标志是A.3v(H2)正=2v(NH3)逆B.amolN-N键断裂的同时,有6amolN—H键断裂C.混合气体的密度不再随时间变化D.单位时间生成mmolN2的同时消耗3mmolH29.下列说法正确的有几个:①反应4A(s)+3B(g)2C(g)+D(g),经2min,B的浓度减少0.6mol/L,则用A表示的反应速率为0.4mol·L-1·min-1②升高温度一定能增大化学反应速率,但不改变活化分子的百分数③在固定体积的密闭容器中进行反应:2HI(g)H2(g)+I2(g),当反应体系的颜色不再变化,说明反应已达平衡④升高温度,化学平衡常数增大,说明该反应的正反应为放热反应⑤△H>0,△S<0的反应在所有温度下都不能自发进行A.1个B.2C.3D.410.短周期主族元素X、Y、Z、W原子序数依次增大,X原子最外层有6个电子,Y是至今发现的非金属性最强的元素,Z在周期表中处于周期序数等于族序数的位置,W的单质广泛用作半导体材料。下列叙述正确的是A.原子最外层电子数由多到少的顺序:Y、X、W、ZB.原子半径由大到小的顺序:W、Z、Y、XC.元素非金属性由强到弱的顺序:Z、W、XD.简单气态氢化物的稳定性由强到弱的顺序:X、Y、W11.某温度下,密闭容器中X、Y、Z、W四种气体的初始浓度和平衡浓度如下表,下列说法错误的是物质XYZW初始浓度/mol·L-10.50.600平衡浓度/mol·L-10.10.10.40.6A.反应达到平衡时,X的转化率为80%B.该反应的平衡常数表达式为K=C.增大压强其平衡常数不变,但使平衡向生成Z的方向移动D.改变温度可以改变此反应的平衡常数12.甲、乙两个容器中最初存在的物质及数量如图所示,两个容器最初的容积相等、温度相同,反应中甲的容积不变,乙中的压强不变,在一定温度下反应达到平衡。下列说法正确的是A.平衡时各容器内c(NO2)的大小顺序为乙>甲B.平衡时N2O4的百分含量:乙>甲C.平衡时甲中的压强与乙中的压强:甲>乙D.平衡时...

1、当您付费下载文档后,您只拥有了使用权限,并不意味着购买了版权,文档只能用于自身使用,不得用于其他商业用途(如 [转卖]进行直接盈利或[编辑后售卖]进行间接盈利)。
2、本站所有内容均由合作方或网友上传,本站不对文档的完整性、权威性及其观点立场正确性做任何保证或承诺!文档内容仅供研究参考,付费前请自行鉴别。
3、如文档内容存在违规,或者侵犯商业秘密、侵犯著作权等,请点击“违规举报”。

碎片内容

内蒙古赤峰二中高一化学6月月考(第二次模拟)试题-人教版高一全册化学试题

星河书苑+ 关注
实名认证
内容提供者

从事历史教学,热爱教育,高度负责。

确认删除?
VIP
微信客服
  • 扫码咨询
会员Q群
  • 会员专属群点击这里加入QQ群
客服邮箱
回到顶部