电脑桌面
添加小米粒文库到电脑桌面
安装后可以在桌面快捷访问

呼吸内科常见五种疾病诊疗规范VIP免费

呼吸内科常见五种疾病诊疗规范_第1页
1/15
呼吸内科常见五种疾病诊疗规范_第2页
2/15
呼吸内科常见五种疾病诊疗规范_第3页
3/15
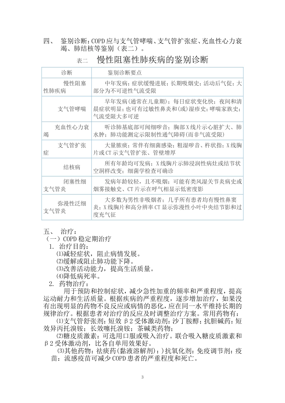
慢性阻塞性肺疾病一、定义:COPD是一种具有气流受限特征的可以预防和治疗的疾病,气流受限不完全可逆、呈进行性发展,与肺部对香烟烟雾等有害气体或有害颗粒的异常炎症反应有关。COPD主要累及肺脏,但也可引起全身(或称肺外)的不良效应。COPD与慢性支气管炎和肺气肿密切相关。当慢性支气管炎、肺气肿患者肺功能检查出现气流受限,并且不能完全可逆时,则能诊断为COPD。二、临床表现:1.症状:(1)慢性咳嗽:通常为首发症状。(2)咳痰:合并感染时痰量增多,常有脓性痰。(3)气短或呼吸困难:这是COPD的标志性症状,(4)喘息和胸闷:(5)全身性症状:如体重下降、食欲减退、外周肌肉萎缩和功能障碍、精神抑郁和(或)焦虑等。2.病史特征(危险因素和诱因):(1)吸烟史:多有长期较大量吸烟史。(2)职业性或环境有害物质接触史:如较长期粉尘、烟雾、有害颗粒或有害气体接触史。(3)家族史:COPD有家族聚集倾向。(4)发病年龄及好发季节:多于中年以后发病,症状好发于秋冬寒冷季节;3.体征:COPD早期体征可不明显。(1)视诊及触诊:胸部过度膨胀、前后径增大、剑突下胸骨下角(腹上角)增宽及腹部膨凸等;呼吸困难加重时常采取前倾坐位;低氧血症者可出现黏膜及皮肤紫绀,(2)叩诊:由于肺过度充气使心浊音界缩小,肺肝界降低,肺叩诊可呈过度清音。(3)听诊:两肺呼吸音可减低,呼气相延长,平静呼吸时可闻干性啰音,两肺底或其他肺野可闻湿啰音;心音遥远,剑突部心音较清晰响亮。三、实验室检查:1.肺功能检查:吸入支气管舒张剂后FEV1/FVC%<70%者,可确定为不能完全可逆的气流受限。FEV1占预计值的百分比是判断气流受限严重程度的良好指标。2.胸部X线检查:X线检查对确定肺部并发症及与其他疾病(如肺间质纤维化、肺结核等)鉴别有重要意义。主要X线征为肺过度充气:肺容积增大,胸1腔前后径增长,肋骨走向变平,肺野透亮度增高,横膈位置低平,心脏悬垂狭长,肺门血管纹理呈残根状,肺野外周血管纹理纤细稀少等,有时可见肺大疱形成。3.胸部CT检查:CT检查一般不作为常规检查。但是,在鉴别诊断时CT检查有益,高分辨率CT(HRCT)对辨别小叶中心型或全小叶型肺气肿及确定肺大疱的大小和数量,有很高的敏感性和特异性。4.血气检查:可确定低氧血症、高碳酸血症的程度及酸碱平衡紊乱的类型和严重程度。5.其他实验室检查:低氧血症,即PaO2<55mmHg时,血红蛋白及红细胞可增高,红细胞压积>55%可诊断为红细胞增多症。并发感染时痰涂片可见大量中性粒细胞,痰培养可检出各种病原菌,常见者为肺炎链球菌、流感嗜血杆菌、卡他摩拉菌、肺炎克雷伯杆菌等。三、诊断与严重度分级:1.诊断要点:⑴临床表现;⑵病史特征(危险因素和诱因);⑶体征及实验室检查;⑷肺功能测定;用支气管舒张剂后FEV1/FVC<70%可确定为不能完全可逆的气流受限,FEV1占预计值的百分比是判断气流受限严重程度;⑸血气分析:确定低氧血症、高碳酸血症的程度及酸碱平衡紊乱的类型和严重程度。2.严重程度分级(表一):表一:慢性阻塞性肺疾病临床严重程度的肺功能分级(吸人支气管舒张剂后)级别特征I级(轻度)FEVl/FVC<70%,FEVl占预计值百分比≥80%Ⅱ级(中度)FEVl/FVC<70%,50%≤FEVl占预计值百分比<80%Ⅲ级(重度)FEVl/FVC<70%,30%≤FEVl占预计值百分比<50%IV(极重度)FEVl/FVC<70%,FEVl占预计值百分比<30%或FEVl占预计值百分比<50%,或伴有慢性呼吸衰竭2四、鉴别诊断:COPD应与支气管哮喘、支气管扩张症、充血性心力衰竭、肺结核等鉴别(表二)。表二慢性阻塞性肺疾病的鉴别诊断诊断鉴别诊断要点慢性阻塞性肺疾病中年发病;症状缓慢进展;长期吸烟史;活动后气促;大部分为不可逆性气流受限支气管哮喘早年发病(通常在儿童期);每日症状变化快;夜间和清晨症状明显;也可有过敏性鼻炎和(或)湿疹史;哮喘家族史;气流受限大多可逆充血性心力衰竭听诊肺基底部可闻细哕音;胸部X线片示心脏扩大、肺水肿;肺功能测定示限制性通气障碍(而非气流受限)支气管扩张症大量脓痰;常伴有细菌感染;粗湿哕音、杵状指;X线胸片或CT示支气管扩张、管壁增厚结核病所有年龄均可发病;X线胸片示肺浸润性病灶或结节状空洞样改...

1、当您付费下载文档后,您只拥有了使用权限,并不意味着购买了版权,文档只能用于自身使用,不得用于其他商业用途(如 [转卖]进行直接盈利或[编辑后售卖]进行间接盈利)。
2、本站所有内容均由合作方或网友上传,本站不对文档的完整性、权威性及其观点立场正确性做任何保证或承诺!文档内容仅供研究参考,付费前请自行鉴别。
3、如文档内容存在违规,或者侵犯商业秘密、侵犯著作权等,请点击“违规举报”。

碎片内容

呼吸内科常见五种疾病诊疗规范

状元书阁+ 关注
实名认证
内容提供者

爱好英语教学和互联网行业,热爱教育事业,兢兢业业

确认删除?
VIP
微信客服
  • 扫码咨询
会员Q群
  • 会员专属群点击这里加入QQ群
客服邮箱
回到顶部