电脑桌面
添加小米粒文库到电脑桌面
安装后可以在桌面快捷访问

红领巾监督岗职责、评分细则、检查表格VIP免费

红领巾监督岗职责、评分细则、检查表格_第1页
1/5
红领巾监督岗职责、评分细则、检查表格_第2页
2/5
红领巾监督岗职责、评分细则、检查表格_第3页
3/5
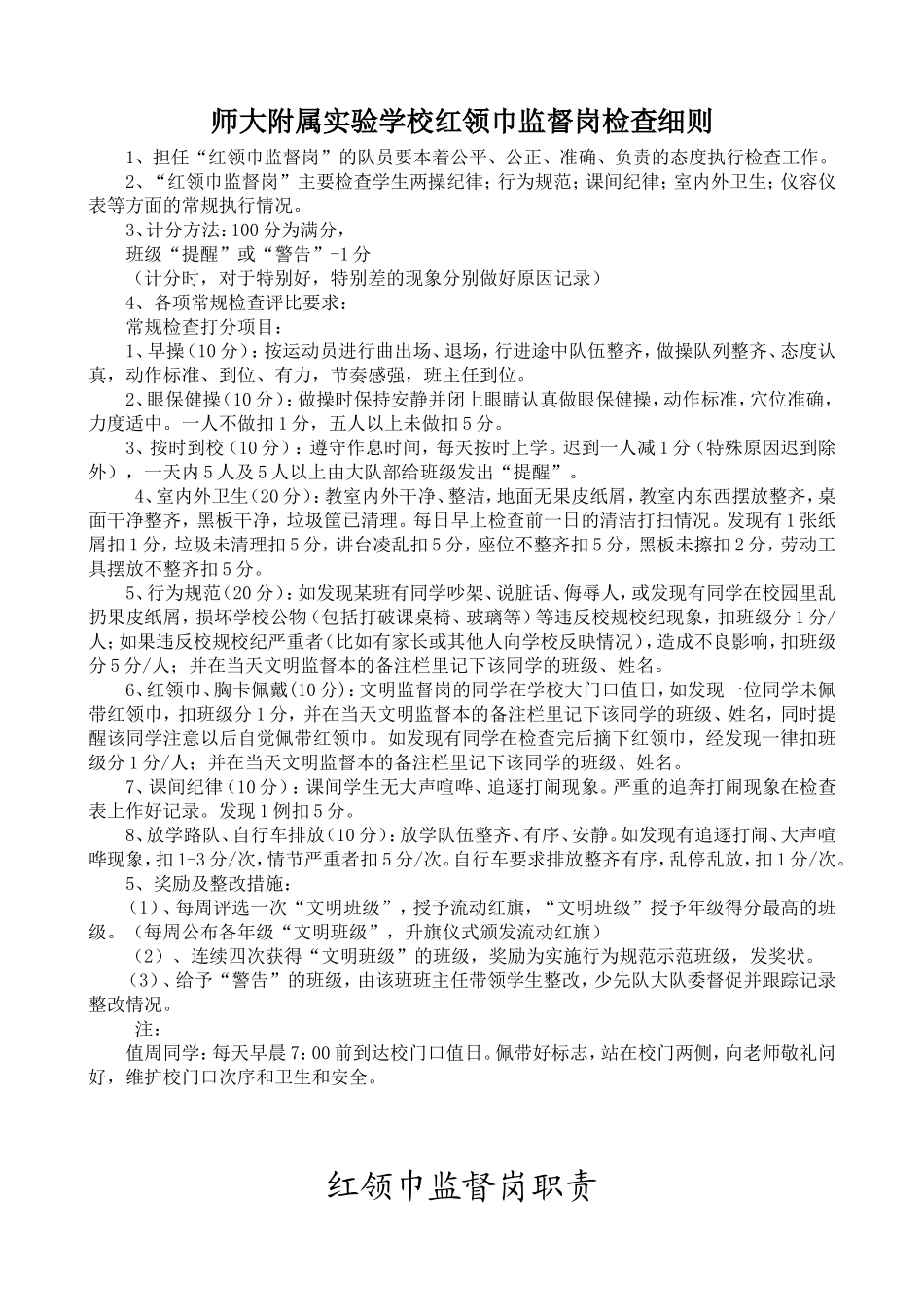
师大附属实验学校红领巾监督岗检查细则1、担任“红领巾监督岗”的队员要本着公平、公正、准确、负责的态度执行检查工作。2、“红领巾监督岗”主要检查学生两操纪律;行为规范;课间纪律;室内外卫生;仪容仪表等方面的常规执行情况。3、计分方法:100分为满分,班级“提醒”或“警告”-1分(计分时,对于特别好,特别差的现象分别做好原因记录)4、各项常规检查评比要求:常规检查打分项目:1、早操(10分):按运动员进行曲出场、退场,行进途中队伍整齐,做操队列整齐、态度认真,动作标准、到位、有力,节奏感强,班主任到位。2、眼保健操(10分):做操时保持安静并闭上眼睛认真做眼保健操,动作标准,穴位准确,力度适中。一人不做扣1分,五人以上未做扣5分。3、按时到校(10分):遵守作息时间,每天按时上学。迟到一人减1分(特殊原因迟到除外),一天内5人及5人以上由大队部给班级发出“提醒”。4、室内外卫生(20分):教室内外干净、整洁,地面无果皮纸屑,教室内东西摆放整齐,桌面干净整齐,黑板干净,垃圾筐已清理。每日早上检查前一日的清洁打扫情况。发现有1张纸屑扣1分,垃圾未清理扣5分,讲台凌乱扣5分,座位不整齐扣5分,黑板未擦扣2分,劳动工具摆放不整齐扣5分。5、行为规范(20分):如发现某班有同学吵架、说脏话、侮辱人,或发现有同学在校园里乱扔果皮纸屑,损坏学校公物(包括打破课桌椅、玻璃等)等违反校规校纪现象,扣班级分1分/人;如果违反校规校纪严重者(比如有家长或其他人向学校反映情况),造成不良影响,扣班级分5分/人;并在当天文明监督本的备注栏里记下该同学的班级、姓名。6、红领巾、胸卡佩戴(10分):文明监督岗的同学在学校大门口值日,如发现一位同学未佩带红领巾,扣班级分1分,并在当天文明监督本的备注栏里记下该同学的班级、姓名,同时提醒该同学注意以后自觉佩带红领巾。如发现有同学在检查完后摘下红领巾,经发现一律扣班级分1分/人;并在当天文明监督本的备注栏里记下该同学的班级、姓名。7、课间纪律(10分):课间学生无大声喧哗、追逐打闹现象。严重的追奔打闹现象在检查表上作好记录。发现1例扣5分。8、放学路队、自行车排放(10分):放学队伍整齐、有序、安静。如发现有追逐打闹、大声喧哗现象,扣1-3分/次,情节严重者扣5分/次。自行车要求排放整齐有序,乱停乱放,扣1分/次。5、奖励及整改措施:(1)、每周评选一次“文明班级”,授予流动红旗,“文明班级”授予年级得分最高的班级。(每周公布各年级“文明班级”,升旗仪式颁发流动红旗)(2)、连续四次获得“文明班级”的班级,奖励为实施行为规范示范班级,发奖状。(3)、给予“警告”的班级,由该班班主任带领学生整改,少先队大队委督促并跟踪记录整改情况。注:值周同学:每天早晨7:00前到达校门口值日。佩带好标志,站在校门两侧,向老师敬礼问好,维护校门口次序和卫生和安全。红领巾监督岗职责红领巾监督岗值周干部从文明礼仪、勤学守纪各方面都必须是全校学生的楷模,既是全校学生行为的监督者,更要为全校师生服务。在工作的开展中,提倡微笑服务,以理服人,以情感人。红领巾监督岗的目的是为了配合值日教师检查、督促全校学生日常行为规范的实施,促进班风、校风建设。一、监督岗成员由三~五年级推荐工作能力强,乐意为大家服务,能以身作则的少先队员担任。(五年级学习任务重,以三、四年级为主。)二、监督岗队员必须在规定区域定时上岗,值岗时间必须佩戴值日标志,严格要求自己,认真对待检查,要求做到公正、公开、公平。三、主要监督内容:检查学生行为习惯;班级的两操纪律;卫生、自行车的排放。四、在检查过程中,遇重大事件或难以解决的问题,应及时与值日教师一起妥善解决。五、值日组长每天检查完毕后及时记录汇报,填写评比分数,并做好值日本交接工作。六、学校值日监督员要坚持公平、公正、公开地记载情况和打分,不打感情分,不打无效分。红领巾监督岗职责与实施方法行为习惯岗职责:1、检查在学校门口买零食的现象。2、检查在学校内乱丢垃圾现象。3、检查在厕所入厕时,不能按照规定大便入坑、小便入池现象。4、检查在校园内追逐...

1、当您付费下载文档后,您只拥有了使用权限,并不意味着购买了版权,文档只能用于自身使用,不得用于其他商业用途(如 [转卖]进行直接盈利或[编辑后售卖]进行间接盈利)。
2、本站所有内容均由合作方或网友上传,本站不对文档的完整性、权威性及其观点立场正确性做任何保证或承诺!文档内容仅供研究参考,付费前请自行鉴别。
3、如文档内容存在违规,或者侵犯商业秘密、侵犯著作权等,请点击“违规举报”。

碎片内容

红领巾监督岗职责、评分细则、检查表格

您可能关注的文档

金钥匙书屋+ 关注
实名认证
内容提供者

热爱教育事业,爱好互联网行业

确认删除?
VIP
微信客服
  • 扫码咨询
会员Q群
  • 会员专属群点击这里加入QQ群
客服邮箱
回到顶部