电脑桌面
添加小米粒文库到电脑桌面
安装后可以在桌面快捷访问

屋面防水施工方案VIP免费

屋面防水施工方案_第1页
1/4
屋面防水施工方案_第2页
2/4
屋面防水施工方案_第3页
3/4
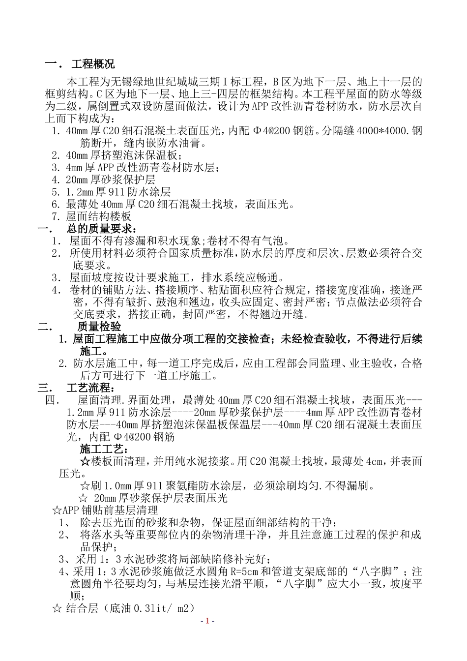
一.工程概况本工程为无锡绿地世纪城城三期I标工程,B区为地下一层、地上十一层的框剪结构。C区为地下一层、地上三-四层的框架结构。本工程平屋面的防水等级为二级,属倒置式双设防屋面做法,设计为APP改性沥青卷材防水,防水层次自上而下构成为:1.40mm厚C20细石混凝土表面压光,内配Φ4@200钢筋。分隔缝4000*4000.钢筋断开,缝内嵌防水油膏。2.40mm厚挤塑泡沫保温板;3.4mm厚APP改性沥青卷材防水层;4.20mm厚砂浆保护层5.1.2mm厚911防水涂层6.最薄处40mm厚C20细石混凝土找坡,表面压光。7.屋面结构楼板一.总的质量要求:1.屋面不得有渗漏和积水现象;卷材不得有气泡。2.所使用材料必须符合国家质量标准,防水层的厚度和层次、层数必须符合交底要求。3.屋面坡度按设计要求施工,排水系统应畅通。4.卷材的铺贴方法、搭接顺序、粘贴面积应符合规定,搭接宽度准确,接逢严密,不得有皱折、鼓泡和翘边,收头应固定、密封严密;节点做法必须符合交底要求,搭接正确,封固严密,不得翘边开缝。二.质量检验1.屋面工程施工中应做分项工程的交接检查;未经检查验收,不得进行后续施工。2.防水层施工中,每一道工序完成后,应由工程部会同监理、业主验收,合格后方可进行下一道工序施工。三.工艺流程:四.屋面清理.界面处理,最薄处40mm厚C20细石混凝土找坡,表面压光---1.2mm厚911防水涂层----20mm厚砂浆保护层----4mm厚APP改性沥青卷材防水层---40mm厚挤塑泡沫保温板保温层---40mm厚C20细石混凝土表面压光,内配Φ4@200钢筋施工工艺:☆楼板面清理,并用纯水泥接浆。用C20混凝土找坡,最薄处4cm,并表面压光。☆刷1.0mm厚911聚氨酯防水涂层,必须涂刷均匀.不得漏刷。☆20mm厚砂浆保护层表面压光☆APP铺贴前基层清理1、除去压光面的砂浆和杂物,保证屋面细部结构的干净;2、将落水头等重要部位内的杂物清理干净,并且注意施工过程的保护和成品保护;3、采用1:3水泥砂浆将局部缺陷修补完好;4、采用1:3水泥砂浆施做泛水圆角R=5cm和管道支架底部的“八字脚”;注意圆角半径要均匀,与基层连接光滑平顺,“八字脚”应大小一致,坡度平顺;☆结合层(底油0.3lit/m2)-1-涂刷底油前首先要检查找平层的质量和干燥程度并加以清扫,经工程部验收符合要求后才可进行,在大面积涂刷前,应用毛刷对屋面节点、周边、拐角部位先行处理,应注意涂刷均匀,不得有漏刷。☆防水层1.工艺流程:节点附加增强处理定位、弹线、试铺铺贴卷材收头处理、节点密封清理、检查、修整2.卷材与基层的粘贴方法:采用满粘法3.铺设方向:本工程泻水坡度为2%,卷材平行于屋脊铺贴;先做好节点、附加层和排水集中部位(水落口、排水沟、转角、泛水)的处理,然后由屋面最低处向上施工;排水沟铺贴卷材从沟底开始,顺排水沟从水落口向分水岭方向铺贴,烘烤时应注意烘烤均匀,边铺边从沟底中心向两侧按压,使卷材铺贴平整,粘贴密实。4.搭接方法及宽度要求:铺贴卷材采用搭接法,相邻两幅卷材的搭接缝应错开,平行于屋脊的搭接缝应顺流水方向搭接;在排水沟与屋面的连接处的接缝留在屋面,不得留于沟底;搭接宽度100mm。5.节点处理:a.水落口:水落口的上口安装标高按照现场虹吸系统已经安装完毕的管口标高。附加层宽度每边粘贴50mm,剪贴方法如下:b.屋面排水沟:按1%找坡,转角处抹成规定的圆角(R=50)c.阴阳角:防水层的阴阳角应做成圆角,在这些部位加做卷材附加层,每边粘贴50mm,剪贴方法如下:-2-d.泛水与卷材收头泛水部位卷材铺贴前,应先进行试铺,将里面长度留足,先铺贴平面卷材至转角处,然后从下向上铺贴立面卷材;卷材铺贴完成后,将端头裁齐,封口。(收口距泛水下口约30mm,并应保证到屋面高度≥250mm。)☆玻纤布和保温层1、铺设玻纤布和保温层前要将卷材上的杂物、垃圾清理干净;2、铺板前要试铺,尽量避免材料的裁切浪费;3、保温板要按照顺序铺(纵向或横向),接缝错开,保证接缝严密;☆分隔条的粘贴1、根据国家规范要求,屋面保护层分割面积不大于36平米,按此原则设计屋面的分割尺寸,弹墨线,详见附图;2、根据弹好的墨线,进行基层抄平,以此确定灰饼厚度及完成面标高,先做屋脊和天沟内边的...

1、当您付费下载文档后,您只拥有了使用权限,并不意味着购买了版权,文档只能用于自身使用,不得用于其他商业用途(如 [转卖]进行直接盈利或[编辑后售卖]进行间接盈利)。
2、本站所有内容均由合作方或网友上传,本站不对文档的完整性、权威性及其观点立场正确性做任何保证或承诺!文档内容仅供研究参考,付费前请自行鉴别。
3、如文档内容存在违规,或者侵犯商业秘密、侵犯著作权等,请点击“违规举报”。

碎片内容

屋面防水施工方案

您可能关注的文档

确认删除?
VIP
微信客服
  • 扫码咨询
会员Q群
  • 会员专属群点击这里加入QQ群
客服邮箱
回到顶部