电脑桌面
添加小米粒文库到电脑桌面
安装后可以在桌面快捷访问

物权法与担保法对比-(表格版)VIP免费

物权法与担保法对比-(表格版)_第1页
1/6
物权法与担保法对比-(表格版)_第2页
2/6
物权法与担保法对比-(表格版)_第3页
3/6
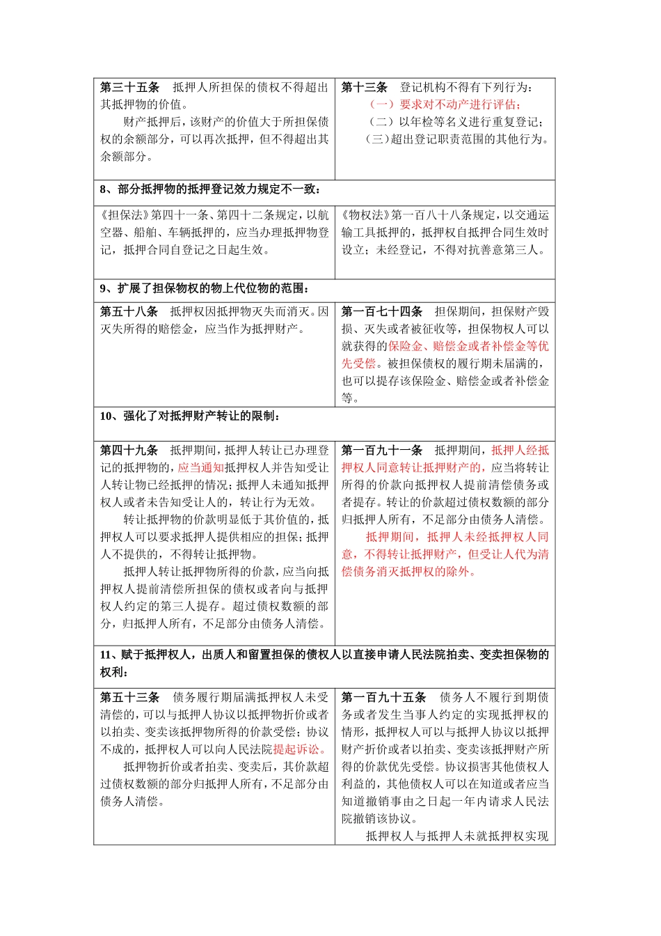
物权法对担保法的修改与补充:担保法:物权法:1、物权法优先适用原则:第一百七十八条担保法与本法的规定不一致的,适用本法。2、明确了独立担保的约定无效:第五条担保合同是主合同的从合同,主合同无效,担保合同无效。担保合同另有约定的,按照约定。第一百七十二条设立担保物权,应当依照本法和其他法律的规定订立担保合同。担保合同是主债权债务合同的从合同。主债权债务合同无效,担保合同无效,但法律另有规定的除外。3、改变了人保和物保并存时担保权实行规则:第二十八条同一债权既有保证又有物的担保的,保证人对物的担保以外的债权承担保证责任。债权人放弃物的担保的,保证人在债权人放弃权利的范围内免除保证责任。第一百七十六条被担保的债权既有物的担保又有人的担保的,债务人不履行到期债务或者发生当事人约定的实现担保物权的情形,债权人应当按照约定实现债权;没有约定或者约定不明确,债务人自己提供物的担保的,债权人应当先就该物的担保实现债权;第三人提供物的担保的,债权人可以就物的担保实现债权,也可以要求保证人承担保证责任。提供担保的第三人承担担保责任后,有权向债务人追偿。4、扩展了实现担保物权的事由:第三十三条本法所称抵押,是指债务人或者第三人不转移对本法第三十四条所列财产的占有,将该财产作为债权的担保。债务人不履行债务时,债权人有权依照本法规定以该财产折价或者以拍卖、变卖该财产的价款优先受偿。第一百七十条担保物权人在债务人不履行到期债务或者发生当事人约定的实现担保物权的情形,依法享有就担保财产优先受偿的权利,但法律另有规定的除外。5、扩大担保财产范围:第三十四条下列财产可以抵押:(一)抵押人所有的房屋和其他地上定着第一百八十条债务人或者第三人有权处分的下列财产可以抵押:物;(二)抵押人所有的机器、交通运输工具和其他财产;(三)抵押人依法有权处分的国有的土地使用权、房屋和其他地上定着物;(四)抵押人依法有权处分的国有的机器、交通运输工具和其他财产;(五)抵押人依法承包并经发包方同意抵押的荒山、荒沟、荒丘、荒滩等荒地的土地使用权;(六)依法可以抵押的其他财产。抵押人可以将前款所列财产一并抵押。(一)建筑物和其他土地附着物;(二)建设用地使用权;(三)以招标、拍卖、公开协商等方式取得的荒地等土地承包经营权;(四)生产设备、原材料、半成品、产品;(五)正在建造的建筑物、船舶、航空器;(六)交通运输工具;(七)法律、行政法规未禁止抵押的其他财产。抵押人可以将前款所列财产一并抵押。6、明确了担保合同与担保物权的效力区分:第四十一条当事人以本法第四十二条规定的财产抵押的,应当办理抵押物登记,抵押合同自登记之日起生效。第十五条当事人之间订立有关设立、变更、转让和消灭不动产物权的合同,除法律另有规定或者合同另有约定外,自合同成立时生效;未办理物权登记的,不影响合同效力。第一百八十七条以本法第一百八十条第一款第一项至第三项规定的财产或者第五项规定的正在建造的建筑物抵押的,应当办理抵押登记。抵押权自登记时设立。第六十四条第二款质押合同自质物移交于质权人占有时生效。第二百一十二条质权自出质人交付质押财产时设立。第七十六条以汇票、支票、本票、债券、存款单、仓单、提单出质的,应当在合同约定的期限内将权利凭证交付质权人。质押合同自权利凭证交付之日起生效。第二百二十四条以汇票、支票、本票、债券、存款单、仓单、提单出质的,当事人应当订立书面合同。质权自权利凭证交付质权人时设立;没有权利凭证的,质权自有关部门办理出质登记时设立。第七十九条以依法可以转让的商标专用权,专利权、著作权中的财产权出质的,出质人与质权人应当订立书面合同,并向其管理部门办理出质登记。质押合同自登记之日起生效。第二百二十七条以注册商标专用权、专利权、著作权等知识产权中的财产权出质的,当事人应当订立书面合同。质权自有关主管部门办理出质登记时设立。7、取消禁止重复抵押的强制性规定:第三十五条抵押人所担保的债权不得超出其抵押物的价值。财产抵押后,该财产的价值大于所担保债权的余额部分,...

1、当您付费下载文档后,您只拥有了使用权限,并不意味着购买了版权,文档只能用于自身使用,不得用于其他商业用途(如 [转卖]进行直接盈利或[编辑后售卖]进行间接盈利)。
2、本站所有内容均由合作方或网友上传,本站不对文档的完整性、权威性及其观点立场正确性做任何保证或承诺!文档内容仅供研究参考,付费前请自行鉴别。
3、如文档内容存在违规,或者侵犯商业秘密、侵犯著作权等,请点击“违规举报”。

碎片内容

物权法与担保法对比-(表格版)

您可能关注的文档

学海无涯书城+ 关注
实名认证
内容提供者

热爱教育事业,爱好互联网行业

相关文档

确认删除?
VIP
微信客服
  • 扫码咨询
会员Q群
  • 会员专属群点击这里加入QQ群
客服邮箱
回到顶部