电脑桌面
添加小米粒文库到电脑桌面
安装后可以在桌面快捷访问

九年级政治中考一模综合试卷VIP免费

九年级政治中考一模综合试卷_第1页
1/11
九年级政治中考一模综合试卷_第2页
2/11
九年级政治中考一模综合试卷_第3页
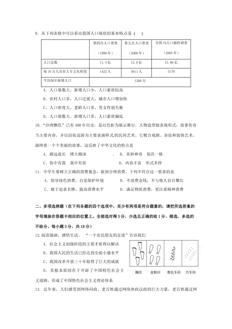
3/11
2009学年第二学期九年级思想品德学科综合练习(一)思想品德学科试卷分闭卷和开卷作答两部分,考试闭卷时间为15分钟,开卷时间为65分钟,共80分钟。注意事项1.答卷前,考生务必将姓名、准考证号、座位号、考试科目用铅笔涂写在答题卡上。2.每题选出答案后,用铅笔把答题卡上对应题目的答案标号涂黑,如需改动,用橡皮擦干净后,再选涂其它答案。不能在试卷上作答。3.闭卷作答时间结束即停止作答,将选择题答题卡放在桌面上让监考教师收齐。然后按照监考教师的要求取回开卷考试用的课本和资料,迅速回原座位准备开卷考试。4.开卷作答准带的课本和资料只限于《思想品德》、《2010年广州市初中毕业生学业考试指导书·思想品德》、《广州市中学生时事学习》,携带其他资料视为违规。第I卷闭卷部分(15分钟完成)一.单项选择题(在下列各题的四个选项中,只有一项符合题意,请选出该选项并用铅笔在答题卡上将该题相对应的答案标号涂黑。每小题2分,共22分)2010年3月14日,第十一届全国人民代表大会第三次会议票通过选举法修正案。明确取消城乡差别,一步到位实行城乡按相同人口比例选举人大代表。据此回答1-2题1.通过选举法修正案体现了全国人民代表大会具有职权。A.平等权B.决定权C.立法权D.监督权2.“同票同权”体现我国公民A.享有的权利十分广泛B.基本权利受法律保障C.平等权真正得以保障D.都享有同样的选举全3.日前公布的《国家中长期教育改革和发展规划纲要》意见稿指出,到2020年,全面提高普及水平,全面提高教育质量,基本实现区域内均衡发展,确保适龄儿童少年接受良好义务教育。义务教育是教育工作的重中之重,其显著特征是:①强制性②均衡性③统一性④公益性A.①②③B.①③④C.①②④D.②③④4.庆祝建国60周年期间,一项名为“双百人物”评选的活动引起广泛关注。亿万群众通过媒体,重新走近那些一代代中国人耳熟能详的杰出人物,重温一段段艰辛而感人的历史故事。“双百人物”评选属于活动。A.参与政治生活B.关注经济发展C.建设精神文明D.重视教育科技5.某校向全校学生发出倡议:“不要问父母和长辈能为自己做些什么,但要问自己对父母和长辈做了些什么;不要问别人能为自己做些什么,但要问自己能为别人做些什么;不要问社会与国家为我们做了什么,但要问自己为社会与国家做了些什么。”该倡议体现:①要珍惜自尊、更要尊重他人②要实现人生的意义、更延伸生命的价值③要明礼诚信、更要遵纪守法④要对自己负责,更要对他人对社会负责A.①②B.②③C.①③D.②④6.一名男子在某超市内偷窃时被店方发现,随后超市管理方竟在其脖子上挂出一块写有“我是××,因偷……,”等字样的牌子示众。男子挂着牌子在店门口示众了近一个小时。超市管理者的行为A.是损害消费者合法权益的违法行为B.是侵害他人人格尊严权的违法行为C.维护本超市的利益不受侵害的行为D.是公然侮辱他人名誉的不道德行为7.诚信是一个道德范畴,是公民的第二个“身份证”,是日常行为的诚实和正式交流的信用的合称。“诚信”的基本要求是A.践约守信、诚实做人B.尊重客观事实、实事求是C.对人守信、对事负责D.言而有信、一诺千金8.广东省政府出台了《关于加快推进珠江三角洲区域经济一体化的指导意见》,目标是到2020年实现区域经济一体化和基本公共服务均等化,为率先基本实现现代化提供强有力的保障。对此目标,理解正确的是A.将拉大珠三角和其他地区的贫富差距B.珠三角将实现区域同步富裕C.珠三角的经济发展走在文化建设前面D.符合社会主义共同富裕原则9.从下列表格中可以看出我国人口现状的基本特点是()第四次人口普查(1990年)第五次人口普查(2000年)全国1%人口抽样调查(2005年)人口总数11.3亿12.6亿13.06亿每10万人具有大专文化程度1422人3611人5178平均每年新增人口1200万A.人口基数大,新增人口少,人口素质较高B.农村人口多,人口迁徙大,城市人口增加快C.人口密度大,老龄人口多,男女性别失衡D.人口基数大,新增人口多,人口素质偏低10.“沙湾飘色”已有400年历史,是以色柜为展示舞台,人物造型做表现形式,故事传奇当主要内容,并以沿街巡游为主要表...

1、当您付费下载文档后,您只拥有了使用权限,并不意味着购买了版权,文档只能用于自身使用,不得用于其他商业用途(如 [转卖]进行直接盈利或[编辑后售卖]进行间接盈利)。
2、本站所有内容均由合作方或网友上传,本站不对文档的完整性、权威性及其观点立场正确性做任何保证或承诺!文档内容仅供研究参考,付费前请自行鉴别。
3、如文档内容存在违规,或者侵犯商业秘密、侵犯著作权等,请点击“违规举报”。

碎片内容

九年级政治中考一模综合试卷

确认删除?
VIP
微信客服
  • 扫码咨询
会员Q群
  • 会员专属群点击这里加入QQ群
客服邮箱
回到顶部