电脑桌面
添加小米粒文库到电脑桌面
安装后可以在桌面快捷访问

施工现场临时用电组织设计VIP免费

施工现场临时用电组织设计_第1页
1/38
施工现场临时用电组织设计_第2页
2/38
施工现场临时用电组织设计_第3页
3/38
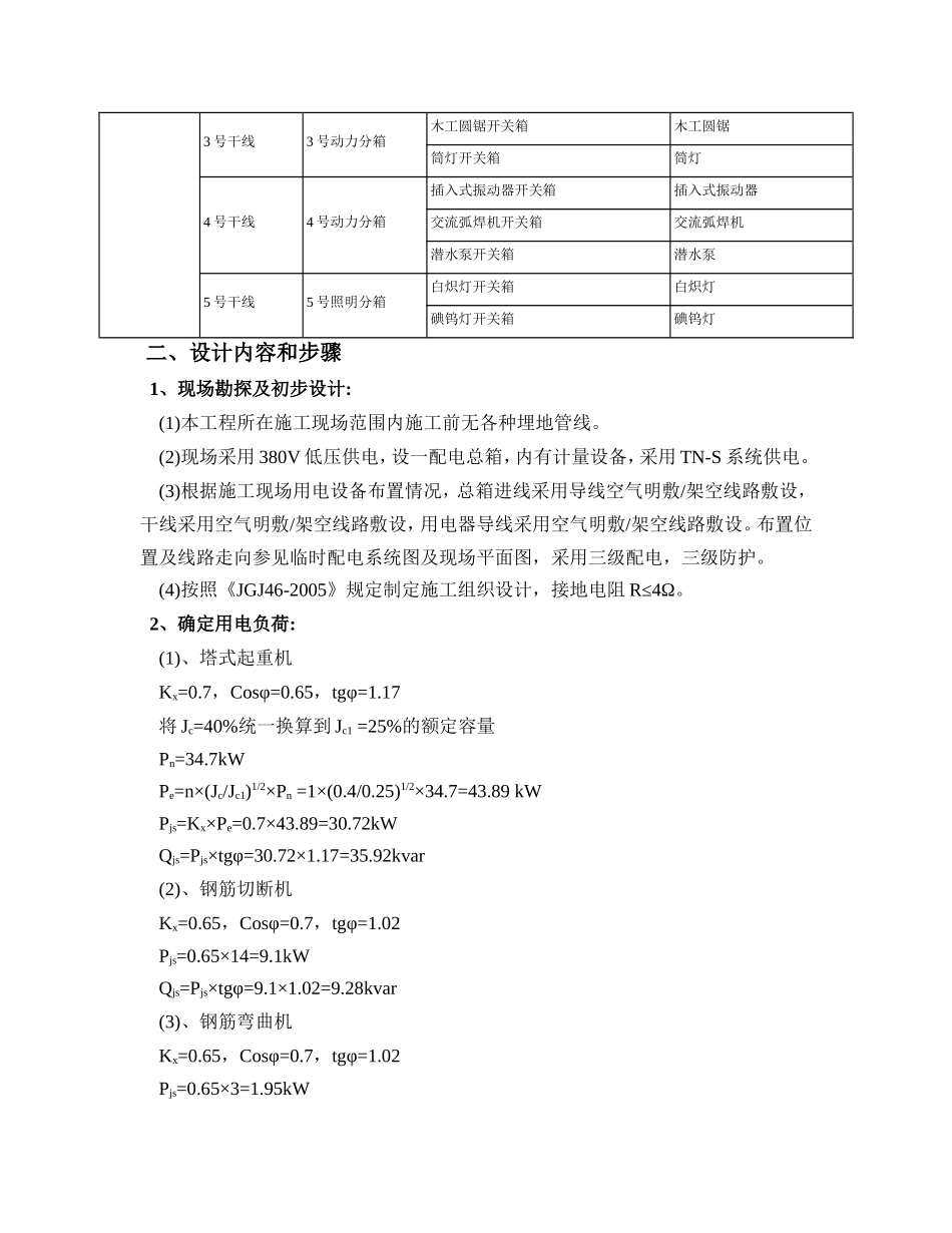
施工现场临时用电组织设计计算依据:1、《施工现场临时用电安全技术规范》JGJ46-20052、《低压配电设计规范》GB50054-20113、《建筑工程施工现场供电安全规范》GB50194-20144、《通用用电设备配电设计规范》GB50055-20115、《供配电系统设计规范》GB50052-20096、《建筑施工安全检查标准》JGJ59-2011一、施工条件1、施工机具序号机具名称型号安装功率(kW)数量合计功率(kW)1塔式起重机QTZ80(ZJ5910)34.7134.72钢筋切断机QJ4072143钢筋弯曲机GW403134钢筋箍筋弯曲机GF-161.5235直流电焊机AX-320(AT-320)141146木工圆锯MJ1043137筒灯3.513.58插入式振动器ZX250.821.69交流弧焊机BX6-12581810潜水泵HZX-4041411白炽灯1151512碘钨灯0.531.52、供电系统设置总配电箱1号干线1号分配电箱塔式起重机开关箱塔式起重机2号干线2号动力分箱钢筋切断机开关箱钢筋切断机钢筋弯曲机开关箱钢筋弯曲机钢筋箍筋弯曲机开关箱钢筋箍筋弯曲机直流电焊机开关箱直流电焊机3号干线3号动力分箱木工圆锯开关箱木工圆锯筒灯开关箱筒灯4号干线4号动力分箱插入式振动器开关箱插入式振动器交流弧焊机开关箱交流弧焊机潜水泵开关箱潜水泵5号干线5号照明分箱白炽灯开关箱白炽灯碘钨灯开关箱碘钨灯二、设计内容和步骤1、现场勘探及初步设计:(1)本工程所在施工现场范围内施工前无各种埋地管线。(2)现场采用380V低压供电,设一配电总箱,内有计量设备,采用TN-S系统供电。(3)根据施工现场用电设备布置情况,总箱进线采用导线空气明敷/架空线路敷设,干线采用空气明敷/架空线路敷设,用电器导线采用空气明敷/架空线路敷设。布置位置及线路走向参见临时配电系统图及现场平面图,采用三级配电,三级防护。(4)按照《JGJ46-2005》规定制定施工组织设计,接地电阻R≤4Ω。2、确定用电负荷:(1)、塔式起重机Kx=0.7,Cosφ=0.65,tgφ=1.17将Jc=40%统一换算到Jc1=25%的额定容量Pn=34.7kWPe=n×(Jc/Jc1)1/2×Pn=1×(0.4/0.25)1/2×34.7=43.89kWPjs=Kx×Pe=0.7×43.89=30.72kWQjs=Pjs×tgφ=30.72×1.17=35.92kvar(2)、钢筋切断机Kx=0.65,Cosφ=0.7,tgφ=1.02Pjs=0.65×14=9.1kWQjs=Pjs×tgφ=9.1×1.02=9.28kvar(3)、钢筋弯曲机Kx=0.65,Cosφ=0.7,tgφ=1.02Pjs=0.65×3=1.95kWQjs=Pjs×tgφ=1.95×1.02=1.99kvar(4)、钢筋箍筋弯曲机Kx=0.2,Cosφ=0.65,tgφ=1.17Pjs=0.2×3=0.6kWQjs=Pjs×tgφ=0.6×1.17=0.7kvar(5)、直流电焊机Kx=0.7,Cosφ=0.6,tgφ=1.33将Jc=50%统一换算到Jc1=100%的额定容量Pn=14kWPe=n×(Jc/Jc1)1/2×Pn=1×(0.5/1)1/2×14=9.9kWPjs=Kx×Pe=0.7×9.9=6.93kWQjs=Pjs×tgφ=6.93×1.33=9.24kvar(6)、木工圆锯Kx=0.65,Cosφ=0.6,tgφ=1.33Pjs=0.65×3=1.95kWQjs=Pjs×tgφ=1.95×1.33=2.6kvar(7)、筒灯Kx=0.1,Cosφ=0.45,tgφ=1.98Pjs=0.1×3.5=0.35kWQjs=Pjs×tgφ=0.35×1.98=0.69kvar(8)、插入式振动器Kx=0.3,Cosφ=0.7,tgφ=1.02Pjs=0.3×1.6=0.48kWQjs=Pjs×tgφ=0.48×1.02=0.49kvar(9)、交流弧焊机Kx=0.35,Cosφ=0.6,tgφ=1.33将Jc=20%统一换算到Jc1=100%的额定容量Pn=8kWPe=n×(Jc/Jc1)1/2×Pn=1×(0.2/1)1/2×8=3.58kWPjs=Kx×Pe=0.35×3.58=1.25kWQjs=Pjs×tgφ=1.25×1.33=1.67kvar(10)、潜水泵Kx=0.75,Cosφ=0.8,tgφ=0.75Pjs=0.75×4=3kWQjs=Pjs×tgφ=3×0.75=2.25kvar(11)、白炽灯Kx=0.9,Cosφ=0.9,tgφ=0.48Pjs=0.9×15×1=13.5kWQjs=Pjs×tgφ=13.5×0.48=6.54kvar(12)、碘钨灯Kx=0.6,Cosφ=0.6,tgφ=1.33Pjs=0.6×1.5×1=0.9kWQjs=Pjs×tgφ=0.9×1.33=1.2kvar(13)总的计算负荷计算,总箱同期系数取Kx=0.95总的有功功率Pjs=Kx×ΣPjs=0.95×(30.72+9.1+1.95+0.6+6.93+1.95+0.35+0.48+1.25+3+13.5+0.9)=67.2kW总的无功功率Qjs=Kx×ΣQjs=0.95×(35.92+9.28+1.99+0.7+9.24+2.6+0.69+0.49+1.67+2.25+6.54+1.2)=68.948kvar总的视在功率Sjs=(Pjs2+Qjs2)1/2=(67.22+68.9482)1/2=96.279kVA总的计算电流计算Ijs=Sjs/(1.732×Ue)=96.279/(1.732×0.38)=146.286A3、1号干线线路上导线截面及分配箱、开关箱内电气设备选择:在选择前应对照平面图和系统图先由用电设备至开关箱计算...

1、当您付费下载文档后,您只拥有了使用权限,并不意味着购买了版权,文档只能用于自身使用,不得用于其他商业用途(如 [转卖]进行直接盈利或[编辑后售卖]进行间接盈利)。
2、本站所有内容均由合作方或网友上传,本站不对文档的完整性、权威性及其观点立场正确性做任何保证或承诺!文档内容仅供研究参考,付费前请自行鉴别。
3、如文档内容存在违规,或者侵犯商业秘密、侵犯著作权等,请点击“违规举报”。

碎片内容

施工现场临时用电组织设计

确认删除?
VIP
微信客服
  • 扫码咨询
会员Q群
  • 会员专属群点击这里加入QQ群
客服邮箱
回到顶部