电脑桌面
添加小米粒文库到电脑桌面
安装后可以在桌面快捷访问

高中生物-遗传概率的计算方法VIP免费

高中生物-遗传概率的计算方法_第1页
1/7
高中生物-遗传概率的计算方法_第2页
2/7
高中生物-遗传概率的计算方法_第3页
3/7
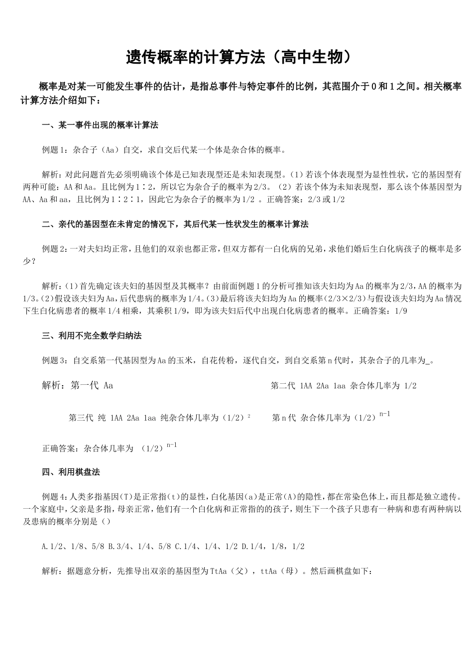
遗传概率的计算方法(高中生物)概率是对某一可能发生事件的估计,是指总事件与特定事件的比例,其范围介于0和1之间。相关概率计算方法介绍如下:一、某一事件出现的概率计算法例题1:杂合子(Aa)自交,求自交后代某一个体是杂合体的概率。解析:对此问题首先必须明确该个体是已知表现型还是未知表现型。(1)若该个体表现型为显性性状,它的基因型有两种可能:AA和Aa。且比例为1∶2,所以它为杂合子的概率为2/3。(2)若该个体为未知表现型,那么该个体基因型为AA、Aa和aa,且比例为1∶2∶1,因此它为杂合子的概率为1/2。正确答案:2/3或1/2二、亲代的基因型在未肯定的情况下,其后代某一性状发生的概率计算法例题2:一对夫妇均正常,且他们的双亲也都正常,但双方都有一白化病的兄弟,求他们婚后生白化病孩子的概率是多少?解析:(1)首先确定该夫妇的基因型及其概率?由前面例题1的分析可推知该夫妇均为Aa的概率为2/3,AA的概率为1/3。(2)假设该夫妇为Aa,后代患病的概率为1/4。(3)最后将该夫妇均为Aa的概率(2/3×2/3)与假设该夫妇均为Aa情况下生白化病患者的概率1/4相乘,其乘积1/9,即为该夫妇后代中出现白化病患者的概率。正确答案:1/9三、利用不完全数学归纳法例题3:自交系第一代基因型为Aa的玉米,自花传粉,逐代自交,到自交系第n代时,其杂合子的几率为。解析:第一代Aa第二代1AA2Aa1aa杂合体几率为1/2第三代纯1AA2Aa1aa纯杂合体几率为(1/2)2第n代杂合体几率为(1/2)n-1正确答案:杂合体几率为(1/2)n-1四、利用棋盘法例题4:人类多指基因(T)是正常指(t)的显性,白化基因(a)是正常(A)的隐性,都在常染色体上,而且都是独立遗传。一个家庭中,父亲是多指,母亲正常,他们有一个白化病和正常指的的孩子,则生下一个孩子只患有一种病和患有两种病以及患病的概率分别是()A.1/2、1/8、5/8B.3/4、1/4、5/8C.1/4、1/4、1/2D.1/4,1/8,1/2解析:据题意分析,先推导出双亲的基因型为TtAa(父),ttAa(母)。然后画棋盘如下:配子TATatAtataTtAaTtaattAattaatATtAATtAattAAttAa正确答案:A五、利用加法原理和乘法原理的概率计算法例题5(同上例题4):解析:(1)据题意分析,先推导出双亲的基因型为TtAa(父亲),ttAa(母亲)。据单基因分析法(每对基因单独分析),若他们再生育后代,则Tt×tt→1/2Tt,即多指的概率是1/2;Aa×Aa→1/4aa,即白化病的概率是1/4。(2)生下一个孩子同时患两种病的概率:P多指(1/2Tt)又白化(1/4aa)=1/2×1/4=1/8(乘法原理)。(3)生下一个孩子只患一种病的概率=1/2+1/4—1/8×2=1/2或1/2×3/4+1/4×1/2=1/2(加法原理和乘法原理)。⑷生下一个孩子患病的概率=1/2+1/4—1/8×1=5/8(加法原理和乘法原理)。正确答案:A六、数学中集合的方法例题6:一对夫妇的子代患遗传病甲的概率是a,不患遗传病甲的概率是b;患遗传病乙的概率是c,不患遗传病乙的概率是d。那么下列表示这对夫妇生出只患甲、乙两种病之一的概率的表达式正确的是:A、ad+bcB、1-ac-bdC、a+c-2acD、b+d-2bd解析:该题若用遗传病系谱图来解比较困难,若从数学的集合角度入手,用作图法分析则会化难为易。下面我们先做出图1来验证A表达式,其中大圆表示整个后代,左小圆表示患甲病,右小圆表示患乙病,则两小圆的交集部分表示患甲、乙两种病(ac)两小圆除去交集部分表示只患甲病(ad)或乙病(bc),则只患一种病的概率为ad+bc。依次类推,可以用此方法依次验证余下三个表达式的正确性。正确答案:ABCD概率是对某一可能发生的事件的估计,是指总事件与特定事件的比例,其范围从0到1.遗传概率的计算是一个难点,其中关键是怎样把握整体“1”,研究的整体“1”的范围不同,概率大小就不同,整体“1”的范围越大,则某些性状出现的概率越小,反之则越大。在绝大部分的题目中,只要能正确理解整体“1”,则计算概率就不难了,分类分析如下:1、杂交子代确定了表现型和基因型,求表现型和基因型的概率例1、一对夫妻都携带了白化致病基因,求生一个白化病孩子的概率?答案:1/4解析:因为孩子的表现型是白化病,基因型是aa,故整体1就是所有孩子,...

1、当您付费下载文档后,您只拥有了使用权限,并不意味着购买了版权,文档只能用于自身使用,不得用于其他商业用途(如 [转卖]进行直接盈利或[编辑后售卖]进行间接盈利)。
2、本站所有内容均由合作方或网友上传,本站不对文档的完整性、权威性及其观点立场正确性做任何保证或承诺!文档内容仅供研究参考,付费前请自行鉴别。
3、如文档内容存在违规,或者侵犯商业秘密、侵犯著作权等,请点击“违规举报”。

碎片内容

高中生物-遗传概率的计算方法

慧源书苑+ 关注
实名认证
内容提供者

热爱教育事业,爱好互联网行业

相关文档

确认删除?
VIP
微信客服
  • 扫码咨询
会员Q群
  • 会员专属群点击这里加入QQ群
客服邮箱
回到顶部