电脑桌面
添加小米粒文库到电脑桌面
安装后可以在桌面快捷访问

高中化学 专题6 物质的定量分析 课题一 食醋总酸含量的测定同步课时限时训练 苏教版选修6-苏教版高二选修6化学试题VIP免费

高中化学 专题6 物质的定量分析 课题一 食醋总酸含量的测定同步课时限时训练 苏教版选修6-苏教版高二选修6化学试题_第1页
1/9
高中化学 专题6 物质的定量分析 课题一 食醋总酸含量的测定同步课时限时训练 苏教版选修6-苏教版高二选修6化学试题_第2页
2/9
高中化学 专题6 物质的定量分析 课题一 食醋总酸含量的测定同步课时限时训练 苏教版选修6-苏教版高二选修6化学试题_第3页
3/9
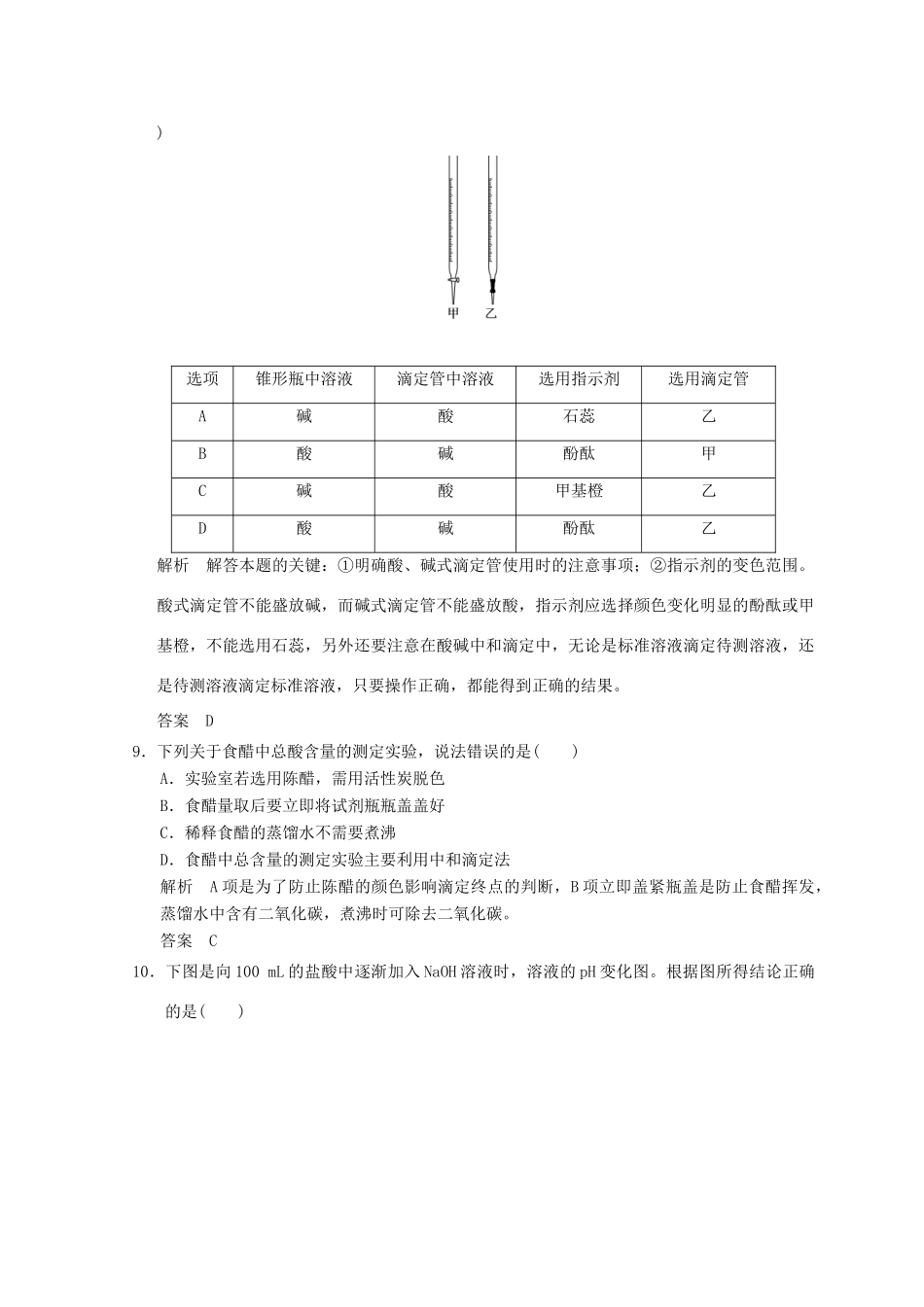
课题一食醋总酸含量的测定(时间:45分钟)1.进行中和滴定时,事先不应该用所盛溶液洗涤的仪器是()A.酸式滴定管B.碱式滴定管C.锥形瓶D.移液管解析进行中和滴定时,锥形瓶用所盛溶液洗涤会使待盛溶液中溶质增多。答案C2.下列几种情况,对中和滴定结果无影响的是()A.滴定前标准液在零刻度以上B.盛未知浓度溶液的锥形瓶里有少量蒸馏水C.滴定管用蒸馏水冲洗后即注入标准液D.滴定终点读数时,俯视滴定管的刻度(其他操作均正确)解析A项,由于滴定前标准液在零刻度以上,滴定中用去的零刻度以上那部分的标准液的体积不在滴定后读出的V标的体积内,也就是实际用去的标准溶液的体积比V标要大,所以这样操作使测得的待测溶液浓度偏小。B项,盛装待测液的锥形瓶内有水的话,虽然使锥形瓶内的溶液浓度变稀了,但待测溶液中溶质的物质的量没有变化,因而对测定结果无影响。C项,滴定管用蒸馏水冲洗后,未用标准溶液润洗,使滴定管内的标准溶液变稀,V标变大,导致测得的待测溶液浓度偏大。D项,滴定管滴定前读数正确,滴定后,读数时视线俯视,使V标读数变小,结果使测得的待测溶液浓度偏低。答案B3.实验室现有3种酸碱指示剂,其pH变色范围如下:甲基橙:3.1~4.4、石蕊:5.0~8.0、酚酞:8.2~10.0。用0.1000mol·L-1NaOH溶液滴定未知浓度的CH3COOH溶液,反应恰好完全时,下列叙述中正确的是()A.溶液呈中性,可选用甲基橙或酚酞作指示剂B.溶液呈中性,只能选用石蕊作指示剂C.溶液呈碱性,可选用甲基橙或酚酞作指示剂D.溶液呈碱性,只能选用酚酞作指示剂解析0.1000mol·L-1NaOH溶液滴定未知浓度的CH3COOH溶液,反应恰好完全时,生成的CH3COONa是强碱弱酸盐,因发生水解而使溶液显碱性,因此,应该选用在碱性范围变色的酚酞作指示剂。答案D4.在盐酸滴定NaOH溶液的实验中,以甲基橙为指示剂,滴定到终点时的颜色变化是()A.由黄色变成红色B.由黄色变成橙色C.由橙色变成红色D.由红色变成橙色解析甲基橙是放在碱中的,所以加酸后由黄色变成橙色。答案B5.下列有关叙述中正确的是()A.滴定管下端连有橡皮管的为酸式滴定管B.在滴定时,左手操作锥形瓶,右手操作滴定管开关C.滴定前应首先排除尖嘴部分的气泡D.滴定过程中两眼应注视滴定管内液面的变化解析A错在是碱式滴定管,B错在右手操作锥形瓶,D错在两眼观察锥形瓶内颜色变化。答案C6.用某种仪器量取液体体积,平视时读数为nmL,仰视时读数为xmL俯视时读数为ymL,若x>n>y,则所用仪器可能为()A.量筒B.容量瓶C.滴定管D.以上均不对解析注意量筒无“0”刻度,读数从下到上仰视偏小,俯视偏大;容量瓶加入的液体仰视液体读数偏大,俯视读数偏小;滴定管“0”刻度在上方,读数从下到上仰视偏大,俯视偏小。答案C7.实验室用标准盐酸来测定某NaOH溶液的浓度,甲基橙作指示剂,下列操作中可能使测定结果偏低的是()A.酸式滴定管未用标准盐酸润洗B.开始时酸式滴定管尖嘴部分有气泡,滴定后气泡消失C.锥形瓶内溶液颜色变化由黄色变橙色,立即记下滴定管液面所在刻度D.盛NaOH溶液的锥形瓶滴定前用NaOH溶液润洗2~3次解析A中c(HCl)偏小导致V(HCl)偏大,故c(NaOH)偏高;B中V(HCl)偏大,故c(NaOH)偏高;C中变色之后立即停止滴定有可能是局部过量造成的,摇动锥形瓶,若仍显黄色,这样V(HCl)偏小,c(NaOH)偏低;D中V(HCl)偏大,故c(NaOH)偏高。答案C8.用已知浓度的NaOH溶液测定某H2SO4溶液的浓度,参考如图所示仪器从下表中选出正确选项()选项锥形瓶中溶液滴定管中溶液选用指示剂选用滴定管A碱酸石蕊乙B酸碱酚酞甲C碱酸甲基橙乙D酸碱酚酞乙解析解答本题的关键:①明确酸、碱式滴定管使用时的注意事项;②指示剂的变色范围。酸式滴定管不能盛放碱,而碱式滴定管不能盛放酸,指示剂应选择颜色变化明显的酚酞或甲基橙,不能选用石蕊,另外还要注意在酸碱中和滴定中,无论是标准溶液滴定待测溶液,还是待测溶液滴定标准溶液,只要操作正确,都能得到正确的结果。答案D9.下列关于食醋中总酸含量的测定实验,说法错误的是()A.实验室若选用陈醋,需用活性炭脱色B.食醋量取后要立即将试剂瓶瓶盖盖好C.稀释食醋的蒸馏水不需要煮沸D....

1、当您付费下载文档后,您只拥有了使用权限,并不意味着购买了版权,文档只能用于自身使用,不得用于其他商业用途(如 [转卖]进行直接盈利或[编辑后售卖]进行间接盈利)。
2、本站所有内容均由合作方或网友上传,本站不对文档的完整性、权威性及其观点立场正确性做任何保证或承诺!文档内容仅供研究参考,付费前请自行鉴别。
3、如文档内容存在违规,或者侵犯商业秘密、侵犯著作权等,请点击“违规举报”。

碎片内容

高中化学 专题6 物质的定量分析 课题一 食醋总酸含量的测定同步课时限时训练 苏教版选修6-苏教版高二选修6化学试题

确认删除?
VIP
微信客服
  • 扫码咨询
会员Q群
  • 会员专属群点击这里加入QQ群
客服邮箱
回到顶部