电脑桌面
添加小米粒文库到电脑桌面
安装后可以在桌面快捷访问

天津市天津一中高三语文第五次月考试卷新人教版试卷VIP免费

天津市天津一中高三语文第五次月考试卷新人教版试卷_第1页
1/12
天津市天津一中高三语文第五次月考试卷新人教版试卷_第2页
2/12
天津市天津一中高三语文第五次月考试卷新人教版试卷_第3页
3/12
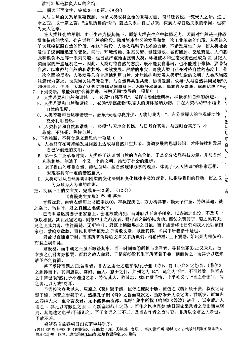
天津市天津一中2013届高三语文第五次月考试题(扫描版)参考答案:1.B(A.伫立(zhù)应用文(yìng)C.桎梏(gù)久假不归(jiǎ)D.混合物(hùn)风靡一时(mǐ)2.A(B.三部曲为山九仞,功亏一篑C.经典披沙拣金D.霓虹灯万事俱备,只欠东风)3.C敦促:以诚恳或迫切的态度催促或提醒注意督促:监督催促不是/而是——并列关系不仅是/而且是——递进关系突飞猛进:形容事业、学问等进展非常迅速。强调速度快。日新月异:形容进步、发展很快。强调变化。4.BA.“仍会继续下调”,缺少主语。C.“学校及教育机构”并列关系不当。D.“做好深入细致的群众工作”语序不当,“深入细致地做好群众工作”5.D《故都的秋》作者郁达夫6.C.危机之一,“束缚着人类的发展和更深刻的变化”没有依据7.D合德并进,圆融无间包涵”厚德载物,自强不息两个层面的内容”AB分析不全,C强调人的主宰地位8.B。懂得与自然和谐相处的道理是在工业革命之后。9.C。(次:排次序)10.D。(A把因为B顺承因而C由于被动D定语后置的标志)11.B(A第二句不能说明品德C第一句是作者对其文章效果的预测D两句都不是关于他的品德)。12.B是因直谏受人尊重,后来写诗讥刺时政被陷害致死(10分)13.(1)不久沈君就拖儿带女,离家来到塞上(2)沈君原来就凭借敢于直谏,被当时的人敬重(或受到时人的敬重),而他(所)写的诗歌文章,又大多对时政讽刺指责(评分要点:故、以、被动句式、句意)(3分)(3)然而孔子不一下子删掉它们的缘故,只是因为怜悯这些人的遭遇,推重他们的志向。(评分要点:特、矜、句意)(3分)14.(1)傍晚时分,荒野山馆萧条冷落,远望,树因秋色而更显苍老,夕阳西下,倦鸟在暮色中回巢。营造了一幅凄清孤寂的图画,表达诗人孤寂、黯淡(悲哀)的心情。(2)<1>借景抒情<2>反衬(乐景哀情)<3>炼字穿(以动写静)翠(突出了远山植被的茂盛)肥(突出了田地的肥沃)(3)陶渊明隐居田园,贫无酒钱,尚有亲朋好友送酒上门,如今,诗人在此寂寞、凄清的山馆,又有谁来嘘寒问暖呢?只有绕墙的残菊陪伴着自己。诗至此戛然而止,凄凉之意,孤独之情,溢于言外。陶诗“久在樊笼里,复得返自然”,表达了自己脱离尘世官场,回归自然,过上归隐生活的愉悦心情。15.(1)风萧萧兮易水寒(2)暧暧远人村(3)白帝城高急暮砧(4)迷花倚石忽已暝(5)以先国家之急而后私仇也(6)银瓶乍破水浆迸16.表达符号不同,体会不同的情感。问号:表达出我的疑惑。应该符合小孩子的心理特征(1分)。我有自己的想法,但是我有好奇和疑惑。与后面的“觉得奇怪”一致。(1分)17.①1-4段写了小时候的回忆,丰富了文章的内容。(小时候关于斯大林的记忆,小街的特点,我与奶奶关于骆驼的讨论、教堂的琴声和歌声或答写出了童年生活的追求和特点也可)②丰富了钟声的内涵,揭示了文章的主题。(文章最后钟声所唤起的是作者对童年的回归,对故乡的认识,离不开作者对童年的回忆。所以钟声的内涵应该在童年生活中去寻找)③(为下文铺垫,文章更为真实)童年生活中关于记事早的片段的描写——写斯大林的死,一方面证明了我的记忆力,为下文对钟声的记忆铺垫;(或答)另一方面表达出从小“我”对声音的敏感,这为下文对钟声给予我灵魂的震撼做了铺垫。(每条括号内外各一分,共6分)18.比喻拟人通感(通过视觉触觉来写听觉)等修辞及侧面描写的手法(修辞3点写2点即可,共2分)。没有直接写声音:通过环境的侧面的烘托:通过宁静活泼的环境、通过奶奶的话、我的感受来写:音乐对“我”的心灵所产生的巨大作用,我对宁静欢欣的音乐的喜爱(1分);为下文钟声的出现铺垫(1分)。19.(1)不一样。对于故乡有了新的理解:故乡是一种辽阔无比的心情,故乡是曾经拥有过的超越时空限制的自由的心灵世界。(1分)(2)写成年后的钟声,在内容上丰富了钟声的内涵,同时也是对我小时候懵懂追求的一种确证:钟声是我一生都在追寻的内容,突出了钟声对于我的意义。)(2分)20.我认为不行。“消逝的钟声”中的“消逝”一词,概括了城市钟声不再的事实和由此而产生的怅惘之情,(1分)有概括文章主旨的“点睛”之功(1分)。“钟声”显然过于宽泛,“飘在天空中的钟声...

1、当您付费下载文档后,您只拥有了使用权限,并不意味着购买了版权,文档只能用于自身使用,不得用于其他商业用途(如 [转卖]进行直接盈利或[编辑后售卖]进行间接盈利)。
2、本站所有内容均由合作方或网友上传,本站不对文档的完整性、权威性及其观点立场正确性做任何保证或承诺!文档内容仅供研究参考,付费前请自行鉴别。
3、如文档内容存在违规,或者侵犯商业秘密、侵犯著作权等,请点击“违规举报”。

碎片内容

天津市天津一中高三语文第五次月考试卷新人教版试卷

星河书苑+ 关注
实名认证
内容提供者

从事历史教学,热爱教育,高度负责。

相关文档

确认删除?
VIP
微信客服
  • 扫码咨询
会员Q群
  • 会员专属群点击这里加入QQ群
客服邮箱
回到顶部