电脑桌面
添加小米粒文库到电脑桌面
安装后可以在桌面快捷访问

九年级物理5月月考试卷 新人教版试卷VIP免费

九年级物理5月月考试卷 新人教版试卷_第1页
1/8
九年级物理5月月考试卷 新人教版试卷_第2页
2/8
九年级物理5月月考试卷 新人教版试卷_第3页
3/8
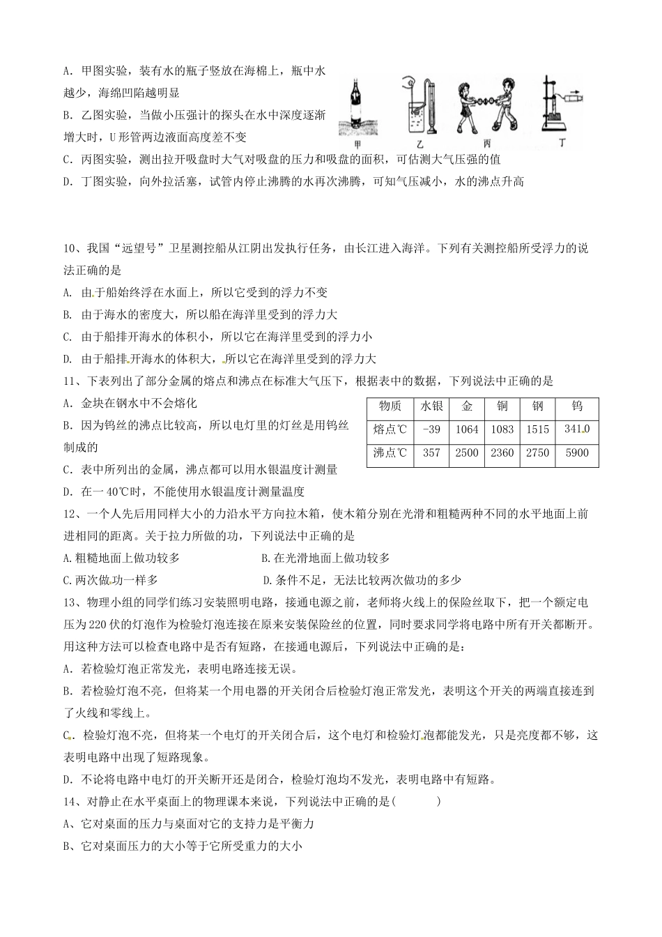
湖北省宜昌九中2013届九年级物理5月月考试题(无答案)新人教版一、单项选择题(18×2分=36分)1、关于声现象,下列说法中正确的是()A、声音在不同介质中的传播速度相同B、通过居民区的高速公路两旁建的隔音墙是在声源处来减弱噪声的C、一切振动的物体都能发出可闻声D、放学回家的路上,小明听到身后传来小刚的说话声,小明是通过音色辨别出小刚的2、下列各成语所反映的情景中,能说明光的反射的是()A、镜中花水中月B、如影随行C、海市蜃楼D、立竿见影3、下列有关托盘天平其使用的说法中不正确的是()A.称量物体前首先应估计被测物体的质量,以免超过量程B.称量时,向右移动游码,相当于向右盘加砝码C.不管桌面是否水平,只要调平横梁就可以称量D.不能把化学药品直接放在托盘称量4、悉尼科技大学的研究小组研发了一种独特的复合材料——石墨纸,如上图所示。其成分以石墨为主,薄如纸张,比钢要坚硬10倍且轻巧,还可以回收再利用。未来应用非常广泛。下列说法错误的是()A.与同体积的钢相比,石墨纸的质量较小B.与钢相比,石墨纸的硬度较大C.石墨纸是一种环保材料D.石墨纸是绝缘体,不易导电。5、小明家装修房屋需要购买导线,关于导线种类的选择,最恰当的是()A.强度大的铁丝B.细且价格较便宜的铝丝C.粗一点的铜丝D.性能稳定的镍铬合金丝6、图8是拍摄机动车闯红灯的工作原理示意图。光控开关接收到红灯发出的光会自动闭合,压力开关受到机动车的压力会闭合,摄像系统在电路接通时可自动拍摄违章车辆。则下列说法中正确的是()A.只要光控开关接收到红光,摄像系统就会自动拍摄B.只要机动车驶过埋有压力开关的路口,摄像系统就会自动拍摄C.只有光控开关和压力开关都闭合时,摄像系统才会自动拍摄D.若将光控开关和压力开关并联,也能起到相同的作用7、下列现象发生的过程中,放出热量的一组是()(1)春天,冰雪熔化成溪流(2)夏天,从冰箱里拿出来的饮料罐“出汗”(3)秋天,清晨的雾在太阳出来后散去(4)冬天,室外地面上出现了霜A.(1)、(2)B.(2)、(4)C.(1)、(3)D.(3)、(4)8、下列关于功、内能、热量的描述中正确的是()A、机械能为零的物体,内能一定也为零B、热量总是从内能大的物体向内能小的物体传递C、汽油机的压缩冲程中,主要是用热传递的方法增加了气缸内物质的内能D、做功和热传递都能改变物体的内能9、同学们梳理了教材中与压强知识相关的实验,如图所示,其中分析正确的是()A.甲图实验,装有水的瓶子竖放在海棉上,瓶中水越少,海绵凹陷越明显B.乙图实验,当做小压强计的探头在水中深度逐渐增大时,U形管两边液面高度差不变C.丙图实验,测出拉开吸盘时大气对吸盘的压力和吸盘的面积,可估测大气压强的值D.丁图实验,向外拉活塞,试管内停止沸腾的水再次沸腾,可知气压减小,水的沸点升高10、我国“远望号”卫星测控船从江阴出发执行任务,由长江进入海洋。下列有关测控船所受浮力的说法正确的是A.由于船始终浮在水面上,所以它受到的浮力不变B.由于海水的密度大,所以船在海洋里受到的浮力大C.由于船排开海水的体积小,所以它在海洋里受到的浮力小D.由于船排开海水的体积大,所以它在海洋里受到的浮力大11、下表列出了部分金属的熔点和沸点在标准大气压下,根据表中的数据,下列说法中正确的是A.金块在钢水中不会熔化B.因为钨丝的沸点比较高,所以电灯里的灯丝是用钨丝制成的C.表中所列出的金属,沸点都可以用水银温度计测量D.在一40℃时,不能使用水银温度计测量温度12、一个人先后用同样大小的力沿水平方向拉木箱,使木箱分别在光滑和粗糙两种不同的水平地面上前进相同的距离。关于拉力所做的功,下列说法中正确的是A.粗糙地面上做功较多B.在光滑地面上做功较多C.两次做功一样多D.条件不足,无法比较两次做功的多少13、物理小组的同学们练习安装照明电路,接通电源之前,老师将火线上的保险丝取下,把一个额定电压为220伏的灯泡作为检验灯泡连接在原来安装保险丝的位置,同时要求同学将电路中所有开关都断开。用这种方法可以检查电路中是否有短路,在接通电源后,下列说法中正确的是:A.若检验灯泡正常发光,表明电路连接无误。B.若检验灯泡不...

1、当您付费下载文档后,您只拥有了使用权限,并不意味着购买了版权,文档只能用于自身使用,不得用于其他商业用途(如 [转卖]进行直接盈利或[编辑后售卖]进行间接盈利)。
2、本站所有内容均由合作方或网友上传,本站不对文档的完整性、权威性及其观点立场正确性做任何保证或承诺!文档内容仅供研究参考,付费前请自行鉴别。
3、如文档内容存在违规,或者侵犯商业秘密、侵犯著作权等,请点击“违规举报”。

碎片内容

九年级物理5月月考试卷 新人教版试卷

星河书苑+ 关注
实名认证
内容提供者

从事历史教学,热爱教育,高度负责。

确认删除?
VIP
微信客服
  • 扫码咨询
会员Q群
  • 会员专属群点击这里加入QQ群
客服邮箱
回到顶部