电脑桌面
添加小米粒文库到电脑桌面
安装后可以在桌面快捷访问

九年级化学上学期第二次阶段考试试卷试卷VIP免费

九年级化学上学期第二次阶段考试试卷试卷_第1页
1/4
九年级化学上学期第二次阶段考试试卷试卷_第2页
2/4
九年级化学上学期第二次阶段考试试卷试卷_第3页
3/4
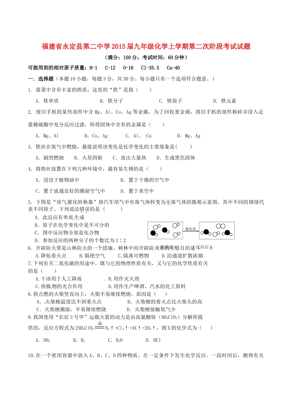
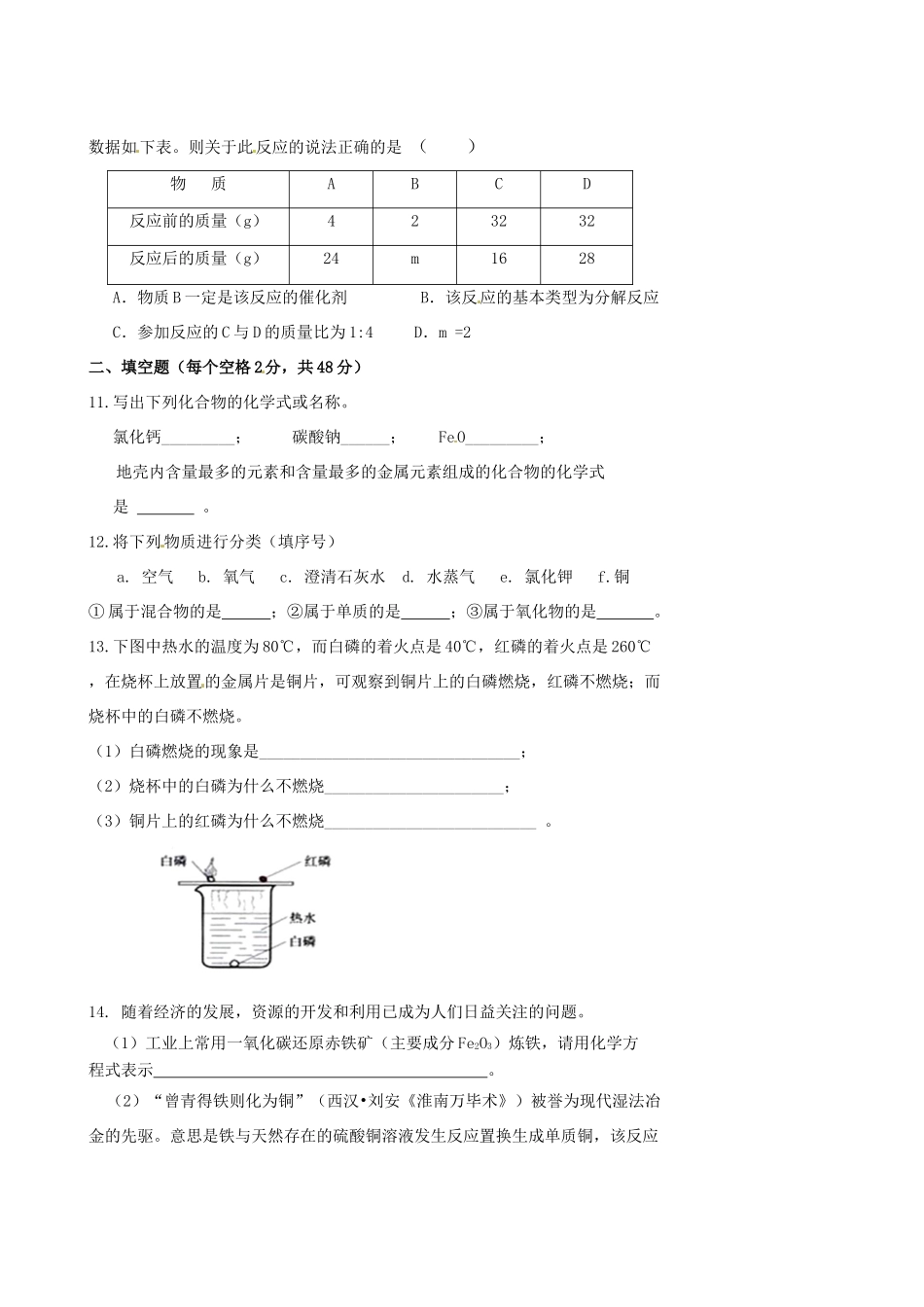
福建省永定县第二中学2015届九年级化学上学期第二次阶段考试试题(满分:100分;考试时间:60分钟)可能用到的相对原子质量:H-1C-12O-16Cl-35.5Ca-40一.选择题(本题10小题,每题3分,共30分。每小题只有一个选项符合题意。)1.菠菜中含有丰富的铁质,这里的“铁”是指()A.铁单质B.铁分子C.铁原子D.铁元素2.废旧手机的某些部件中含Mg、Al、Cu、Ag等金属,为了回收重金属,将旧手机的部件粉碎并浸入足量稀硫酸中充分反应过滤,所得固体中含有的金属是()A.Mg、AlB.Cu、AgC.Al、CuD.Mg、Ag3.铁丝在氧气中燃烧,最能说明该变化是化学变化的主要现象是()A.剧烈燃烧B.火星四射C.放出大量热D.生成黑色固体4.将铁丝放置在下列几种环境中,最容易生锈的是()A.浸没于植物油中B.置于干燥的空气中C.置于流通良好的潮湿空气中D.置于真空中5.下图是“尾气催化转换器”将汽车尾气中有毒气体转变为无毒气体的微观示意图,其中不同的圆球代表不同原子。下列说法错误的是()A.此反应有单质生成B.原子在化学变化中是不可分的C.图中反应物全部是化合物D.参加反应的两种分子的个数比为3∶26.开辟防火带是山林防火的一个措施。树林中间开辟防火带的主要目的是()A.降低着火点B.隔绝空气C.隔离可燃物D.沿通道扩散浓烟7.下列有关二氧化碳的用途中,既与它的物理性质有关,又与它的化学性质有关的是()A.干冰用于人工降雨B.用作灭火剂C.供植物的光合作用D.用作生产啤酒、汽水的化工原料8.将点燃的火柴竖直向上,火柴不易继续燃烧,原因是()A.火柴梗温度达不到着火点B.火柴梗的着火点比火柴头的高C.火柴梗潮湿,不易继续燃烧D.火柴梗接触氧气少9.我国使用“长征3号甲”运载火箭的动力是由高氯酸铵(NH4ClO4)分解所提供的,反应方程式为2NH4ClO4N2↑+Cl2↑+4X↑+2O2↑,则X的化学式为()A.NH3B.H2C.H2OD.HCl10.在一个密闭容器中放入A、B、C、D四种物质,在一定条件下发生化学反应,一段时间后,测得有关(反应前)(反应后)→催化剂数据如下表。则关于此反应的说法正确的是()物质ABCD反应前的质量(g)423232反应后的质量(g)24m1628A.物质B一定是该反应的催化剂B.该反应的基本类型为分解反应C.参加反应的C与D的质量比为1:4D.m=2二、填空题(每个空格2分,共48分)11.写出下列化合物的化学式或名称。氯化钙_________;碳酸钠______;FeO_________;地壳内含量最多的元素和含量最多的金属元素组成的化合物的化学式是。12.将下列物质进行分类(填序号)a.空气b.氧气c.澄清石灰水d.水蒸气e.氯化钾f.铜①属于混合物的是;②属于单质的是;③属于氧化物的是。13.下图中热水的温度为80℃,而白磷的着火点是40℃,红磷的着火点是260℃,在烧杯上放置的金属片是铜片,可观察到铜片上的白磷燃烧,红磷不燃烧;而烧杯中的白磷不燃烧。(1)白磷燃烧的现象是________________________________;(2)烧杯中的白磷为什么不燃烧______________________;(3)铜片上的红磷为什么不燃烧__________________________。14.随着经济的发展,资源的开发和利用已成为人们日益关注的问题。(1)工业上常用一氧化碳还原赤铁矿(主要成分Fe2O3)炼铁,请用化学方程式表示。(2)“曾青得铁则化为铜”(西汉•刘安《淮南万毕术》)被誉为现代湿法冶金的先驱。意思是铁与天然存在的硫酸铜溶液发生反应置换生成单质铜,该反应的化学方程式为。15.下图是水在通电时分解的微观示意图,从图中可知化学变化中分子、原子的本质区别是,该反应前后原子的数目(填“改变”或“不变”,下同),分子的数目。16.装有石灰水的试剂瓶放置久了,上面通常有一层白色的物质,这是由于石灰水(主要成分Ca(OH)2)与空气中的_________发生了反应,反应的化学方程式是__________________________________,这种白色物质附在试剂瓶内壁上,用水难以洗去,要清洗这种物质,可选用。(填物质的名称)17.据统计,全世界每年因锈蚀损失的钢铁,约占世界年产量的1/10。小文同学想探究钢铁锈蚀的条件,他将三个干净的铁钉分别放入A、B、C三支试管中(如图所示),定期观察并记录现象。请回答下列问题:(1)试管中的铁...

1、当您付费下载文档后,您只拥有了使用权限,并不意味着购买了版权,文档只能用于自身使用,不得用于其他商业用途(如 [转卖]进行直接盈利或[编辑后售卖]进行间接盈利)。
2、本站所有内容均由合作方或网友上传,本站不对文档的完整性、权威性及其观点立场正确性做任何保证或承诺!文档内容仅供研究参考,付费前请自行鉴别。
3、如文档内容存在违规,或者侵犯商业秘密、侵犯著作权等,请点击“违规举报”。

碎片内容

九年级化学上学期第二次阶段考试试卷试卷

确认删除?
VIP
微信客服
  • 扫码咨询
会员Q群
  • 会员专属群点击这里加入QQ群
客服邮箱
回到顶部