电脑桌面
添加小米粒文库到电脑桌面
安装后可以在桌面快捷访问

九年级化学上学期第二次阶段考试试卷 沪教版试卷VIP免费

九年级化学上学期第二次阶段考试试卷 沪教版试卷_第1页
1/6
九年级化学上学期第二次阶段考试试卷 沪教版试卷_第2页
2/6
九年级化学上学期第二次阶段考试试卷 沪教版试卷_第3页
3/6
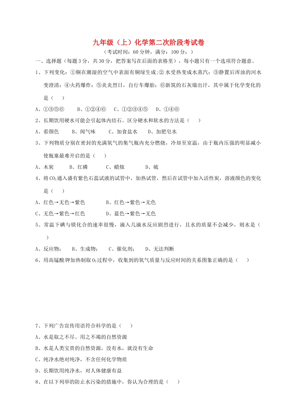
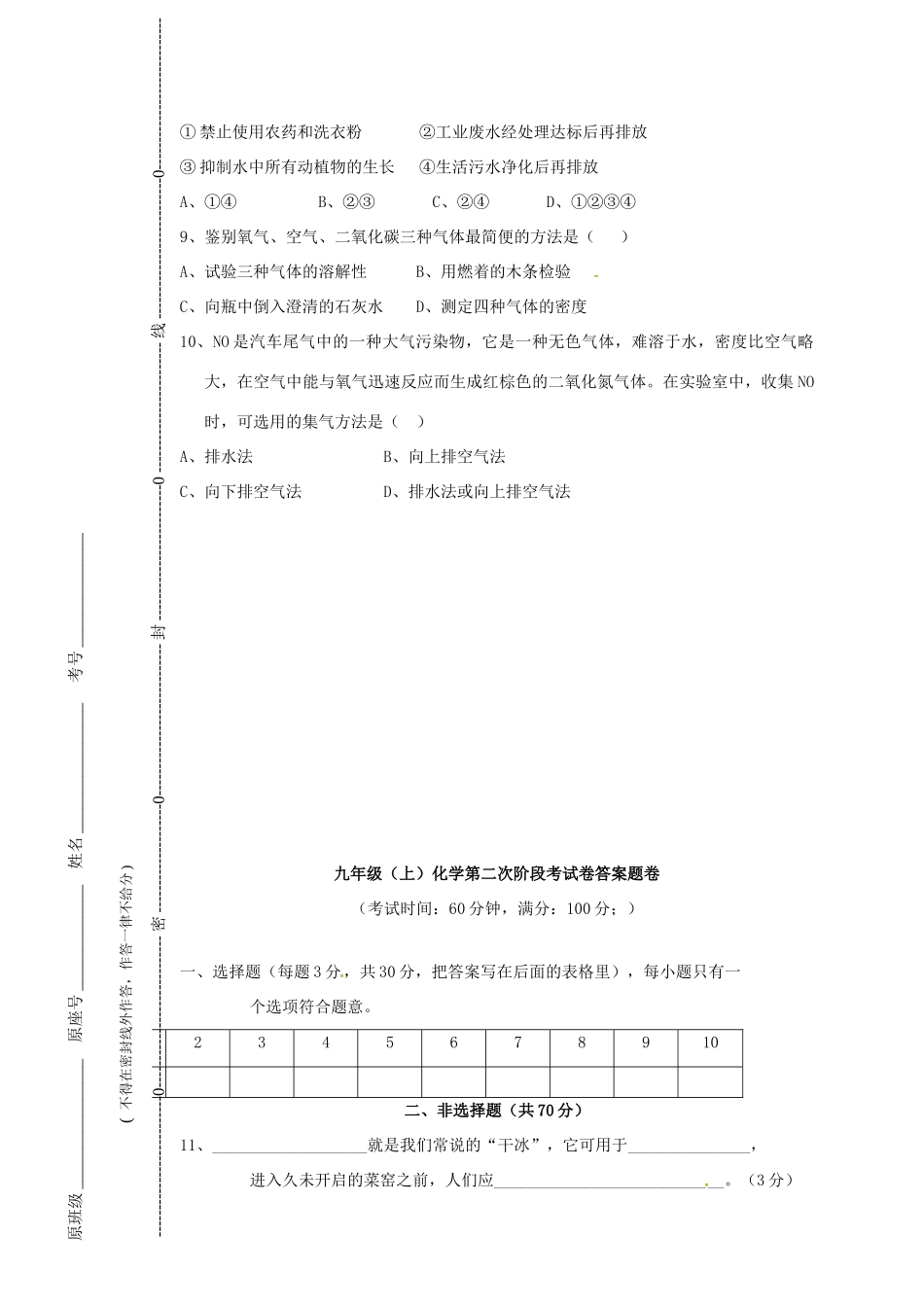
九年级(上)化学第二次阶段考试卷(考试时间:60分钟,满分:100分;)一、选择题(每题3分,共30分,把答案写在后面的表格里),每小题只有一个选项符合题意。1、下列变化:①铜在潮湿的空气中表面有铜绿生成;②水受热变成水蒸汽;③静置后浑浊的河水变澄清;④火药爆炸;⑤炎炎烈日,自行车爆胎;⑥新筑的石灰墙出汗,其中属于化学变化的是()A、①③⑤⑥B、①②④⑥C、①②③④⑤D、①④⑥2、长期饮用硬水可能会引起体内结石。区分硬水和软水的方法是()A、看颜色B、闻气味C、加食盐水D、加肥皂水3、下列物质分别在密封的充满氧气的集气瓶内充分燃烧,冷却至室温,由于瓶内压强的明显减小使瓶塞最难开启的是()A、木炭B、红磷C、蜡烛D、硫4、将CO2通入盛有紫色石蕊试液的试管中,加热试管,然后在试管中加入活性炭,溶液颜色的变化是()A、红色→无色→紫色B、红色→紫色→无色C、无色→紫色→红色D、蓝色→紫色→无色5、常温下碘与镁化合的速率很慢,滴入几滴水反应剧烈进行,且水的质量不会减少,则水是()A、反应物;B、生成物;C、催化剂;D、无法判断6、用高锰酸钾加热制取O2过程中,收集到的氧气质量与反应时间的关系图象正确的是()7、下列广告宣传用语符合科学的是()A、水是取之不尽、用之不竭的自然资源B、水是人类宝贵的自然资源,没有水,就没有生命C、纯净水绝对纯净,不含任何化学物质D、长期饮用纯净水,对人体健康有益8、在以下列举的防止水污染的措施中,你认为合理的是()①禁止使用农药和洗衣粉②工业废水经处理达标后再排放③抑制水中所有动植物的生长④生活污水净化后再排放A、①④B、②③C、②④D、①②③④9、鉴别氧气、空气、二氧化碳三种气体最简便的方法是()A、试验三种气体的溶解性B、用燃着的木条检验C、向瓶中倒入澄清的石灰水D、测定四种气体的密度10、NO是汽车尾气中的一种大气污染物,它是一种无色气体,难溶于水,密度比空气略大,在空气中能与氧气迅速反应而生成红棕色的二氧化氮气体。在实验室中,收集NO时,可选用的集气方法是()A、排水法B、向上排空气法C、向下排空气法D、排水法或向上排空气法九年级(上)化学第二次阶段考试卷答案题卷(考试时间:60分钟,满分:100分;)一、选择题(每题3分,共30分,把答案写在后面的表格里),每小题只有一个选项符合题意。12345678910二、非选择题(共70分)11、___________________就是我们常说的“干冰”,它可用于_______________,进入久未开启的菜窑之前,人们应____________________________。(3分)原班级________________原座号_____________姓名________________考号______________(不得在密封线外作答,作答一律不给分)--------------------------0----------------------------密--------------------0----------------------------封-------------------------0------------------------线--------------------------0----------------------------12、长期盛放石灰水的试剂瓶壁上会形成一层白色物质,该物质为__________,写出生成这种物质的表达式__________________________________。(3分)13、铁在氧气中燃烧的现象是______________________________________________________________。实验前,铁丝绕成螺旋状,目的是______________________________。某一学生做完实验后,发现集气瓶底部破裂,你认为原因可能是____________________________________(写出一条合理原因)(6分)14、2008年奥运圣火种在珠穆朗玛峰山顶上取得,登山队员携带的物品之一是氧气瓶,此时氧气的作用是;发射“神舟飞船”用的火箭发动机里使用的是液态氧,液态氧的作用是。(2分)15、市场上销售的香肠、盐水鸭、榨菜、豆腐干等食品,常采用真空包装。真空包装的目的是除去空气,使大多数微生物因缺少________________而受到抑制,停止繁殖,同时防止食品发生缓慢_____________而变质。(2分)16、某化学兴趣小组用如图所示装置做有关二氧化碳的实验,某同学将收集满二氧化碳的试管倒插入盛有紫色石蕊试液的水槽中,并轻轻振荡试管。(3分)(1)描述产生的现象:(2)写出反应的文字表达式。17...

1、当您付费下载文档后,您只拥有了使用权限,并不意味着购买了版权,文档只能用于自身使用,不得用于其他商业用途(如 [转卖]进行直接盈利或[编辑后售卖]进行间接盈利)。
2、本站所有内容均由合作方或网友上传,本站不对文档的完整性、权威性及其观点立场正确性做任何保证或承诺!文档内容仅供研究参考,付费前请自行鉴别。
3、如文档内容存在违规,或者侵犯商业秘密、侵犯著作权等,请点击“违规举报”。

碎片内容

九年级化学上学期第二次阶段考试试卷 沪教版试卷

确认删除?
VIP
微信客服
  • 扫码咨询
会员Q群
  • 会员专属群点击这里加入QQ群
客服邮箱
回到顶部