电脑桌面
添加小米粒文库到电脑桌面
安装后可以在桌面快捷访问

护理质量持续改进表VIP免费

护理质量持续改进表_第1页
1/9
护理质量持续改进表_第2页
2/9
护理质量持续改进表_第3页
3/9
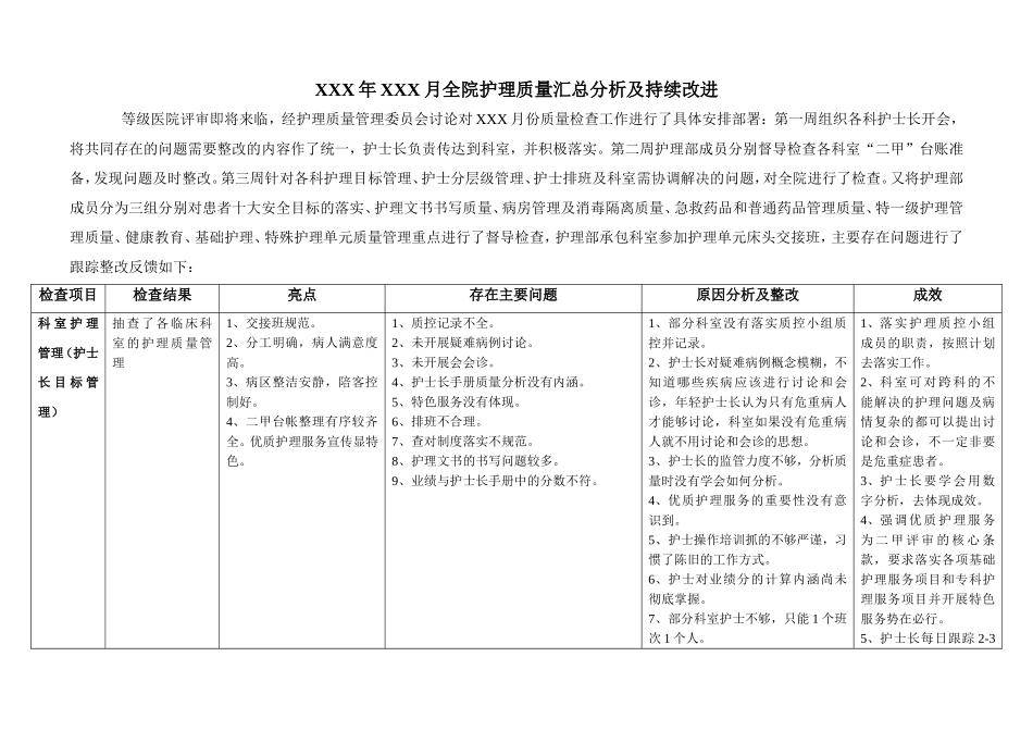
XXX年XXX月全院护理质量汇总分析及持续改进等级医院评审即将来临,经护理质量管理委员会讨论对XXX月份质量检查工作进行了具体安排部署:第一周组织各科护士长开会,将共同存在的问题需要整改的内容作了统一,护士长负责传达到科室,并积极落实。第二周护理部成员分别督导检查各科室“二甲”台账准备,发现问题及时整改。第三周针对各科护理目标管理、护士分层级管理、护士排班及科室需协调解决的问题,对全院进行了检查。又将护理部成员分为三组分别对患者十大安全目标的落实、护理文书书写质量、病房管理及消毒隔离质量、急救药品和普通药品管理质量、特一级护理管理质量、健康教育、基础护理、特殊护理单元质量管理重点进行了督导检查,护理部承包科室参加护理单元床头交接班,主要存在问题进行了跟踪整改反馈如下:检查项目检查结果亮点存在主要问题原因分析及整改成效科室护理管理(护士长目标管理)抽查了各临床科室的护理质量管理1、交接班规范。2、分工明确,病人满意度高。3、病区整洁安静,陪客控制好。4、二甲台帐整理有序较齐全。优质护理服务宣传显特色。1、质控记录不全。2、未开展疑难病例讨论。3、未开展会会诊。4、护士长手册质量分析没有内涵。5、特色服务没有体现。6、排班不合理。7、查对制度落实不规范。8、护理文书的书写问题较多。9、业绩与护士长手册中的分数不符。1、部分科室没有落实质控小组质控并记录。2、护士长对疑难病例概念模糊,不知道哪些疾病应该进行讨论和会诊,年轻护士长认为只有危重病人才能够讨论,科室如果没有危重病人就不用讨论和会诊的思想。3、护士长的监管力度不够,分析质量时没有学会如何分析。4、优质护理服务的重要性没有意识到。5、护士操作培训抓的不够严谨,习惯了陈旧的工作方式。6、护士对业绩分的计算内涵尚未彻底掌握。7、部分科室护士不够,只能1个班次1个人。1、落实护理质控小组成员的职责,按照计划去落实工作。2、科室可对跨科的不能解决的护理问题及病情复杂的都可以提出讨论和会诊,不一定非要是危重症患者。3、护士长要学会用数字分析,去体现成效。4、强调优质护理服务为二甲评审的核心条款,要求落实各项基础护理服务项目和专科护理服务项目并开展特色服务势在必行。5、护士长每日跟踪2-3新护士长对护理工作的重点检查项目没有做到心中有数。名护士查对流程是否合理。6、向上级医院学习和观摩,掌握具体操作方法。7、科室要护理按排人力资源,合理排班,适当调整排班模式。护士长针对科室的护理现状计划护理工作的重点,做到心中有数。病区护理管理.本月共对全院14个护理单元住院病人共70间病房的病区护理安全。无不合格科室,合格率100%,平均分95分.提问22名护理人员护理安全相关制度,流程内容,其中8名回答全面,回答不全14名.知晓率36%。1、妇科,病房比较整洁,物品摆放序,床单位整洁,排班较合理。2、中医科,护理人员相关制度掌握较好。3,内分泌科,跌倒坠床,压疮评估,做得较好。1病房管理.:氧气管道管理不到位,物品乱放,床头卡不规范,床单位不洁。2.工作程序:护理人员核心制度掌握程度不够,护理人员排班未提现二三线,护理人员绩效考核方法未掌握。3.病区安全管理:交接班不规范,护理人员危急值报告制度及流程掌握不全。4.人员管理;护理人员上班时间接电话,打电话现象。.5.物资管理;护理人员相关抢救医疗设备使用流程掌握的不熟练。1、各科病人多,工作量大,年轻护士多,只应付当班工作,不注意细节管理,再则护士长不重视,交给质控小组的护士,对患者危险评估未审核,或者是护士长未进行督导。2、护士长对年轻护士相关制度流程等内容培训不到位,不理解其内涵。4、护士长对护理人员相关要求培训不到位,护士对其标准不重视。3、护理人员责任心不强,护理组长及护士长监督立度不够。4、科内护理人员抢救仪器使用流程培训不到位。建议整改措施:1、要求护士长每天对新入患者的相关危险评估填写,采取措施了解并在床边点评,对新入患者掌握程度,尤其危重病人,手术病人,要培训护经过夜查房时督导、检查,已经落实。科室每天利用1小时时间学习,内容包括核心制度、职责、三基理论、操作...

1、当您付费下载文档后,您只拥有了使用权限,并不意味着购买了版权,文档只能用于自身使用,不得用于其他商业用途(如 [转卖]进行直接盈利或[编辑后售卖]进行间接盈利)。
2、本站所有内容均由合作方或网友上传,本站不对文档的完整性、权威性及其观点立场正确性做任何保证或承诺!文档内容仅供研究参考,付费前请自行鉴别。
3、如文档内容存在违规,或者侵犯商业秘密、侵犯著作权等,请点击“违规举报”。

碎片内容

护理质量持续改进表

您可能关注的文档

确认删除?
VIP
微信客服
  • 扫码咨询
会员Q群
  • 会员专属群点击这里加入QQ群
客服邮箱
回到顶部