电脑桌面
添加小米粒文库到电脑桌面
安装后可以在桌面快捷访问

个人住宅装修合同VIP免费

个人住宅装修合同_第1页
1/23
个人住宅装修合同_第2页
2/23
个人住宅装修合同_第3页
3/23
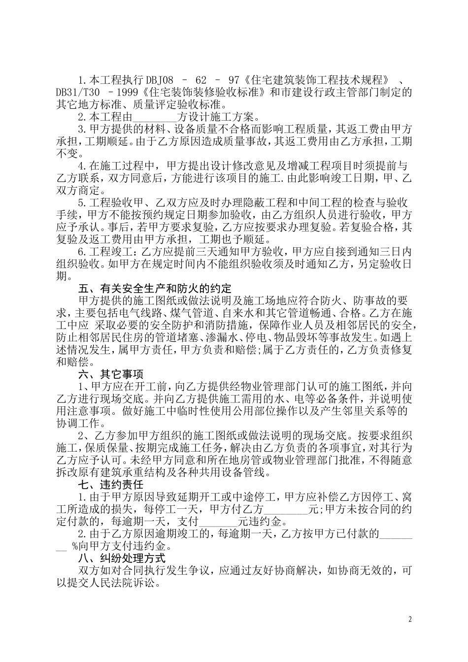
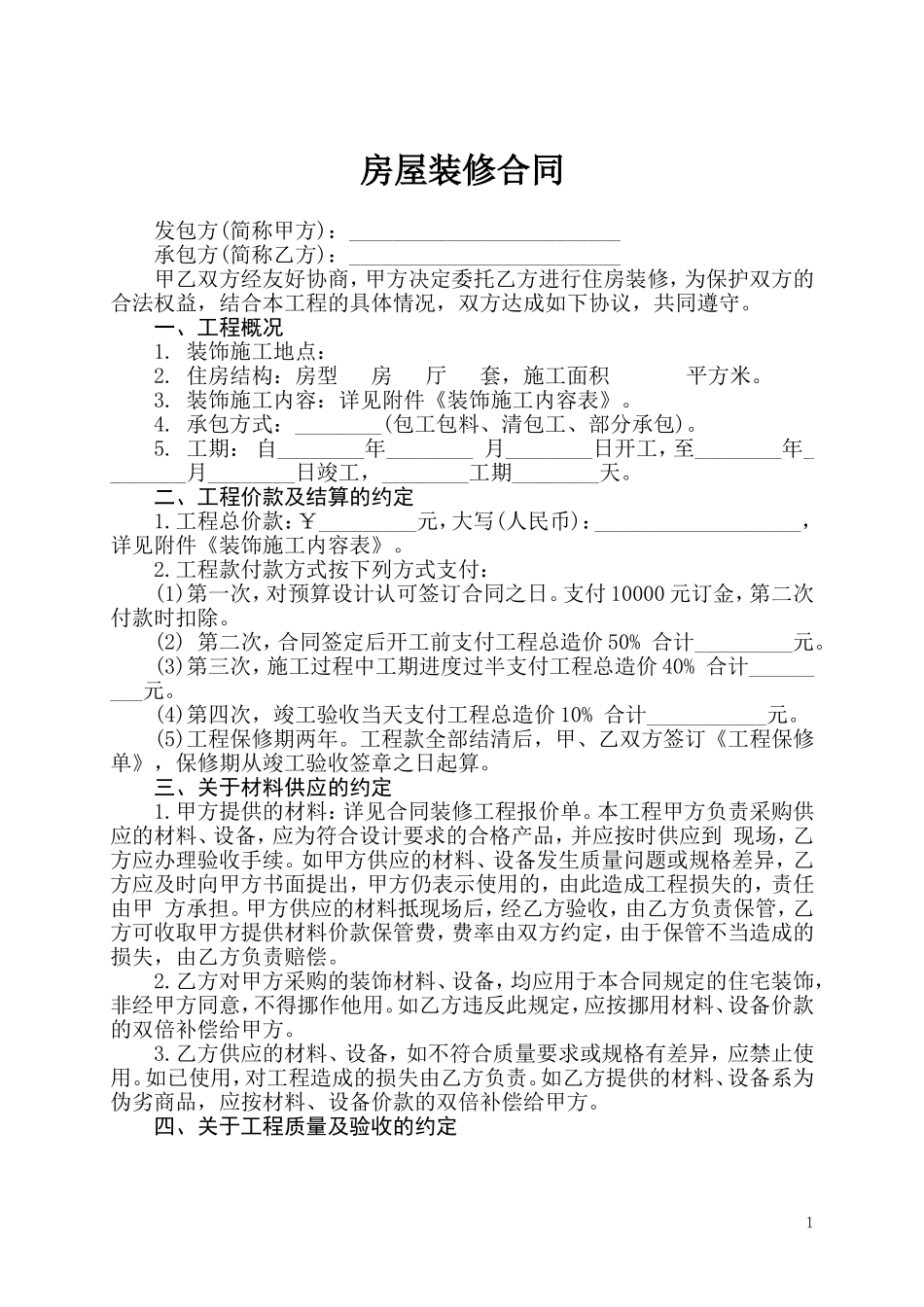
1房屋装修合同发包方(简称甲方):_________________________承包方(简称乙方):_________________________甲乙双方经友好协商,甲方决定委托乙方进行住房装修,为保护双方的合法权益,结合本工程的具体情况,双方达成如下协议,共同遵守。一、工程概况1.装饰施工地点:2.住房结构:房型房厅套,施工面积平方米。3.装饰施工内容:详见附件《装饰施工内容表》。4.承包方式:________(包工包料、清包工、部分承包)。5.工期:自________年________月________日开工,至________年________月________日竣工,________工期________天。二、工程价款及结算的约定1.工程总价款:¥_________元,大写(人民币):___________________,详见附件《装饰施工内容表》。2.工程款付款方式按下列方式支付:(1)第一次,对预算设计认可签订合同之日。支付10000元订金,第二次付款时扣除。(2)第二次,合同签定后开工前支付工程总造价50%合计_________元。(3)第三次,施工过程中工期进度过半支付工程总造价40%合计_________元。(4)第四次,竣工验收当天支付工程总造价10%合计___________元。(5)工程保修期两年。工程款全部结清后,甲、乙双方签订《工程保修单》,保修期从竣工验收签章之日起算。三、关于材料供应的约定1.甲方提供的材料:详见合同装修工程报价单。本工程甲方负责采购供应的材料、设备,应为符合设计要求的合格产品,并应按时供应到现场,乙方应办理验收手续。如甲方供应的材料、设备发生质量问题或规格差异,乙方应及时向甲方书面提出,甲方仍表示使用的,由此造成工程损失的,责任由甲方承担。甲方供应的材料抵现场后,经乙方验收,由乙方负责保管,乙方可收取甲方提供材料价款保管费,费率由双方约定,由于保管不当造成的损失,由乙方负责赔偿。2.乙方对甲方采购的装饰材料、设备,均应用于本合同规定的住宅装饰,非经甲方同意,不得挪作他用。如乙方违反此规定,应按挪用材料、设备价款的双倍补偿给甲方。3.乙方供应的材料、设备,如不符合质量要求或规格有差异,应禁止使用。如已使用,对工程造成的损失由乙方负责。如乙方提供的材料、设备系为伪劣商品,应按材料、设备价款的双倍补偿给甲方。四、关于工程质量及验收的约定21.本工程执行DBJ08–62–97《住宅建筑装饰工程技术规程》、DB31/T30–1999《住宅装饰装修验收标准》和市建设行政主管部门制定的其它地方标准、质量评定验收标准。2.本工程由________方设计施工方案。3.甲方提供的材料、设备质量不合格而影响工程质量,其返工费由甲方承担,工期顺延。由于乙方原因造成质量事故,其返工费用由乙方承担,工期不变。4.在施工过程中,甲方提出设计修改意见及增减工程项目时须提前与乙方联系,双方同意后,方能进行该项目的施工.由此影响竣工日期,甲、乙双方商定。5.工程验收甲、乙双方应及时办理隐蔽工程和中间工程的检查与验收手续,甲方不能按预约规定日期参加验收,由乙方组织人员进行验收,甲方应予承认。事后,若甲方要求复验,乙方应按要求办理复验。若复验合格,其复验及返工费用由甲方承担,工期也予顺延。6.工程竣工:乙方应提前三天通知甲方验收,甲方应自接到通知三日内组织验收。如甲方在规定时间内不能组织验收须及时通知乙方,另定验收日期。五、有关安全生产和防火的约定甲方提供的施工图纸或做法说明及施工场地应符合防火、防事故的要求,主要包括电气线路、煤气管道、自来水和其它管道畅通、合格。乙方在施工中应采取必要的安全防护和消防措施,保障作业人员及相邻居民的安全,防止相邻居民住房的管道堵塞、渗漏水、停电、物品毁坏等事故发生。如遇上述情况发生,属甲方责任,甲方负责和赔偿;属于乙方责任的,乙方负责修复和赔偿。六、其它事项1、甲方应在开工前,向乙方提供经物业管理部门认可的施工图纸,并向乙方进行现场交底。并向乙方提供施工需用的水、电等必备条件,并说明使用注意事项。做好施工中临时性使用公用部位操作以及产生邻里关系等的协调工作。2、乙方参加甲方组织的施工图纸或做法说明的现场交底。按要求组织施工,保质保量、按期完成施工任务,解决由乙方负责的各项事宜,对其行为乙方应予...

1、当您付费下载文档后,您只拥有了使用权限,并不意味着购买了版权,文档只能用于自身使用,不得用于其他商业用途(如 [转卖]进行直接盈利或[编辑后售卖]进行间接盈利)。
2、本站所有内容均由合作方或网友上传,本站不对文档的完整性、权威性及其观点立场正确性做任何保证或承诺!文档内容仅供研究参考,付费前请自行鉴别。
3、如文档内容存在违规,或者侵犯商业秘密、侵犯著作权等,请点击“违规举报”。

碎片内容

个人住宅装修合同

您可能关注的文档

确认删除?
VIP
微信客服
  • 扫码咨询
会员Q群
  • 会员专属群点击这里加入QQ群
客服邮箱
回到顶部