电脑桌面
添加小米粒文库到电脑桌面
安装后可以在桌面快捷访问

房屋租赁合同(超详细版)VIP免费

房屋租赁合同(超详细版)_第1页
1/9
房屋租赁合同(超详细版)_第2页
2/9
房屋租赁合同(超详细版)_第3页
3/9
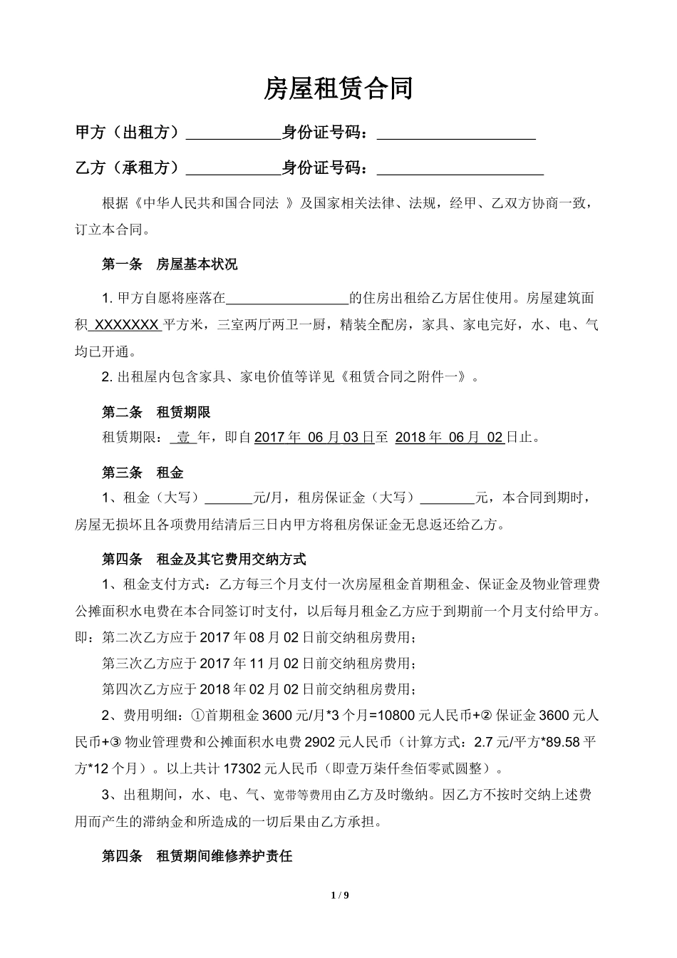
房屋租赁合同甲方(出租方)身份证号码:乙方(承租方)身份证号码:根据《中华人民共和国合同法》及国家相关法律、法规,经甲、乙双方协商一致,订立本合同。第一条房屋基本状况1.甲方自愿将座落在的住房出租给乙方居住使用。房屋建筑面积XXXXXXX平方米,三室两厅两卫一厨,精装全配房,家具、家电完好,水、电、气均已开通。2.出租屋内包含家具、家电价值等详见《租赁合同之附件一》。第二条租赁期限租赁期限:壹年,即自2017年06月03日至2018年06月02日止。第三条租金1、租金(大写)元/月,租房保证金(大写)元,本合同到期时,房屋无损坏且各项费用结清后三日内甲方将租房保证金无息返还给乙方。第四条租金及其它费用交纳方式1、租金支付方式:乙方每三个月支付一次房屋租金首期租金、保证金及物业管理费公摊面积水电费在本合同签订时支付,以后每月租金乙方应于到期前一个月支付给甲方。即:第二次乙方应于2017年08月02日前交纳租房费用;第三次乙方应于2017年11月02日前交纳租房费用;第四次乙方应于2018年02月02日前交纳租房费用;2、费用明细:①首期租金3600元/月*3个月=10800元人民币+②保证金3600元人民币+③物业管理费和公摊面积水电费2902元人民币(计算方式:2.7元/平方*89.58平方*12个月)。以上共计17302元人民币(即壹万柒仟叁佰零贰圆整)。3、出租期间,水、电、气、宽带等费用由乙方及时缴纳。因乙方不按时交纳上述费用而产生的滞纳金和所造成的一切后果由乙方承担。第四条租赁期间维修养护责任1/91、甲方对房屋及其设备应每隔半年认真检查、修缮一次,以保障乙方居住安全和正常使用,人为破坏除外。乙方在租赁期间导致租赁房屋的质量或房屋的内部设施损毁,则维修费由乙方负责。甲方维修房屋时,乙方应积极协助配合。2、甲方将房屋交给乙方后,乙方不得破坏已装修部分及房屋架构,要保持房屋墙面、窗户、玻璃、地面、所有设施及家电、家具的完好。因乙方管理使用不善造成房屋及其相连设备的损失和维修费用,由乙方承担责任并赔偿损失。如果由此造成了邻居的损失,乙方还必须承担责任并赔偿邻居的损失。3、租赁期间,防火安全、门前三包、综合治理及安全、保卫等工作,乙方应执行当地有关部门规定并承担全部责任和服从甲方监督检查。4、乙方不得随意损坏房屋设施,如需改变房屋的内部结构和装修或设置对房屋结构影响的设备,需先征得甲方书面同意,投资由乙方自理。退租时,除另有约定外,甲方有权要求乙方按原状恢复或向甲方交纳恢复工程所需费用。第五条提前终止合同1、承租期间如由于甲方发生房屋买卖行为,则租期到已完成缴费时限为止,视为双方租约到期,按照租期到期的条款执行,双方均不承担违约责任。2、承租期内如有特殊情况,乙方需要退房时,必须提前三十天通知甲方,并赔偿甲方一个月损失费。3、退房时乙方有责任确保室内清洁卫生,否则甲方有权从乙方保证金中扣除相应费用雇人清扫。第六条违约责任1、乙方逾期交付租金,除仍应及时如数补交外,还应按每超过一天伍拾圆向甲方支付滞纳金。2、乙方违反合同,擅自将承租房屋转给他人使用的,应支付违约金元;如因此造成承租房屋毁坏的,还应负责赔偿。3、房屋只限乙方使用(乙方限住三人,分别是:①xxx;②XXX;③xxx),乙方不得私自转租、群租、改变使用性质或供非法用途,否则甲方有权解除协议,并且乙方须无条件的支付甲方月租金的三倍费用作为补偿。第七条免责条件1.房屋如因不可抗拒的原因导致损毁或造成乙方损失的,甲乙双方互不承担责任。2/92.因市政建设需拆除或改造已租赁的房屋,使甲乙双方造成损失,互不承担责任。第八条租赁期间的其他约定事项乙方有下列情形之一的,甲方有权终止合同,收回房屋,由此造成的一切法律责任及损失由乙方承担:1.擅自将房屋转租、分租、转让、转借、联营、入股;2.利用承租房进行非法活动的,损害公共利益的;3.乙方必须按照约定向甲方交纳租金。如无故拖欠租金,超过以上日期5日,甲方可以终止合同,收回房屋、赔偿违约金并且保证金不退;4.存放易燃易爆等危险品或有毒有害物品;5.出租期间,因乙方使用不当造成房屋漏水等导致与其他住户发生纠纷。6.甲...

1、当您付费下载文档后,您只拥有了使用权限,并不意味着购买了版权,文档只能用于自身使用,不得用于其他商业用途(如 [转卖]进行直接盈利或[编辑后售卖]进行间接盈利)。
2、本站所有内容均由合作方或网友上传,本站不对文档的完整性、权威性及其观点立场正确性做任何保证或承诺!文档内容仅供研究参考,付费前请自行鉴别。
3、如文档内容存在违规,或者侵犯商业秘密、侵犯著作权等,请点击“违规举报”。

碎片内容

房屋租赁合同(超详细版)

您可能关注的文档

确认删除?
VIP
微信客服
  • 扫码咨询
会员Q群
  • 会员专属群点击这里加入QQ群
客服邮箱
回到顶部