电脑桌面
添加小米粒文库到电脑桌面
安装后可以在桌面快捷访问

保健品行业SWOT分析VIP免费

保健品行业SWOT分析_第1页
1/9
保健品行业SWOT分析_第2页
2/9
保健品行业SWOT分析_第3页
3/9
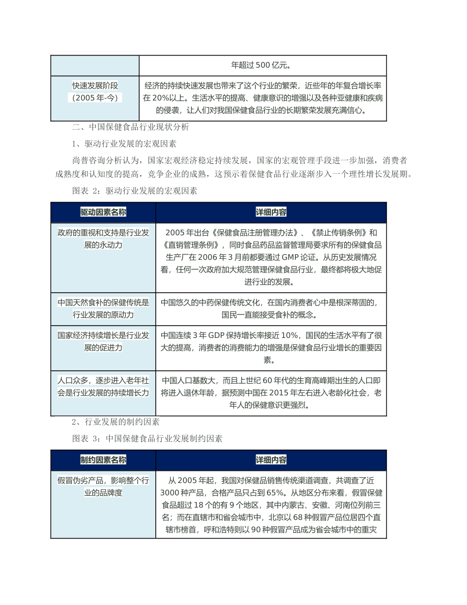
保健食品是指声称具有特定保健功能或者以补充维生素、矿物质为目的的食品,即适宜于特定人群食用,具有调节机体功能,不以治疗疾病为目的,并且对人体不产生任何急性、亚急性或者慢性危害的食品。近年来世界各国保健食品发展的增长速度都很快,保健(功能)食品在欧美各国被称为“健康食品”,在日本被称为“功能食品”。作为食品的一个种类,保健食品具有一般食品的共性,既可以是普通食品的形态,也可以使用片剂、胶囊等特殊剂型。但保健食品的标签说明书可以标示保健功能,而普通食品的标签不得标示保健功能。一、中国保健食品行业发展历程简析保健食品从其发展的历史规模及生命曲线,大致可分为六个阶段:图表1:中国保健食品行业发展阶段时间节点详细内容起步阶段(20世纪80年代初—80年代末)保健食品主要是以滋补品类为主,而且大部分是以酒为载体的药酒,宣称有辅助治疗作用,没有保健药品和保健食品之分。无论是企业的自身技术、管理水平、市场营销还是消费者对保健食品的认识,都处在一个较低的水平。启动成长阶段(20世纪80年代末—90年代中期)国内经济的快速发展,“花钱买健康”成为时尚,保健品市场上开始出现口服液和胶囊剂型的保健食品和添加中药的化妆品。一大批民营企业如三株口服液、太阳神、沈阳飞龙、巨人迅速崛起。竞争发展阶段(20世纪90年代中期—21世纪初)保健食品行业进入竞争和繁荣阶段,从广告大战到直销的高速发展,保健食品行业发展出现反复阶段,在1994年出现低谷,1998年保健食品开始走出低谷,到2000年年产值超过500亿元,企业数量和年产值都达到了历史最高点。2001年太太药业和交大昂立在证券交易所上市,保健食品行业进入顶峰时期。“信任危机”阶段(2001年-2003年)保健食品行业连续发生负面事件,企业盲目夸大宣传,媒体连续的负面报道迅速造成了“恶果”,“三株”从年销售额80亿元到跨台,消费者对保健食品信任度不断降低,从2001年开始,这个行业再次陷入“信任危机”,市场总额不断缩水,保健食品消费一路走低,2002年产值减少到175亿。“盘整复兴”阶段(2003年-2005年)2003年的SARS让消费者重新建立对保健食品的信心,需求有了极大增长。中国加入“WTO”,来自国际市场要求中国政府开放直销市场的呼声,引起政府和社会的重点关注,行业内出现重新洗牌,在这一阶段,国外保健食品巨头纷纷以高姿态进入直销,行业进入高速发展期,2003年行业产值为300亿元,2004年增长到400亿元,2005年超过500亿元。快速发展阶段(2005年-今)经济的持续快速发展也带来了这个行业的繁荣,近些年的年复合增长率在20%以上。生活水平的提高、健康意识的增强以及各种亚健康和疾病的侵袭,让人们对我国保健食品行业的长期繁荣发展充满信心。二、中国保健食品行业现状分析1、驱动行业发展的宏观因素尚普咨询分析认为,国家宏观经济稳定持续发展,国家的宏观管理手段进一步加强,消费者成熟度和认知度的提高,竞争企业的成熟,这预示着保健食品行业逐渐步入一个理性增长发展期。图表2:驱动行业发展的宏观因素驱动因素名称详细内容政府的重视和支持是行业发展的永动力2005年出台《保健食品注册管理办法》、《禁止传销条例》和《直销管理条例》,同时食品药品监督管理局要求所有的保健食品生产厂在2006年3月前都要通过GMP论证。从历史发展情况看,任何一次政府加大规范管理保健食品行业,最终都将极大地促进行业的发展。中国天然食补的保健传统是行业发展的原动力中国悠久的中药保健传统文化,在国内消费者心中是根深蒂固的,国民一直能接受食补的概念。国家经济持续增长是行业发展的促进力中国连续3年GDP保持增长率接近10%,国民的生活水平有了很大的提高,消费者的消费能力的增强是保健食品行业增长的重要因素。人口众多,逐步进入老年社会是行业发展的持续增长力中国人口基数大,而且上世纪60年代的生育高峰期出生的人口即将进入退休年龄,据预测中国在2015年左右进入老龄化社会,老年人的保健意识更强烈。2、行业发展的制约因素图表3:中国保健食品行业发展制约因素制约因素名称详细内容假冒伪劣产品,影响整个行业的品牌度从2005年起,我国对保健品销售传...

1、当您付费下载文档后,您只拥有了使用权限,并不意味着购买了版权,文档只能用于自身使用,不得用于其他商业用途(如 [转卖]进行直接盈利或[编辑后售卖]进行间接盈利)。
2、本站所有内容均由合作方或网友上传,本站不对文档的完整性、权威性及其观点立场正确性做任何保证或承诺!文档内容仅供研究参考,付费前请自行鉴别。
3、如文档内容存在违规,或者侵犯商业秘密、侵犯著作权等,请点击“违规举报”。

碎片内容

保健品行业SWOT分析

文章天下+ 关注
实名认证
内容提供者

各种文档应有尽有

确认删除?
VIP
微信客服
  • 扫码咨询
会员Q群
  • 会员专属群点击这里加入QQ群
客服邮箱
回到顶部