电脑桌面
添加小米粒文库到电脑桌面
安装后可以在桌面快捷访问

需求规格说明书 (1)VIP免费

需求规格说明书 (1)_第1页
1/23
需求规格说明书 (1)_第2页
2/23
需求规格说明书 (1)_第3页
3/23
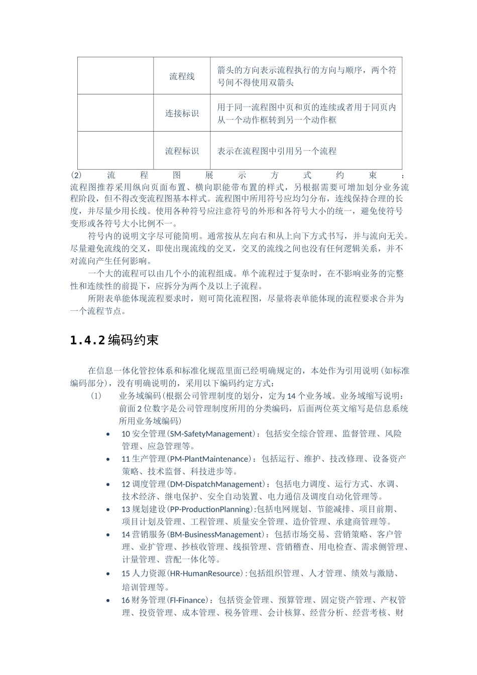
需求规格说明书第一章综述若采用分册编制方式组织,则本章与第二章、第三章单独成册,其它分册可略去本章、第二章和第三章内容。1.1编制目的用简洁的语言描述编写这个文档的目的。1.2适用范围本文档适用的范围。1.3参考依据列举编写软件需求规格说明时所参考的资料或其它资源。这可能包括且不限于:用户界面风格指导、合同、标准、系统需求规格说明、使用实例文档,或相关产品的软件需求规格说明。对于非易获得性或项目所专属的参考资料,应当以附件形式提供。1.4编制约束1.4.1图元约束1)流程图图元约束:图形符号名??称定???义开始框标准流程的开始,每一流程图只有一个起点结束框流程的中断和结束处理框表示对事件或结果的处理过程决策或判断用来根据给定的条件是否满足决定执行两条路径中的某一路径图形符号名??称定???义流程线箭头的方向表示流程执行的方向与顺序,两个符号间不得使用双箭头连接标识用于同一流程图中页和页的连续或者用于同页内从一个动作框转到另一个动作框流程标识表示在流程图中引用另一个流程(2)流程图展示方式约束:流程图推荐采用纵向页面布置、横向职能带布置的样式,另根据需要可增加划分业务流程阶段,但不得改变流程图基本样式。流程图中所用符号应均匀分布,连线保持合理的长度,并尽量少用长线。使用各种符号应注意符号的外形和各符号大小的统一,避免使符号变形或各符号大小比例不一。符号内的说明文字尽可能简明。通常按从左向右和从上向下方式书写,并与流向无关。尽量避免流线的交叉,即使出现流线的交叉,交叉的流线之间也没有任何逻辑关系,并不对流向产生任何影响。一个大的流程可以由几个小的流程组成。单个流程过于复杂时,在不影响业务的完整性和连续性的前提下,应拆分为两个及以上子流程。所附表单能体现流程要求时,则可简化流程图,尽量将表单能体现的流程要求合并为一个流程节点。1.4.2编码约束在信息一体化管控体系和标准化规范里面已经明确规定的,本处作为引用说明(如标准编码部分),没有明确说明的,采用以下编码约定方式:(1)业务域编码(根据公司管理制度的划分,定为14个业务域。业务域缩写说明:前面2位数字是公司管理制度所用的分类编码,后面两位英文缩写是信息系统所用业务域编码)•10安全管理(SM-SafetyManagement):包括安全综合管理、监督管理、风险管理、应急管理等。•11生产管理(PM-PlantMaintenance):包括运行、维护、技改修理、设备资产策略、技术监督、科技进步等。•12调度管理(DM-DispatchManagement):包括电力调度、运行方式、水调、技术经济、继电保护、安全自动装置、电力通信及调度自动化管理等。•13规划建设(PP-ProductionPlanning):包括电网规划、节能减排、项目前期、项目计划及管理、工程管理、质量安全管理、造价管理、承建商管理等。•14营销服务(BM-BusinessManagement):包括市场交易、营销策略、客户管理、业扩管理、抄核收管理、线损管理、营销稽查、用电检查、需求侧管理、计量管理、营配一体化等。•15人力资源(HR-HumanResource):包括组织管理、人才管理、绩效与激励、培训管理等。•16财务管理(Fl-Finance):包括资金管理、预算管理、固定资产管理、产权管理、投资管理、成本管理、税务管理、会计核算、经营分析、经营考核、财务风险管理等。•17物资管理(MM-MaterialManagement):包括物资管理策略、需求管理、采购管理、仓储物流、供应商管理、品控管理等。•18信息管理(IM-InformationManagement):包括信息管理、运维管理、信息安全、信息应用等。•19监审内控(EC-EnterpriseControl):包括法律与合同管理、纪检监察、内控审计等。•20党群工作(CC-CorporateCulture):包括党的建设、企业文化、青年工作、思想教育、工会管理等。•21行政办公(OA-OfficeAssistant):包括综合行政、新闻管理、后勤保障等。•22基础管理(BA-Basis):战略管理、政策研究、体制改革、指标管理、制度建设、创新管理等基础性管理制度。•23其他(OT-Other),不能划归以上分类的公司其他业务。(2)业务类编码•业务域编码+二位数字序号。例:营销业扩可编码:BM01(3)流程编码(Flow)•F-业务类编码-四位数字...

1、当您付费下载文档后,您只拥有了使用权限,并不意味着购买了版权,文档只能用于自身使用,不得用于其他商业用途(如 [转卖]进行直接盈利或[编辑后售卖]进行间接盈利)。
2、本站所有内容均由合作方或网友上传,本站不对文档的完整性、权威性及其观点立场正确性做任何保证或承诺!文档内容仅供研究参考,付费前请自行鉴别。
3、如文档内容存在违规,或者侵犯商业秘密、侵犯著作权等,请点击“违规举报”。

碎片内容

需求规格说明书 (1)

您可能关注的文档

确认删除?
VIP
微信客服
  • 扫码咨询
会员Q群
  • 会员专属群点击这里加入QQ群
客服邮箱
回到顶部