电脑桌面
添加小米粒文库到电脑桌面
安装后可以在桌面快捷访问

与建设单位及其他相关单位的协调配合措施VIP免费

与建设单位及其他相关单位的协调配合措施_第1页
1/15
与建设单位及其他相关单位的协调配合措施_第2页
2/15
与建设单位及其他相关单位的协调配合措施_第3页
3/15
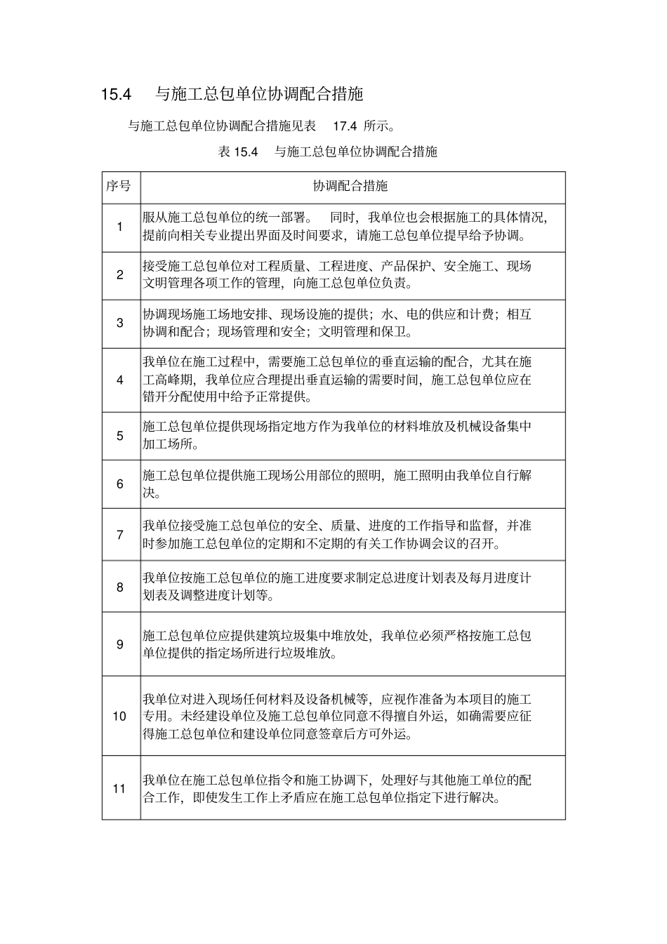
第十五章与建设单位及其他相关单位的协调配合措施本项目体量大,工期紧、参建单位多,施工作业交叉频繁,合理的组织施工,做好与建设单位、监理单位、设计单位、施工总包单位及其他施工单位的协调配合存在必然性。根据以往的工程管理以及本项目实际情况,由建设单位作为统一协调指挥,施工总包单位牵头,我单位与其他施工单位协调配合将有更大优势,能尽量减少各单位责任不清、互相扯皮等不良现象。为此我单位将做好以下几个方面的协调配合工作。15.1与建设单位协调配合措施与建设单位协调配合措施见表17.1所示。表15.1与建设单位协调配合措施序号协调配合措施1明确建设单位与我单位的工作关系,工作程序,协调有关进场事宜,必要时签订有关文件。2建设单位要求与我单位要求不一致,但建设单位要求不低于或高于国家规范要求时,而我单位又能实现时,服从建设单位要求。3建设单位要求与我单位要求不一致,但建设单位要求可改善使用功能性时,服从建设单位要求4超出合同范围但我单位能够做到时,服从建设单位要求。5定期例会制:定期召开与建设单位的碰头会,讨论解决施工过程中出现的各种矛盾及问题,理顺每一阶段的关系6预先汇报制:每周约定时间将下周的施工进度计划及主要施工方案和施工安排都事先以书面形式向建设单位汇报,便于建设单位监督。7合理化建议制:从施工角度及以往的施工经验来为建设单位当一个好的参谋,及时为建设单位提供各种提高质量,改善功能及降低成本的合理化建议。15.2与监理单位协调配合措施与监理单位协调配合措施见表15.2所示。表17.2与监理单位协调配合措施序号协调配合措施1严格按照监理工程师批准的施工规划和施工方案进行施工,并随时提交监理工程师认为必要的关于施工规划和施工方案的任何说明或文件。2所有进入现场使用的成品、半成品、材料均主动向监理工程师提交产品合格证或质保书,应按规定使用前需进行现场化学试验检测的材料,主动递交检测结果报告。3按部位或分项、工序检验的质量,严格执行“上道工序不合格、下道工序不施工”的准则,使监理工程师顺利开展工作,在现场质量管理工作中,维护好监理工程师的权威性。4积极参加监理工程师主持召开的每周一次生产例会或随时召集的其他会议。5按监理工程师同意的格式和详细程度,向监理工程师及时提交完整的进度计划,以获得监理工程师的批准。6在任何时候如果监理工程师认为工程或其任何区段的施工进度不符合批准的进度计划或不符合竣工期限的要求,则保证在监理工程师的同意下,立即采取任何必要的措施加快工程进度,以使其符合竣工期限的要求。15.3与设计单位协调配合措施与设计单位协调配合措施见表15.3所示。表15.3与设计单位协调配合措施序号协调配合措施1与设计单位联系,进一步了解设计意图及工程要求,请设计单位进行设计交底,严格按设计图纸进行施工。2我单位将安排经验比较丰富的设计人员进驻现场,协助设计单位完善施工图设计。做好设计的深化和细化工作。3主动邀请设计单位参加设备材料等选材和定货。4定期向设计单位介绍施工情况及采用的施工工艺。5在每个分部分项工程施工前提交与设计有关的施工方案或作业指导书,并听取设计单位的意见。6对施工中出现的情况,除按建设单位、监理的要求及时处理,还应积极修改可能出现的设计错误,邀请设计单位及时参加部位验收、中途质量验收、竣工验收等,确保设计效果。15.4与施工总包单位协调配合措施与施工总包单位协调配合措施见表17.4所示。表15.4与施工总包单位协调配合措施序号协调配合措施1服从施工总包单位的统一部署。同时,我单位也会根据施工的具体情况,提前向相关专业提出界面及时间要求,请施工总包单位提早给予协调。2接受施工总包单位对工程质量、工程进度、产品保护、安全施工、现场文明管理各项工作的管理,向施工总包单位负责。3协调现场施工场地安排、现场设施的提供;水、电的供应和计费;相互协调和配合;现场管理和安全;文明管理和保卫。4我单位在施工过程中,需要施工总包单位的垂直运输的配合,尤其在施工高峰期,我单位应合理提出垂直运输的需要时间,施工总包单位应在错开分配使用中给予正常提供。5施工总包...

1、当您付费下载文档后,您只拥有了使用权限,并不意味着购买了版权,文档只能用于自身使用,不得用于其他商业用途(如 [转卖]进行直接盈利或[编辑后售卖]进行间接盈利)。
2、本站所有内容均由合作方或网友上传,本站不对文档的完整性、权威性及其观点立场正确性做任何保证或承诺!文档内容仅供研究参考,付费前请自行鉴别。
3、如文档内容存在违规,或者侵犯商业秘密、侵犯著作权等,请点击“违规举报”。

碎片内容

与建设单位及其他相关单位的协调配合措施

您可能关注的文档

确认删除?
VIP
微信客服
  • 扫码咨询
会员Q群
  • 会员专属群点击这里加入QQ群
客服邮箱
回到顶部