电脑桌面
添加小米粒文库到电脑桌面
安装后可以在桌面快捷访问

两学一做学习教育学习测试100题及答案分析VIP免费

两学一做学习教育学习测试100题及答案分析_第1页
1/12
两学一做学习教育学习测试100题及答案分析_第2页
2/12
两学一做学习教育学习测试100题及答案分析_第3页
3/12
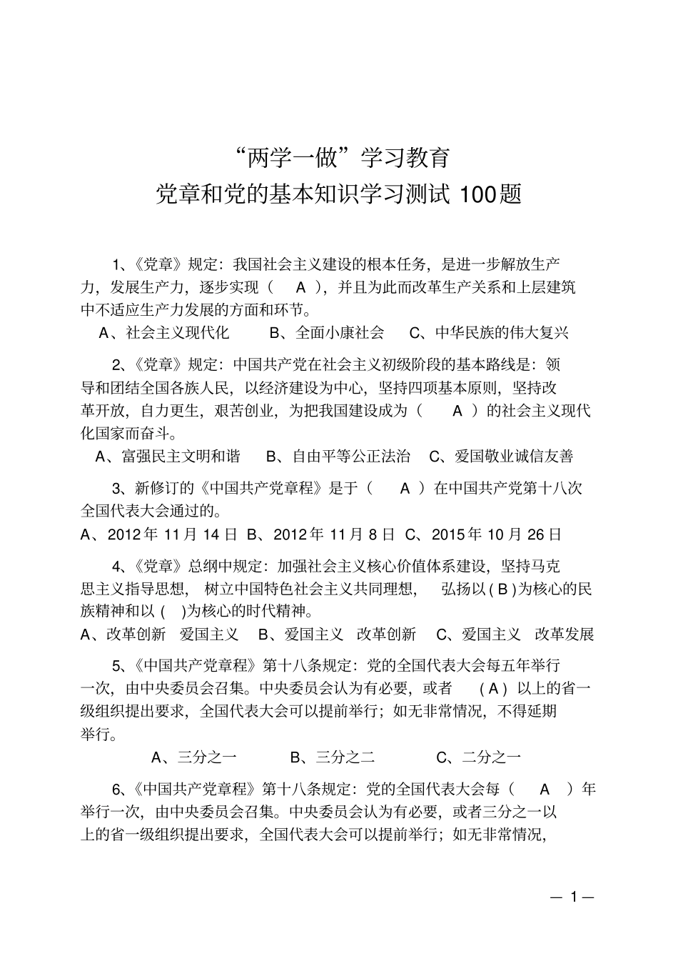
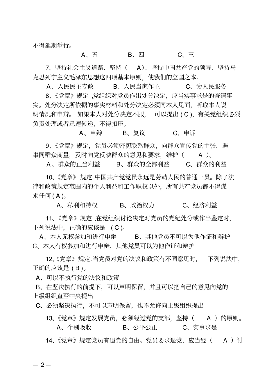
—1—“两学一做”学习教育党章和党的基本知识学习测试100题1、《党章》规定:我国社会主义建设的根本任务,是进一步解放生产力,发展生产力,逐步实现(A),并且为此而改革生产关系和上层建筑中不适应生产力发展的方面和环节。A、社会主义现代化B、全面小康社会C、中华民族的伟大复兴2、《党章》规定:中国共产党在社会主义初级阶段的基本路线是:领导和团结全国各族人民,以经济建设为中心,坚持四项基本原则,坚持改革开放,自力更生,艰苦创业,为把我国建设成为(A)的社会主义现代化国家而奋斗。A、富强民主文明和谐B、自由平等公正法治C、爱国敬业诚信友善3、新修订的《中国共产党章程》是于(A)在中国共产党第十八次全国代表大会通过的。A、2012年11月14日B、2012年11月8日C、2015年10月26日4、《党章》总纲中规定:加强社会主义核心价值体系建设,坚持马克思主义指导思想,树立中国特色社会主义共同理想,弘扬以(B)为核心的民族精神和以()为核心的时代精神。A、改革创新爱国主义B、爱国主义改革创新C、爱国主义改革发展5、《中国共产党章程》第十八条规定:党的全国代表大会每五年举行一次,由中央委员会召集。中央委员会认为有必要,或者(A)以上的省一级组织提出要求,全国代表大会可以提前举行;如无非常情况,不得延期举行。A、三分之一B、三分之二C、二分之一6、《中国共产党章程》第十八条规定:党的全国代表大会每(A)年举行一次,由中央委员会召集。中央委员会认为有必要,或者三分之一以上的省一级组织提出要求,全国代表大会可以提前举行;如无非常情况,—2—不得延期举行。A、五B、四C、三7、坚持社会主义道路、坚持(A)、坚持中国共产党的领导、坚持马克思列宁主义毛泽东思想这四项基本原则,使我们的立国之本。A、人民民主专政B、人民当家作主C、为人民服务8、《党章》规定,党组织对党员作出处分决定,应当实事求是的查清事实。处分决定所依据的事实材料和处分决定必须同本人见面,听取本人说明情况和申辩。如果本人对处分决定不服,可以提出(C),有关党组织必须负责处理或者迅速转递,不得扣压。A、申辩B、复议C、申诉9、《党章》规定,党员必须密切联系群众,向群众宣传党的主张,遇事同群众商量,及时向党反映群众的意见和要求,维护(A)。A、群众的正当利益B、群众的全部利益C、群众的利益10、《党章》规定,中国共产党党员永远是劳动人民的普通一员。除了法律和政策规定范围内的个人利益和工作职权以外,所有共产党员都不得谋求任何(A)。A、私利和特权B、政治权力C、经济利益11、《党章》规定,在党组织讨论决定对党员的党纪处分或作出鉴定时,下列说法中,正确的应该是(C)。A、本人无权参加和进行申辩B、其他党员不可以为他作证和辩护C、本人有权参加和进行申辩,其他党员可以为他作证和辩护12、《党章》规定,当党员对党的决议和政策有不同意见时,下列说法中,正确的应该是(B)。A、可以不执行党的决议和政策B、在坚决执行的前提下,可以声明保留,并且可以把自己的意见向党的上级组织直至中央提出C、必须坚决执行,不可以声明保留,也不允许向上级组织提出13、《党章》规定发展党员,必须经过党的支部,坚持(A)的原则。A、个别吸收B、公平公正C、实事求是14、《党章》规定党员有退党的自由。党员要求退党,应当经(A)讨—3—论后宣布除名,并报上级党组织备案。A、支部大会B、党委会C、委员会15、《党章》规定党的最高理想和最终目标是(A)。A、实现共产主义B、全面实现小康社会C、人民幸福安康16、《党章》规定,党组织对违犯党的纪律的党员,应当本着(C)的精神,按照错误性质和情节轻重,给以批评教育直至纪律处分。A、从严治党B、批评与自我批评C、惩前毖后,治病救人17、《党章》中关于留党察看党员的权利,表述正确的是(A)。A、党员在留党察看期间没有表决权、选举权和被选举权B、党员在留党察看期间没有表决权,但有选举权和被选举权C、党员在留党察看期间有表决权,但没有选举权和被选举权18、《党章》规定,党员经过留党察看,确已改正错误的,应当恢复其党员的权利;坚持错误不改的,应当(C)。A、严重警告B、撤销党内职务C、开除党籍19、...

1、当您付费下载文档后,您只拥有了使用权限,并不意味着购买了版权,文档只能用于自身使用,不得用于其他商业用途(如 [转卖]进行直接盈利或[编辑后售卖]进行间接盈利)。
2、本站所有内容均由合作方或网友上传,本站不对文档的完整性、权威性及其观点立场正确性做任何保证或承诺!文档内容仅供研究参考,付费前请自行鉴别。
3、如文档内容存在违规,或者侵犯商业秘密、侵犯著作权等,请点击“违规举报”。

碎片内容

两学一做学习教育学习测试100题及答案分析

您可能关注的文档

确认删除?
VIP
微信客服
  • 扫码咨询
会员Q群
  • 会员专属群点击这里加入QQ群
客服邮箱
回到顶部