电脑桌面
添加小米粒文库到电脑桌面
安装后可以在桌面快捷访问

中南大学二级团组织工作考核细则2016度VIP免费

中南大学二级团组织工作考核细则2016度_第1页
1/7
中南大学二级团组织工作考核细则2016度_第2页
2/7
中南大学二级团组织工作考核细则2016度_第3页
3/7
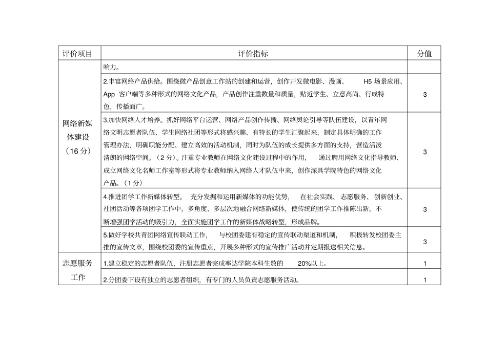
中南大学二级团组织工作考核细则(2016-2017学年度)评价项目评价指标分值人文素质教育(17分)1.组织管理规范有序。人文素质教育活动经费纳入学院学生工作经费预算,经费投入充分保证人文素质教育工作需要(0.5分)。设有专门的组织,有专门的人员负责人文素质教育活动开展(0.5分)。全年人文素质教育工作有谋划,及时向学校提交各项活动材料,做好工作总结,每年组织二级团组织文化素质教育总结、表彰活动(1分)。22.开展人文教育活动。以人文类讲座、展览等为抓手,结合自身特色,每年主办或承办不少于3次人文素质教育活动(体育类竞赛活动、迎新、毕业生晚会除外),要求影响大、效果好、参与面超过学生人数30%,活动有策划、有总结、有宣传,并能及时准确报送活动信息、图片、总结等材料(2分)。配合完成和积极协助学校组织开展“文化中南”系列校级人文素质教育活动,承办、协办校团委、文化素质教育中心文化活动每次记1分(2分)。43.创立学院特色文化。强化校园文化机制,从品牌建设、公共文化活动室、德育示范基地、学生特色团队、学生社团五个方面推动学院人文素质教育“五个一”平台建设。立足学院自身实际,结合专业优势,整合资源,培育特色,持续开展文化育人精品活动3年以上,并形成人文素质教育“一院一品”活动品牌,具有广泛影响力和知名度,形成和提交可推广的经验总结材料;或实际开展活动1年以上,拟建立人文素质教育活动品牌,制定并提交可持续发展3年以上的人文素质教育活动文字规划(1.5分)。加强公共文化活动室、德育示范基地等平台阵地建设,做好“一院一室”、“一院一5评价项目评价指标分值人文素质教育(17分)地”,引导学生兴趣形成与良好发展,提高学生对文化艺术的分享感知和实践体验,切实提高学生审美意识和艺术素养(1.5分)。扎实兴趣、特长人才培养,以学生“一院一队”特色文化团队等为形式,挖掘各兴趣爱好领域的校园达人(1分)。指导学生社团开展活动,成效显著,活动形成“一院一社”特色品牌,积极创建为学生提供交流思想和分享创意生活、雅致艺术的文化活动平台(1分)。4.推动塑造学生典型。推动一天参与一小时体育锻炼、一周参与一小时公益服务、一月阅读一本经典作品、一年欣赏一场高雅艺术、大学期间培养一个兴趣爱好的“文化素质教育个人五个一工程”活动覆盖,促进学生典型塑造,充分发挥示范带动作用(1分)。扶持学生以青春、校园为主题,通过多种形式创排具有校园特色及能展现青春风貌的高质量学生原创舞蹈、歌曲、诗词等文学艺术作品(1分)。25.建设文化宣传阵地。充分利用现有的文化宣传阵地,通过团属新媒体平台进行文化艺术科普宣传,形成文化艺术专门版块或栏目,视野开阔,亲和力强(1.5分)。推动学院文化素质教育活动信息上报,校级“青春同麓”文化驿站活动预告信息报送及时准确(0.5分)。切实践行“文化中南”系列活动转发宣传机制(1分)。36.配合活动场地管理,做好文明引导。使用学生活动场地严格遵守场地管理规定,积极做好学生文明出入文化类活动场地宣传。11.加强网络阵地建设。在微信、腾讯QQ空间和微博等新媒体平台上建立健全二级团组织官方公众号和官方微博账号,有固定的运营团队、规范的管理机制、健全的播发机制,在校内外具有一定的影4评价项目评价指标分值网络新媒体建设(16分)响力。2.丰富网络产品供给。围绕微产品创意工作站的创建和运营,创作开发微电影、漫画、H5场景应用、App客户端等多种形式的网络文化产品,产品创作注重数量和质量,贴近学生、立意高尚、行成特色,传播面广。33.加快网络人才培养。抓好网络平台运营、网络产品创作传播、网络舆论引导等队伍建设,以青年网络文明志愿者队伍、学生网络社团等形式将感兴趣、有特长的学生汇聚起来,制定具体明确的工作管理办法,明确职能分配、建立高效的活动机制,同时为队伍的成长提供多方面的支持,营造活泼清朗的网络空间。(2分)。注重专业教师在网络文化建设过程中的作用,通过聘用网络文化指导教师、成立网络文化名师工作室等形式将专业教师纳入网络人才队伍中来,创作深具学院特色的网络文化产品。(1分)34.推进团学工作新媒...

1、当您付费下载文档后,您只拥有了使用权限,并不意味着购买了版权,文档只能用于自身使用,不得用于其他商业用途(如 [转卖]进行直接盈利或[编辑后售卖]进行间接盈利)。
2、本站所有内容均由合作方或网友上传,本站不对文档的完整性、权威性及其观点立场正确性做任何保证或承诺!文档内容仅供研究参考,付费前请自行鉴别。
3、如文档内容存在违规,或者侵犯商业秘密、侵犯著作权等,请点击“违规举报”。

碎片内容

中南大学二级团组织工作考核细则2016度

您可能关注的文档

确认删除?
VIP
微信客服
  • 扫码咨询
会员Q群
  • 会员专属群点击这里加入QQ群
客服邮箱
回到顶部