电脑桌面
添加小米粒文库到电脑桌面
安装后可以在桌面快捷访问

全国建筑设计劳动(工日)定额(2015年修编版)VIP免费

全国建筑设计劳动(工日)定额(2015年修编版)_第1页
1/30
全国建筑设计劳动(工日)定额(2015年修编版)_第2页
2/30
全国建筑设计劳动(工日)定额(2015年修编版)_第3页
3/30
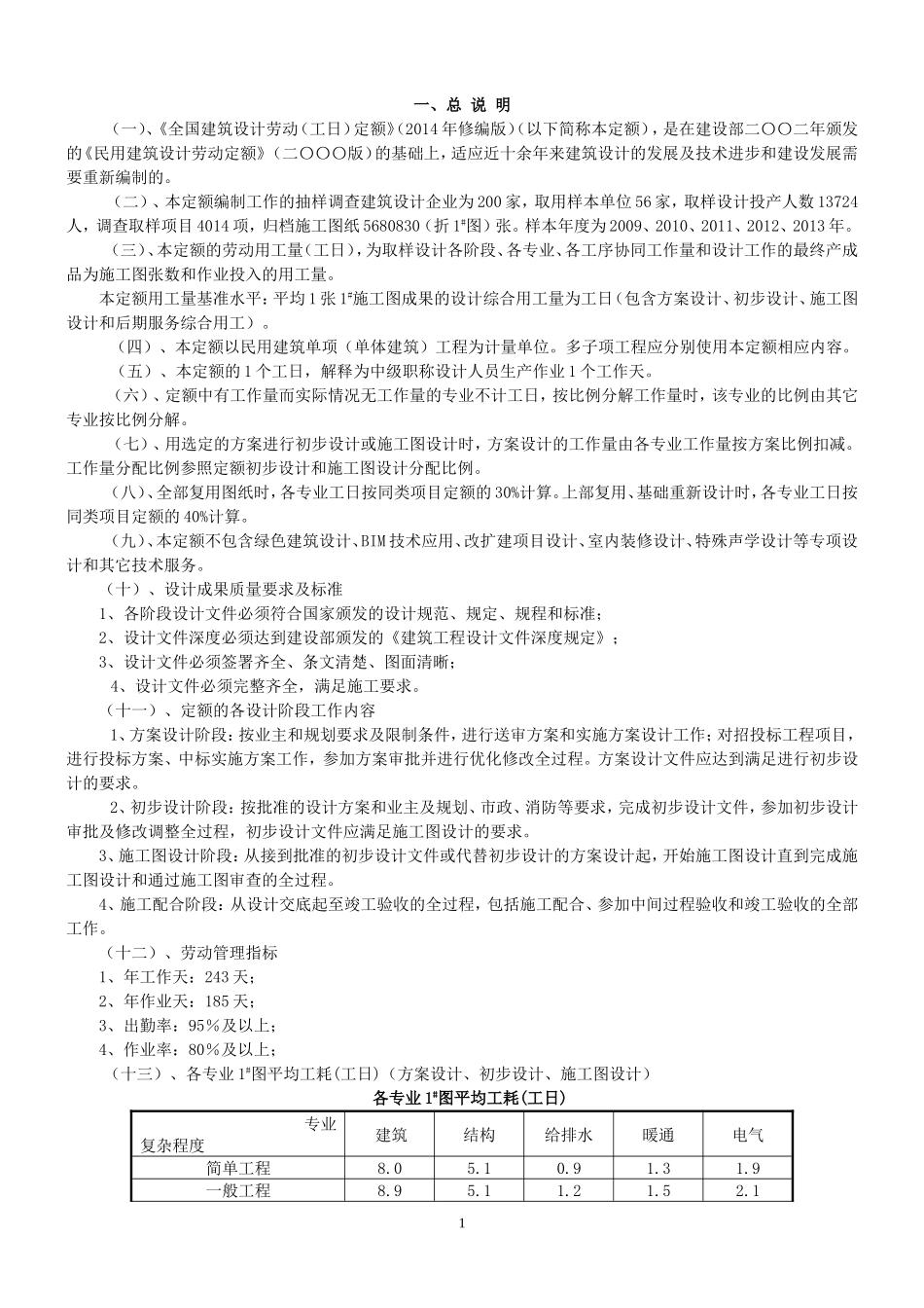
全国建筑设计劳动(工日)定额(2015年修编版)目录一、总说明.........................................................1二、工程项目复杂程度分类...........................................4三、设计工作量分配参考比例.........................................5四、全国建筑设计劳动(工日)定额...................................191.办公、商业建筑01-1办公建筑...............................................2001-2商业建筑...............................................2001-3城市综合体.............................................2001-4旅游、游乐配套建筑.....................................2101-5酒店建筑(五星级及以上)...............................2101-6酒店建筑(五星级以下).................................212.交通建筑02-1综合交通枢纽...........................................2202-2航空港.................................................2202-3码头客运站.............................................2202-4火车站(含高铁站、动车站).............................2302-5长途汽车站.............................................233.医疗建筑03-1门诊楼.................................................2303-2病房楼.................................................2403-3医技楼.................................................2403-4疗养及养老院(200床以上).............................2403-5其他医疗建筑...........................................254.教育建筑04-1大专院校教学楼(含高职)...............................2504-2中学教学楼.............................................2504-3小学教学楼.............................................2604-4幼儿园教学楼...........................................265.文娱、博览建筑05-1剧院...................................................2605-2电影院.................................................2705-3图书馆.................................................2705-4博物馆.................................................2705-5美术馆.................................................2805-6档案馆.................................................2805-7群众艺术馆.............................................2805-8会展中心...............................................296.体育建筑06-1体育场.................................................2906-2体育馆(含游泳馆、网球馆、训练馆等)...................297.居住建筑07-1别墅类.................................................3007-2多层住宅(7层以下)...................................3007-3高层住宅(7层-18层)..................................3007-4高层住宅(19层-100米)................................3107-5超高层住宅(100米以上)...............................3107-6酒店式公寓.............................................318.车库建筑08-1车库(独立式)...........................................329.其它建筑09-1监狱...................................................3209-2殡仪馆.................................................32一、总说明(一)、《全国建筑设计劳动(工日)定额》(2014年修编版)(以下简称本定额),是在建设部二〇〇二年颁发的《民用建筑设计劳动定额》(二〇〇〇版)的基础上,适应近十余年来建筑设计的发展及技术进步和建设发展需要重新编制的。(二)、本定额编制工作的抽样调查建筑设计企业为200家,取用样本单位56家,取样设计投产人数13724人,调查取样项目4014项,归档施工图纸5680830(折1#图)张。样本年度为2009、2010、2011、2012、2013年。(三)、本定额的劳动用工量(工日),为取样设计各阶段、各专业、各工序协同工作量和设计工作的最终产成品为施工图张数和作业...

1、当您付费下载文档后,您只拥有了使用权限,并不意味着购买了版权,文档只能用于自身使用,不得用于其他商业用途(如 [转卖]进行直接盈利或[编辑后售卖]进行间接盈利)。
2、本站所有内容均由合作方或网友上传,本站不对文档的完整性、权威性及其观点立场正确性做任何保证或承诺!文档内容仅供研究参考,付费前请自行鉴别。
3、如文档内容存在违规,或者侵犯商业秘密、侵犯著作权等,请点击“违规举报”。

碎片内容

全国建筑设计劳动(工日)定额(2015年修编版)

文章天下+ 关注
实名认证
内容提供者

各种文档应有尽有

确认删除?
VIP
微信客服
  • 扫码咨询
会员Q群
  • 会员专属群点击这里加入QQ群
客服邮箱
回到顶部