电脑桌面
添加小米粒文库到电脑桌面
安装后可以在桌面快捷访问

全国仪表工试题题库汇编VIP免费

全国仪表工试题题库汇编_第1页
1/321
全国仪表工试题题库汇编_第2页
2/321
全国仪表工试题题库汇编_第3页
3/321
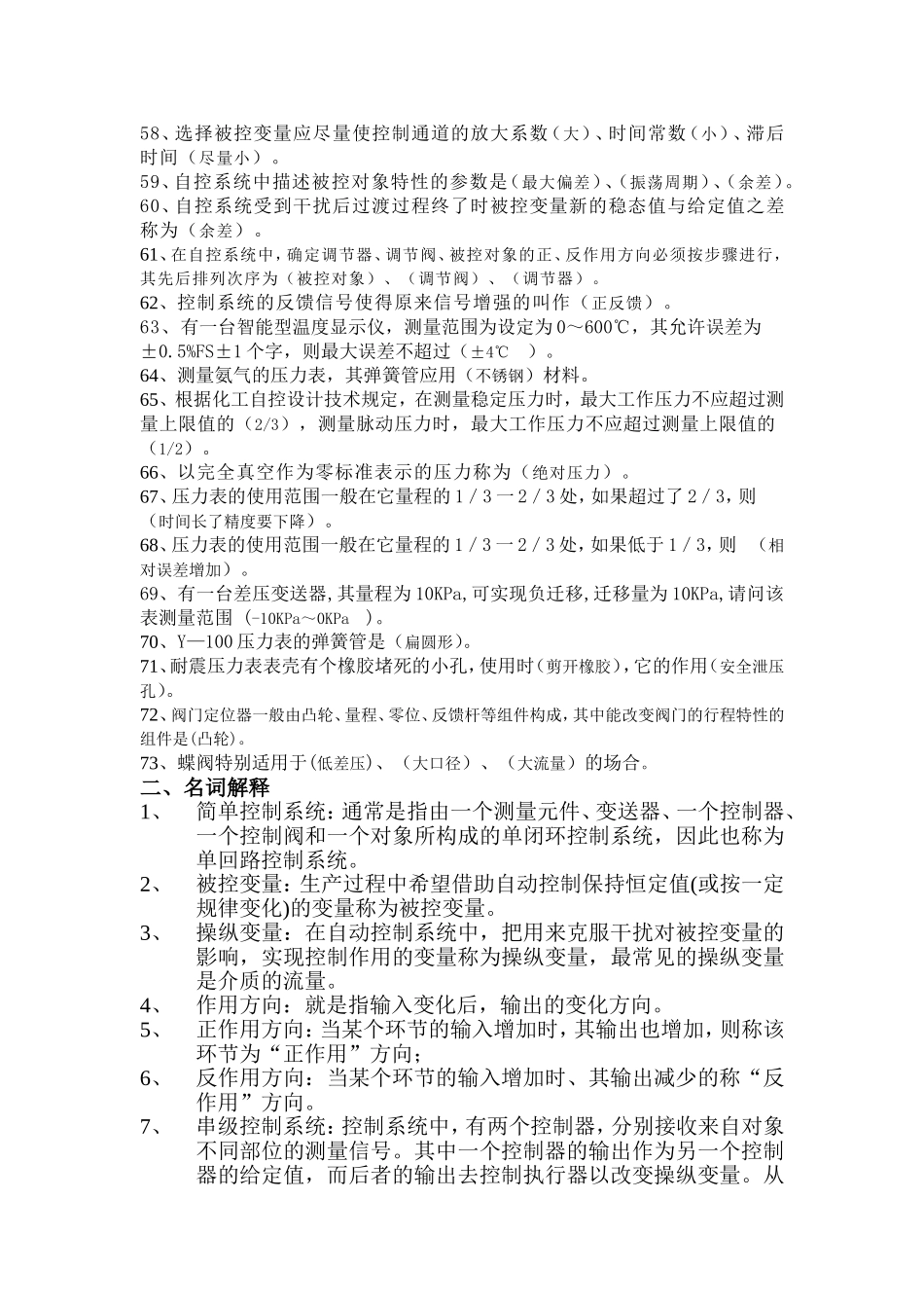
全国仪表工试题题库汇总附答案一、填空题1、仪表的精度级别是指仪表的(基本误差)、(最大允许值)。阿2、我们无法控制的误差是(随机误差)。3、差压测量管路冲洗时,应先打开(平衡阀门)。4、精确度为1/20的游标卡尺,其主尺与副尺每格刻度相差(0.05mm)。5、在蒸汽流量阶跃增大扰动下,汽包水位会出现(虚假水位)。6、铜热电阻测温范围是(-50~150℃)。7、KX延伸型热电偶补偿线正极为红色,负极为(黑色)。8、当温度取源部件与工艺管道呈倾斜安装时,取源部件应(逆着)介质流向插入。9、双金属温度计的型号是(WSS)。10、调节器的比例度越大,比例作用越(弱),比例放大系数越大,比例作用越(强),积分时间越大,积分作用越(强),微分时间越大,微分作用越(弱),PID调节器在积分时间为(零),微分时间为(无穷大)时将成为(纯比例调节器)。11、分程调节系统一般有(2)个调节阀。气动薄膜调节阀起分程作用的是(电气阀门定位器)。12、串级调节系统中,副调节器通常选用(PD)调节规律。13、用一浮筒液位计测量密度比水轻的介质液位,用水校法校验该浮筒液位计的量程点时,充水高度比浮筒长度(低)。14、接线时,每个接线端子上最多允许接(2)导线。15、调节阀经常小开度工作时,宜选用(等百分比)特性。16、补偿导线的正确敷设,应该从热电偶起敷设到(与冷端温度补偿装置同温的地方)为止。17、在流量补偿中进行的压力、温度修正是修正的(系统)误差。18、一台1151压力变送器量程范围为o~300kPa,现零位正迁50%,则仪表的量程为(300kPa)。19、若一台压力变送器在现场使用时发现量程偏小,将变送器量程扩大,而二次显示仪表量程未做修改,则所测压力示值比实际压力值(小)。20、锅炉燃烧调节中的风量调节一般选用(比值调节系统)。21、压缩机防喘振调节阀作用形式是(气关式)。22、转子流量计中流体流动方向是(自下而上)。23、用压力法测量开口容器液位时,液位的高低取决于(取压点位置)、(介质密度)。24、热电偶测温原理基于(热电效应)。25、DCS系统中不常应用的网络结构是(总线形)结构。26、DCS系统大多采用冗余配置的10M/100M(Ethernet)作为其控制网络。27、热电偶信号,在采集过程中,实质上是(电压信号)。28、计算机集散控制系统的现场控制站内各功能模块所需直流电源一般为±5V、±15V、±12V、以及(±24)V。29、DCS的冗余包括:电源冗余、(输入/输出模块)的冗余、控制回路的冗余、过程数据高速公路的冗余等。30、DCS系统在检修或停电后重新上电前,要确认系统连接正常,且接地良好,接地端对地电阻不超过(4)Ω。31、DCS的I/O通道中没有(位移量)通道。32、(过程控制单元)是DCS的核心部分,对生产过程进行闭环控制,还可进行顺序、逻辑和批量控制。33、积分控制规律的特点是(控制滞后,能消除余差)。34、微分控制规律是根据(偏差的变化速度)进行控制的。35、安全火花型防爆仪表属于(本质安全型)。36、正作用控制器是指(正偏差)增大,(输出)也增大。37、电-气阀门定位器主要由(接线盒组件)、(反馈组件)、(转换组件)、(气路组件)组成。38、当调节器加入积分调节规律后,能够达到(消除系统余差)的目的。39、在测量蒸汽流量时,在取压口处应加装(冷凝器)。40、流体流过标准孔板时,流束在标准孔板的(出口后一定距离处)收缩到最小。41、当差压式流量计三阀组正压阀堵死.负压阀畅通时,仪表示值(跑零下)。42、涡街流量计的频率和流体的(流速)成正比。43、当需要测量腐蚀.导电和带固体颗粒的介质流量时,一般应选用(电磁流量计)。44、工业上常用的流量仪表可分为:速度式,体积式和(质量式)。45、电磁流量计的传感器要有良好的接地,接地电阻应小于(10)Ω。46、用于测量流通量的导压管线,阀门组回路中,当正压侧阀门或导压管泄露时,仪表示值将(降低)。47、热电偶通常用来测量(高于等于)500℃的温度。48、在热电偶测温时,采用补偿导线的作用是(冷端的延伸)。49、测温元件一般应插入管道(越过管道中心线5~10mm)。50、用差压法测量容器液位时,液位的高低取决于(压力差)、(介质密度)、(取压点位置)。51、一台安...

1、当您付费下载文档后,您只拥有了使用权限,并不意味着购买了版权,文档只能用于自身使用,不得用于其他商业用途(如 [转卖]进行直接盈利或[编辑后售卖]进行间接盈利)。
2、本站所有内容均由合作方或网友上传,本站不对文档的完整性、权威性及其观点立场正确性做任何保证或承诺!文档内容仅供研究参考,付费前请自行鉴别。
3、如文档内容存在违规,或者侵犯商业秘密、侵犯著作权等,请点击“违规举报”。

碎片内容

全国仪表工试题题库汇编

您可能关注的文档

文章天下+ 关注
实名认证
内容提供者

各种文档应有尽有

确认删除?
VIP
微信客服
  • 扫码咨询
会员Q群
  • 会员专属群点击这里加入QQ群
客服邮箱
回到顶部