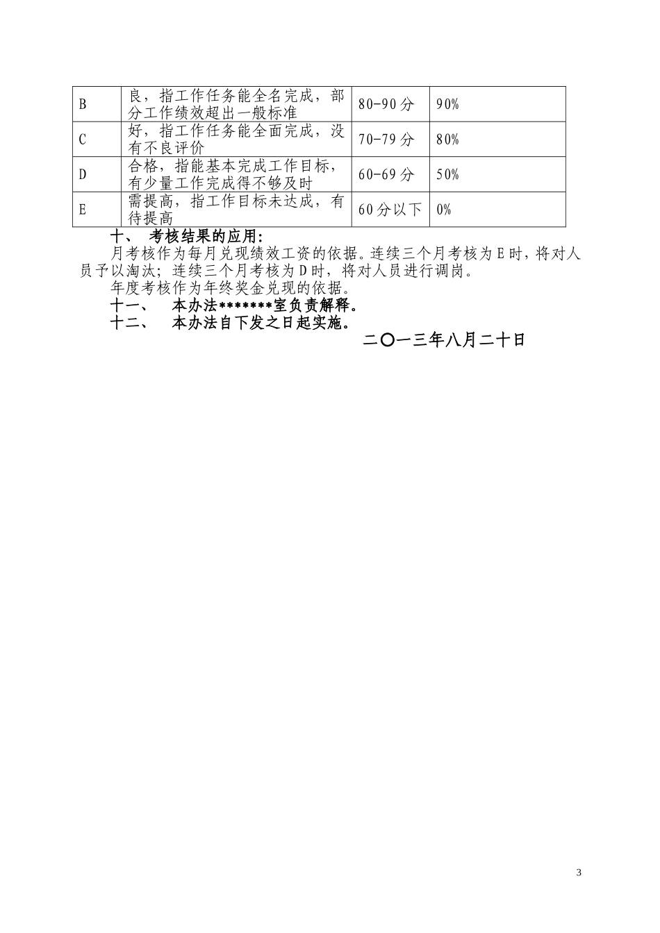
电脑桌面
添加小米粒文库到电脑桌面
安装后可以在桌面快捷访问

行政、后勤部门及人员绩效考核办法VIP免费

行政、后勤部门及人员绩效考核办法_第1页
1/3
行政、后勤部门及人员绩效考核办法_第2页
2/3
行政、后勤部门及人员绩效考核办法_第3页
3/3
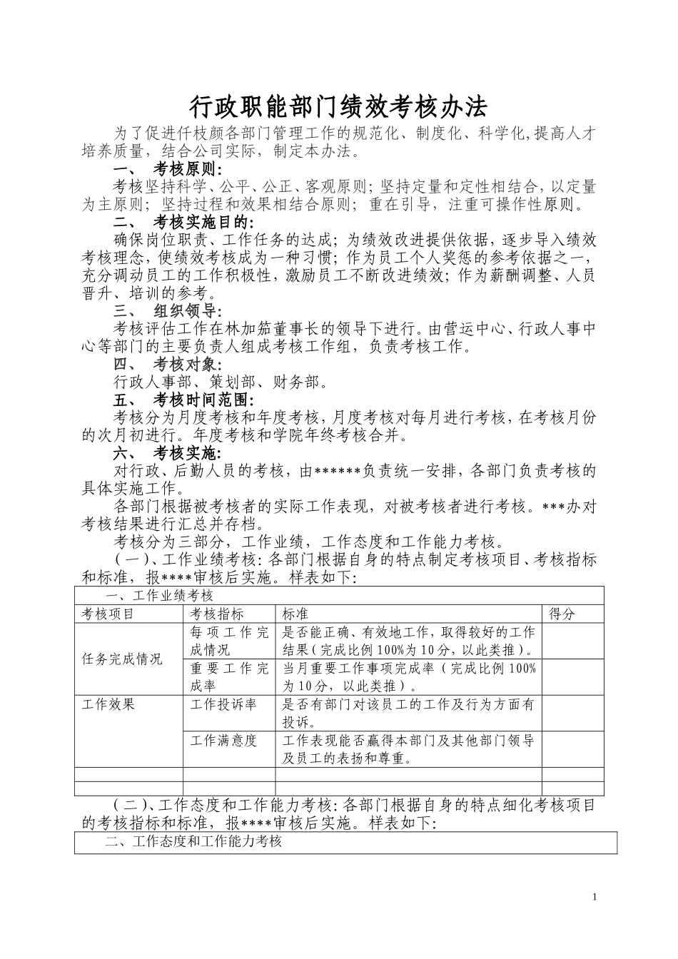
行政职能部门绩效考核办法为了促进仟枝颜各部门管理工作的规范化、制度化、科学化,提高人才培养质量,结合公司实际,制定本办法。一、考核原则:考核坚持科学、公平、公正、客观原则;坚持定量和定性相结合,以定量为主原则;坚持过程和效果相结合原则;重在引导,注重可操作性原则。二、考核实施目的:确保岗位职责、工作任务的达成;为绩效改进提供依据,逐步导入绩效考核理念,使绩效考核成为一种习惯;作为员工个人奖惩的参考依据之一,充分调动员工的工作积极性,激励员工不断改进绩效;作为薪酬调整、人员晋升、培训的参考。三、组织领导:考核评估工作在林加笳董事长的领导下进行。由营运中心、行政人事中心等部门的主要负责人组成考核工作组,负责考核工作。四、考核对象:行政人事部、策划部、财务部。五、考核时间范围:考核分为月度考核和年度考核,月度考核对每月进行考核,在考核月份的次月初进行。年度考核和学院年终考核合并。六、考核实施:对行政、后勤人员的考核,由******负责统一安排,各部门负责考核的具体实施工作。各部门根据被考核者的实际工作表现,对被考核者进行考核。***办对考核结果进行汇总并存档。考核分为三部分,工作业绩,工作态度和工作能力考核。(一)、工作业绩考核:各部门根据自身的特点制定考核项目、考核指标和标准,报****审核后实施。样表如下:一、工作业绩考核考核项目考核指标标准得分任务完成情况每项工作完成情况是否能正确、有效地工作,取得较好的工作结果(完成比例100%为10分,以此类推)。重要工作完成率当月重要工作事项完成率(完成比例100%为10分,以此类推)。工作效果工作投诉率是否有部门对该员工的工作及行为方面有投诉。工作满意度工作表现能否赢得本部门及其他部门领导及员工的表扬和尊重。(二)、工作态度和工作能力考核:各部门根据自身的特点细化考核项目的考核指标和标准,报****审核后实施。样表如下:二、工作态度和工作能力考核1考核项目考核指标标准得分工作态度纪律性出勤率、旷工率、迟到率工作质量工作是否正确、清楚、完全。合作精神对工作、同事、公司之态度;是否愿意为人服务及与人沟通;是否愿尝试新观念、新方法。工作主动性自觉完成好本职工作,无需他人监督责任感有较强的责任感,能彻底完成工作任务,可放心交付工作服务性具有良好的服务意识工作能力岗位专业能力达到岗位要求,胜任本职工作办公自动化设备的操作熟练使用计算机、打印机、传真机等学习能力接受新知识的能力、速度;是否能记忆,能遵循,并予以应用。目标与计划管理能力工作事前的计划程度,表现在对工作时间、内容、程序等安排的合理性、有效性沟通协调能力善于与人沟通,能有效的协调各方面的关系七、考核评估的办法与步骤(一)月考核1、每月底由各部门负责人按照考核表格如实填写本部门人员得考核情况,并于次月3日前上报****办。2、****办汇总各部门考核得分,抽查相关支撑数据,审核无异议后报***董事会。(二)年度考核1、月考核的加权平均占年度考核的70%。2、年度考核的具体实施按照***办相关文件执行。八、考核分值计算:工作业绩满分为100分占整个考核的50%;工作态度满分为100分占整个考核的30%;工作能力满分为100分占整个考核的20%。三部分考核分值加权平均后为被考核者的考核得分。工作业绩得分×50%+工作态度得分×30%+工作能力得分×20%=综合考核得分。九、考核结果划分:根据被考核者的得分,公司将其结果划分为五个等级。其具体内容如下所示。等级等级说明分值范围当月绩效工资比率A优秀,指各项工作完成的很优异90分以上100%2B良,指工作任务能全名完成,部分工作绩效超出一般标准80-90分90%C好,指工作任务能全面完成,没有不良评价70-79分80%D合格,指能基本完成工作目标,有少量工作完成得不够及时60-69分50%E需提高,指工作目标未达成,有待提高60分以下0%十、考核结果的应用:月考核作为每月兑现绩效工资的依据。连续三个月考核为E时,将对人员予以淘汰;连续三个月考核为D时,将对人员进行调岗。年度考核作为年终奖金兑现的依据。十一、本办法*******室负责解释。十二、本办法自下发之日起实施。二一三年八月二十日〇3

1、当您付费下载文档后,您只拥有了使用权限,并不意味着购买了版权,文档只能用于自身使用,不得用于其他商业用途(如 [转卖]进行直接盈利或[编辑后售卖]进行间接盈利)。
2、本站所有内容均由合作方或网友上传,本站不对文档的完整性、权威性及其观点立场正确性做任何保证或承诺!文档内容仅供研究参考,付费前请自行鉴别。
3、如文档内容存在违规,或者侵犯商业秘密、侵犯著作权等,请点击“违规举报”。

碎片内容

行政、后勤部门及人员绩效考核办法

金钥匙书屋+ 关注
实名认证
内容提供者

热爱教育事业,爱好互联网行业

确认删除?
VIP
微信客服
  • 扫码咨询
会员Q群
  • 会员专属群点击这里加入QQ群
客服邮箱
回到顶部