电脑桌面
添加小米粒文库到电脑桌面
安装后可以在桌面快捷访问

保险合同中的7个关键时期VIP免费

保险合同中的7个关键时期_第1页
1/5
保险合同中的7个关键时期_第2页
2/5
保险合同中的7个关键时期_第3页
3/5
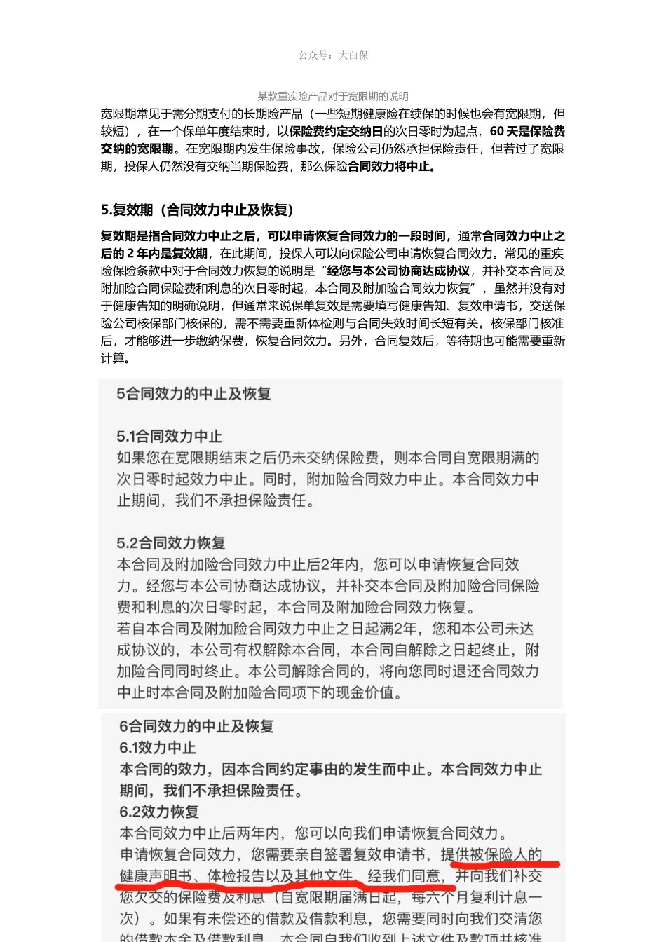
公众号:大白保保险合同中的7个关键时期保险是虚拟产品,具体的表现形式其实就是一纸法律合同,也因为此,有很多专属于保险的词语,对于很多初次接触保险的人来说,可能会觉得不明所以,本周开始我们计划做一个基础科普系列,把保险合同中一些与用户权益切身相关的词用大白话讲给大家听。这一篇,我们就从保险合同中几个常见的时期入手开始我们的科普之路。保险合同中几个常见的时期1.起保日期在正式起保之前,要走的一些流程,拿重疾险来说,不管是线上还是线下投保,如果被保险人符合健康告知,则可以直接投保,支付保费之后,保险公司会很快签发保险单,正式的起保日期,通常情况下在投保的时候即可确定,少数产品则以后续保险公司签发的保险单载明日期为准。如果健康告知不符合,则需按照保险公司要求提供核保资料甚至体检之后,保险公司给出核保结论,投保人才能进行投保。某款重疾险,投保时即可知起保日期公众号:大白保另一款则以后续签发保险单上载明为准2.犹豫期某款重疾险产品对于犹豫期的说明也称冷静期,投保人签收合同之日起的一个思考抉择期,一般是10或15天,常见于长期险种,短期险种通常没有犹豫期。投保人需在此期间反复确认,该款产品是自己所需,如果投保人认为所购保险与自己需求不符,可以无条件解除保险合同,值得注意的是保险公司对于合同解除前的保险事故是不承担保险责任的。3.等待期某款重疾险产品对于等待期的说明重疾险、医疗险、人寿险等险种通常都会在合同生效之日起设置一个等待期,主要是针对疾病风险,防止有些人明知将要发生保险事故而投保骗取保险金的投机行为。此前我们曾专门撰文详解,大家可以查看“等待期出险,哪种处理方式最有利?”。4.宽限期公众号:大白保某款重疾险产品对于宽限期的说明宽限期常见于需分期支付的长期险产品(一些短期健康险在续保的时候也会有宽限期,但较短),在一个保单年度结束时,以保险费约定交纳日的次日零时为起点,60天是保险费交纳的宽限期。在宽限期内发生保险事故,保险公司仍然承担保险责任,但若过了宽限期,投保人仍然没有交纳当期保险费,那么保险合同效力将中止。5.复效期(合同效力中止及恢复)复效期是指合同效力中止之后,可以申请恢复合同效力的一段时间,通常合同效力中止之后的2年内是复效期,在此期间,投保人可以向保险公司申请恢复合同效力。常见的重疾险保险条款中对于合同效力恢复的说明是“经您与本公司协商达成协议,并补交本合同及附加险合同保险费和利息的次日零时起,本合同及附加险合同效力恢复”,虽然并没有对于健康告知的明确说明,但通常来说保单复效是需要填写健康告知、复效申请书,交送保险公司核保部门核保的,需不需要重新体检则与合同失效时间长短有关。核保部门核准后,才能够进一步缴纳保费,恢复合同效力。另外,合同复效后,等待期也可能需要重新计算。常见的重疾险合同复效条款中没有对于健康告知的明确说明公众号:大白保部分产品则明确指出需再次提交可以证明被保险人健康状况的资料6.报案时效某款重疾险在其保险事故通知中要求“投保人、被保险人或受益人应于保险事故发生之日起十日内通知我们”,这个报案期在不同的险种中要求不同,例如重疾险和医疗险通常要求10天,意外险中有的产品设定为48小时,有的则说需“及时”通知保险人,而在车险中,因为投保人未及时通知保险公司,最终被拒赔的案件时有发生。车险中报案期比较严格的原因主要是考虑到保险事故的相关证据容易丢失,在健康险中报案期则相对宽松。7.保险金给付时效公众号:大白保保险金的给付,保险法中有明确规定:保险人收到被保险人或者受益人的赔偿或者给付保险金的请求后,应当及时作出核定;情形复杂的,应当在三十日内作出核定,合同另有约定的除外;达成赔偿或给付保险金协议后10天内,保险人履行或者给付保险金义务。大白说保险合同中几个重要的时期基本上如上所述,当然短期险种一般是没有犹豫期的;等待期越短越好;宽限期则对于保费交纳日正好赶上经济困境的人来说有帮助,对于理财比较精细的朋友,60天的期限也算是比较大的折腾空间,对于多数投保人来说,宽限期一般情况下不会遇到,...

1、当您付费下载文档后,您只拥有了使用权限,并不意味着购买了版权,文档只能用于自身使用,不得用于其他商业用途(如 [转卖]进行直接盈利或[编辑后售卖]进行间接盈利)。
2、本站所有内容均由合作方或网友上传,本站不对文档的完整性、权威性及其观点立场正确性做任何保证或承诺!文档内容仅供研究参考,付费前请自行鉴别。
3、如文档内容存在违规,或者侵犯商业秘密、侵犯著作权等,请点击“违规举报”。

碎片内容

保险合同中的7个关键时期

您可能关注的文档

确认删除?
VIP
微信客服
  • 扫码咨询
会员Q群
  • 会员专属群点击这里加入QQ群
客服邮箱
回到顶部