电脑桌面
添加小米粒文库到电脑桌面
安装后可以在桌面快捷访问

便条——借条-收条写作教案--倪文锦版VIP免费

便条——借条-收条写作教案--倪文锦版_第1页
1/5
便条——借条-收条写作教案--倪文锦版_第2页
2/5
便条——借条-收条写作教案--倪文锦版_第3页
3/5
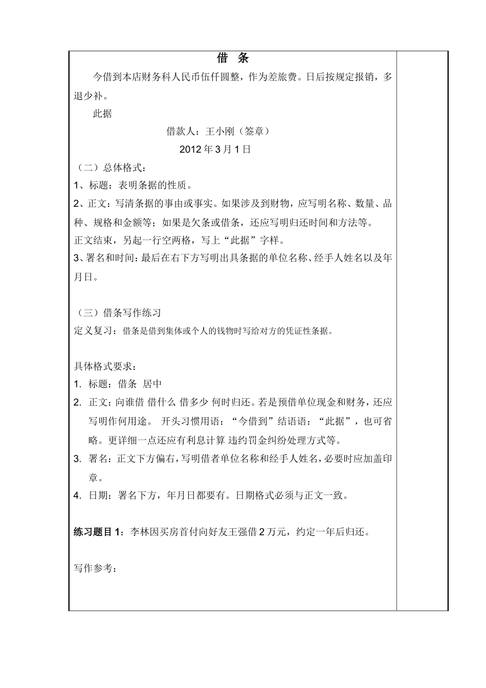
语文课程教案授课时间第3周课次3授课方式(请打√)理论课√讨论课实验课□习题课√其他□课时安排2授课题目(教学章、节或主题):《应用文单据》教学目的、要求(分掌握、熟悉、了解三个层次):1.掌握单据的必备内容和格式规范2.能正确运用和写作这种文体教学重点及难点:单据的写作运用教学基本内容方法手段第一课时一.单据定义:人们日常工作、学习、生活中,在处理财务、物资或事务来往时,写给对方作为凭据或有所说明的字据,属于凭证性条据。包括:借条收条欠条领条发条等。此前学习的请假条留言条托事条则属于说明条据。二.数字大写:壹贰叁肆伍陆柒捌玖拾佰仟万圆整三.看案例,学格式:(一)案例分析借条今借到本店财务科人民币伍仟圆整,作为差旅费。日后按规定报销,多退少补。此据借款人:王小刚(签章)2012年3月1日(二)总体格式:1、标题:表明条据的性质。2、正文:写清条据的事由或事实。如果涉及到财物,应写明名称、数量、品种、规格和金额等;如果是欠条或借条,还应写明归还时间和方法等。正文结束,另起一行空两格,写上“此据”字样。3、署名和时间:最后在右下方写明出具条据的单位名称、经手人姓名以及年月日。(三)借条写作练习定义复习:借条是借到集体或个人的钱物时写给对方的凭证性条据。具体格式要求:1.标题:借条居中2.正文:向谁借借什么借多少何时归还。若是预借单位现金和财务,还应写明作何用途。开头习惯用语:“今借到”结语语:“此据”,也可省略。更详细一点还应有利息计算违约罚金纠纷处理方式等。3.署名:正文下方偏右,写明借者单位名称和经手人姓名,必要时应加盖印章。4.日期:署名下方,年月日都要有。日期格式必须与正文一致。练习题目1:李林因买房首付向好友王强借2万元,约定一年后归还。写作参考:借条今借到王强人民币贰万圆整,用作买房首付。一年后(2017年3月10)归还。此据。借款人:李林2016年2月11日写作检查及点评:币种数字日期格式练习题目2:为参加学校艺术节,需向服装部借演出服15套,请以班级的名义写一张借条。参考:A借条今借到服装部演出服拾伍套,用作艺术节表演用,演完即归还。此据。经手人:2015级日语班方静2016年3月11日B:借条为参加学校艺术节,特向服装部演出服拾伍套,演出后(X月X日)归还。此据经手人:2015级日语班方静2016年3月11日分析总结,注意事项:1.涉及现金的一定要先写明币种(人民币美元日元)后写数额,数额后面写上量词名称,然后,加“整”字以示完结,防止添写作弊。2.数字一定要大写。3.借款人借物人经手人要正确使用。4.钱款或物品归还后,借条应立即作废。(四)收条写作练习定义:收到别人钱物时写给对方作为凭借的条据。格式:与借条相同标题:收条或今收到正文:第二行空两格书写正文。应写清楚什么人,什么东西(钱或物),具体数量。结语:在正文后另起一行空两格书写“此据”字样。也可省略不写。署名和日期:在右下方位置写上立据者姓名,并在姓名下方写上立据日期。例:1:收条今收到精致书店刘奇、王小刚二同志送来的“小学生必读丛书”1200套。每套10本,每套价格为陆拾伍圆整。共计柒万捌仟圆整。一周内付款。青苗小学教务处(盖章)经手人:高明刘林2012年3月6日例文2:收条今收到王强老师所归还显微镜壹台,天平壹架,完好无损。此据顾小英2016.3.6注意事项:写作练习:你收到了好朋友王海归还给你的现金5000元和自行车一辆,请以此内容写一张收条。写作参考:收条今收到王海归还的现金伍仟圆整和自行车壹辆,自行车完好无损。XXX2016年3月14日写作注意事项:归还钱物时,若本人不在,由他人代收时,收下者应写个代收条,并及时将钱物交给当事人。开头写:代收到,署名应加上“代收人”作业布置:试写收条1.服装部收到2015级会计1班借去的艺术节演出服15套。请帮忙写一张收条。2.借条:假设你向某一位老师借了一台收音机,作为学习普通话的工具,请以此为内容写一张借条。作业布置:课后小结:注意格式,数额大写署名日期格式一致。

1、当您付费下载文档后,您只拥有了使用权限,并不意味着购买了版权,文档只能用于自身使用,不得用于其他商业用途(如 [转卖]进行直接盈利或[编辑后售卖]进行间接盈利)。
2、本站所有内容均由合作方或网友上传,本站不对文档的完整性、权威性及其观点立场正确性做任何保证或承诺!文档内容仅供研究参考,付费前请自行鉴别。
3、如文档内容存在违规,或者侵犯商业秘密、侵犯著作权等,请点击“违规举报”。

碎片内容

便条——借条-收条写作教案--倪文锦版

文章天下+ 关注
实名认证
内容提供者

各种文档应有尽有

确认删除?
VIP
微信客服
  • 扫码咨询
会员Q群
  • 会员专属群点击这里加入QQ群
客服邮箱
回到顶部