电脑桌面
添加小米粒文库到电脑桌面
安装后可以在桌面快捷访问

(统考版)高考历史二轮复习 史学研究限时集训 关注史学研究方法 把脉高考前沿动态(含解析)-人教版高三全册历史试题VIP免费

(统考版)高考历史二轮复习 史学研究限时集训 关注史学研究方法 把脉高考前沿动态(含解析)-人教版高三全册历史试题_第1页
1/7
(统考版)高考历史二轮复习 史学研究限时集训 关注史学研究方法 把脉高考前沿动态(含解析)-人教版高三全册历史试题_第2页
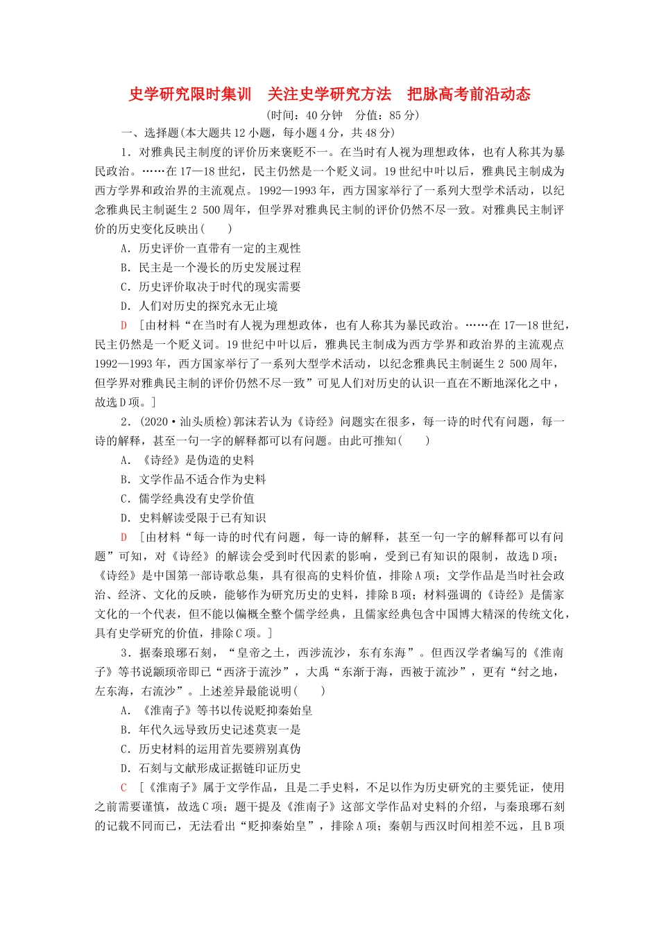
2/7
(统考版)高考历史二轮复习 史学研究限时集训 关注史学研究方法 把脉高考前沿动态(含解析)-人教版高三全册历史试题_第3页
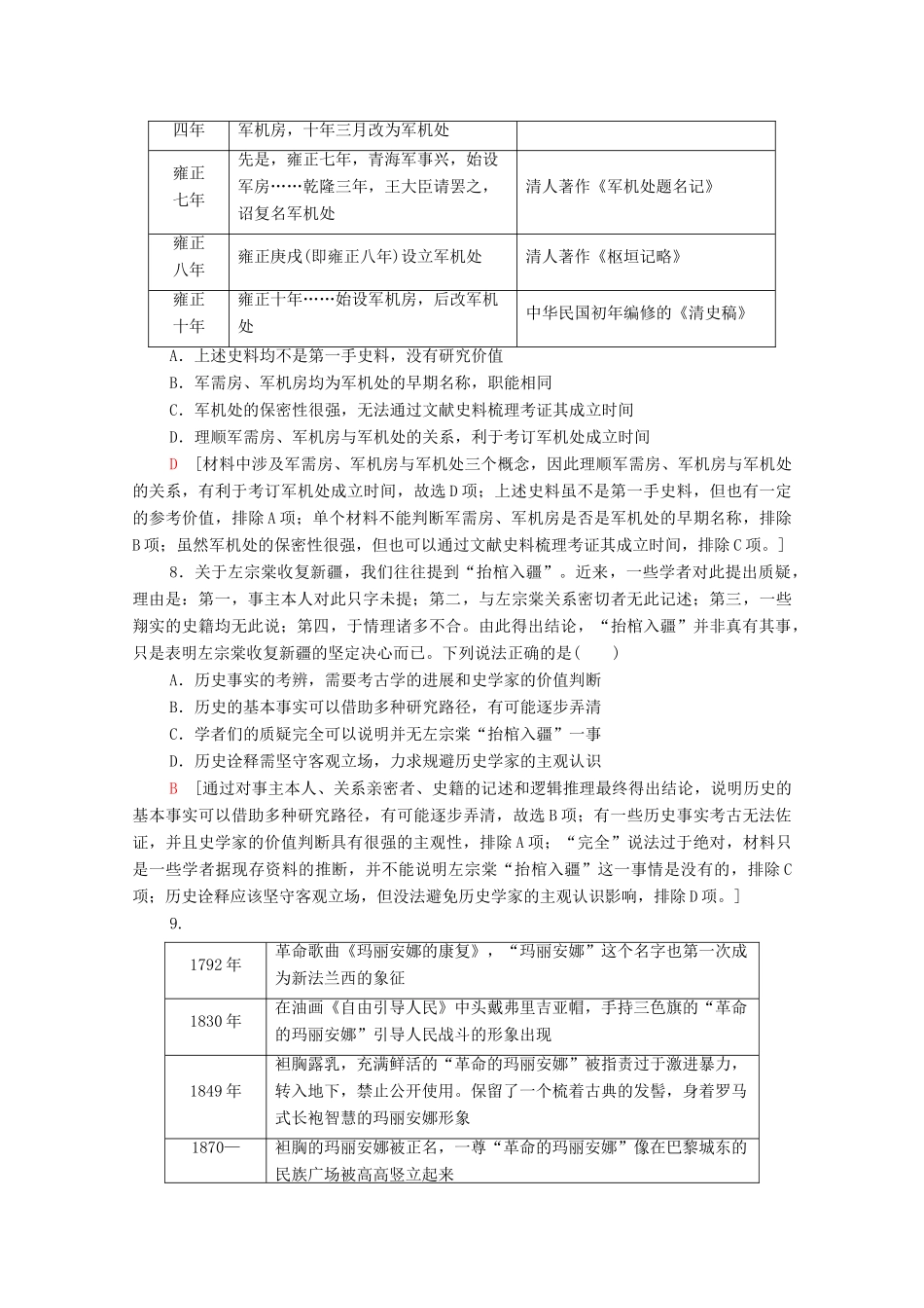
3/7
史学研究限时集训关注史学研究方法把脉高考前沿动态(时间:40分钟分值:85分)一、选择题(本大题共12小题,每小题4分,共48分)1.对雅典民主制度的评价历来褒贬不一。在当时有人视为理想政体,也有人称其为暴民政治。……在17—18世纪,民主仍然是一个贬义词。19世纪中叶以后,雅典民主制成为西方学界和政治界的主流观点。1992—1993年,西方国家举行了一系列大型学术活动,以纪念雅典民主制诞生2500周年,但学界对雅典民主制的评价仍然不尽一致。对雅典民主制评价的历史变化反映出()A.历史评价一直带有一定的主观性B.民主是一个漫长的历史发展过程C.历史评价取决于时代的现实需要D.人们对历史的探究永无止境D[由材料“在当时有人视为理想政体,也有人称其为暴民政治。……在17—18世纪,民主仍然是一个贬义词。19世纪中叶以后,雅典民主制成为西方学界和政治界的主流观点1992—1993年,西方国家举行了一系列大型学术活动,以纪念雅典民主制诞生2500周年,但学界对雅典民主制的评价仍然不尽一致”可见人们对历史的认识一直在不断地深化之中,故选D项。]2.(2020·汕头质检)郭沫若认为《诗经》问题实在很多,每一诗的时代有问题,每一诗的解释,甚至一句一字的解释都可以有问题。由此可推知()A.《诗经》是伪造的史料B.文学作品不适合作为史料C.儒学经典没有史学价值D.史料解读受限于已有知识D[由材料“每一诗的时代有问题,每一诗的解释,甚至一句一字的解释都可以有问题”可知,对《诗经》的解读会受到时代因素的影响,受到已有知识的限制,故选D项;《诗经》是中国第一部诗歌总集,具有很高的史料价值,排除A项;文学作品是当时社会政治、经济、文化的反映,能够作为研究历史的史料,排除B项;材料强调的《诗经》是儒家文化的一个代表,但不能以偏概全整个儒学经典,且儒家经典包含中国博大精深的传统文化,具有史学研究的价值,排除C项。]3.据秦琅琊石刻,“皇帝之土,西涉流沙,东有东海”。但西汉学者编写的《淮南子》等书说颛顼帝即已“西济于流沙”,大禹“东渐于海,西被于流沙”,更有“纣之地,左东海,右流沙”。上述差异最能说明()A.《淮南子》等书以传说贬抑秦始皇B.年代久远导致历史记述莫衷一是C.历史材料的运用首先要辨别真伪D.石刻与文献形成证据链印证历史C[《淮南子》属于文学作品,且是二手史料,不足以作为历史研究的主要凭证,使用之前需要谨慎,故选C项;题干提及《淮南子》这部文学作品对史料的介绍,与秦琅琊石刻的记载不同而已,无法看出“贬抑秦始皇”,排除A项;秦朝与西汉时间相差不远,且B项的表述有逻辑错误,排除;石刻与文献矛盾冲突,不是相互印证,排除D项。]4.秦朝的户籍简,就类似于今天的“户口簿”。其特点是一木简记一户,又称“户版”“户籍”。出土于湖南里耶的秦简户籍簿,其文为“东成户人士五夫,妻大女子沙,子小女子泽若,子小女子伤。”“大、小”为课役身份的标志,是征发赋役的依据。此简()①是秦始皇暴政的有力佐证②是研究秦史的一手资料③直接反映了郡县制的管理状况A.①③B.①②③C.②D.②③C[材料没有反映出秦朝征发赋役超出民众的承受,不能佐证秦始皇的暴政,故①错误;秦朝的户籍简是对秦朝户籍管理的直接记录,是研究秦史的一手资料,故②正确;户籍简只反映出秦朝赋役的征发,不能全面反映郡县制的管理状况,故③错误;选择C项符合题意。]5.(2020·湘豫名校联考)宋代诗云:“遍身罗绮者,不是养蚕人”;明代天启年间的《吴兴备志》说:“湖丝遍布天下,而湖民身无一缕”。清代学者杨屾在《豳风广义·序》里提到“不耕者祭无盛,不蚕者衣无帛”,蚕桑品“为衣被之源”。下列说法中最为合理的是()A.地方县志不具普遍性缺乏研究价值B.杨屾忽视了丝不是百姓主要的衣着材料C.宋词以浪漫著称,其内容不足为信D.棉纺织业发展导致湖州资本主义萌芽产生B[“不耕者祭无盛,不蚕者衣无帛”表明杨屾希望古代农民有衣穿,有饭吃,却忽略了古代农民的衣着主要是麻,所以这个想法是不切实际的,故选B项;地方县志作为地方的官修史书,其价值非常大,排除A项;词属于文学的范畴,文学也有史学价值,排除C项;“...

1、当您付费下载文档后,您只拥有了使用权限,并不意味着购买了版权,文档只能用于自身使用,不得用于其他商业用途(如 [转卖]进行直接盈利或[编辑后售卖]进行间接盈利)。
2、本站所有内容均由合作方或网友上传,本站不对文档的完整性、权威性及其观点立场正确性做任何保证或承诺!文档内容仅供研究参考,付费前请自行鉴别。
3、如文档内容存在违规,或者侵犯商业秘密、侵犯著作权等,请点击“违规举报”。

碎片内容

(统考版)高考历史二轮复习 史学研究限时集训 关注史学研究方法 把脉高考前沿动态(含解析)-人教版高三全册历史试题

您可能关注的文档

雨丝书吧+ 关注
实名认证
内容提供者

乐于和他人分享知识,从事历史教学,热爱教育,高度负责。

确认删除?
VIP
微信客服
  • 扫码咨询
会员Q群
  • 会员专属群点击这里加入QQ群
客服邮箱
回到顶部