电脑桌面
添加小米粒文库到电脑桌面
安装后可以在桌面快捷访问

高一化学下学期期末模拟试题(二)-人教版高一全册化学试题VIP免费

高一化学下学期期末模拟试题(二)-人教版高一全册化学试题_第1页
1/11
高一化学下学期期末模拟试题(二)-人教版高一全册化学试题_第2页
2/11
高一化学下学期期末模拟试题(二)-人教版高一全册化学试题_第3页
3/11
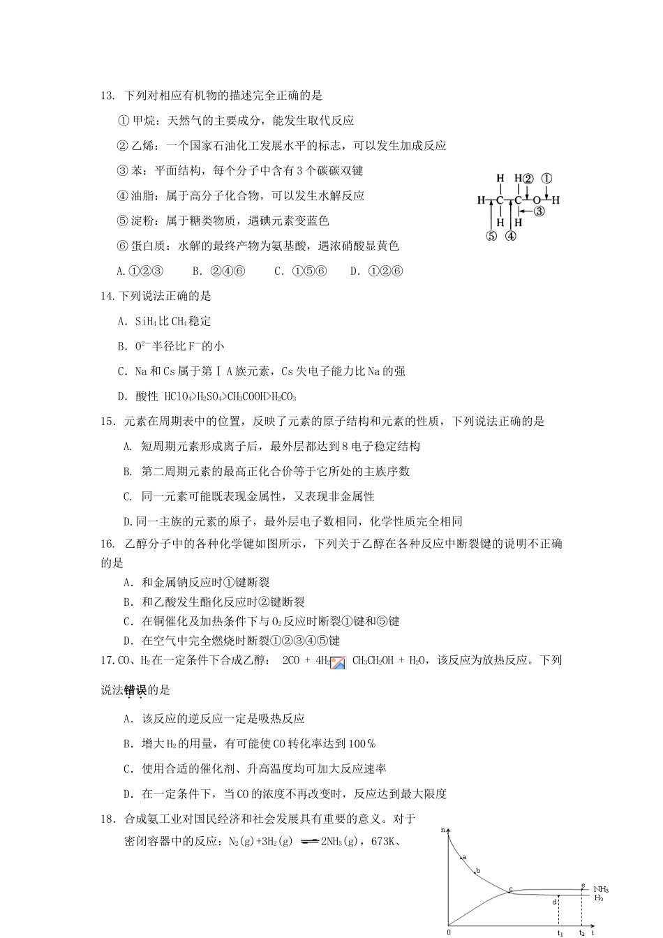
泰兴市第一高级中学2014—2015学年度第二学期期末模拟考试(二)高一化学试卷2015.6.29卷面总分:120分考试时间:100分钟第Ⅰ卷(选择题共48分)可能用到的相对原子质量:Zn65C12H1一、单项选择题(本题包括12小题,每小题2分,共24分。每小题只有一个选项符合题意)1.海水是一个巨大的化学资源库,下列有关海水综合利用的说法正确的是A.海水中含有钾元素,只需经过物理变化就可以得到钾单质B.海水蒸发制海盐的过程中只发生了化学变化C.从海水中可以得到NaCl,电解熔融NaCl可制备Cl2D.利用潮汐发电是将化学能转化为电能2.下列涉及有机物的性质或应用的说法不正确的是A.干馏煤可以得到甲烷、苯和氨等重要化工原料B.用于奥运“祥云”火炬的丙烷是一种清洁燃料C.用大米酿的酒在一定条件下密封保存,时间越长越香醇D.纤维素、蔗糖、葡萄糖和脂肪在一定条件下都可发生水解反应3.简单原子的原子结构可用右下图表示方法形象表示,其中●表示质子或电子,○表示中子,则下列叙述错误的是A.①②③属同种元素B.①②③互为同位素C.①②③为氢元素的三种核素D.①②③是三种化学性质不同的粒子4.化学与生活密切相关,下列有关说法不正确的是A.淀粉、蛋白质、脂肪都属于营养物质B.乙烯可用作水果的催熟剂C.用食醋可以清除暖瓶或水壶中的水垢D.只用淀粉溶液就可鉴别市售食盐是否为加碘盐5.下列说法正确的是A.酸与碱发生中和反应所放出的热量称为中和热B.1mol甲烷与Cl2发生取代反应生成CCl4,需Cl22molC.H2→H+H的变化需吸收能量D.1mol蔗糖水解可生成2mol葡萄糖6.美国科学家将铅和氪两种元素的原子核对撞,获得了一种质子数为118,质量数为293的新元素,则该元素原子核内的中子数和核外电子数之差为A.57B.47C.61D.1757.两只敞口烧杯中分别发生如下反应:A+B=C+D,反应温度为T1,另一只烧杯反应为M+N=P+Q,反应温度为T2,T1>T2,则两只烧杯中反应速率快慢为A.前者快B.后者快C.一样快D.无法确定8.下列叙述正确的是A.卤素单质的颜色随核电荷数的增大而逐渐加深B.卤素形成的氢化物稳定性随核电荷数增大而增大C.碱金属都比水轻D.碱金属都保存在煤油中9.A元素最高正价和最低负价绝对值之差为6,A、B元素次外层都有8个电子,BA2在水溶液中能电离出相同电子层结构的离子,则BA2是A.CaCl2B.MgF2C.NO2D.CO210.X、Y是元素周期表ⅦA族中的两种元素。下列叙述中能说明X的非金属性比Y强的是A.X原子的电子层数比Y原子的电子层数多B.X的氢化物的沸点比Y的氢化物的沸点低C.X的气态氢化物比Y的气态氢化物稳定D.Y的单质能将X从NaX的溶液中置换出来11.关于化学键的下列叙述中正确的是A.离子化合物不可能含共价键B.共价化合物可能含离子键C.离子化合物中只含离子键D.共价化合物中不含离子键12.研究人员开发出被称为第五形态的固体碳,这种新的碳结构称作“纳米泡沫”,外形类似海绵,比重极小,并具有磁性。纳米泡沫碳与金刚石的关系是A.同一种物质B.同分异构体C.同位素D.同素异形体二、选择题(本题包括8小题,每小题3分,共24分。每小题有一个或两个选项符合题意。若正确答案只包括一个选项,多选时,该题为0分;若正确答案包括两个选项,只选一个且正确的给2分,选两个且都正确的给3分,但只要选错一个,该小题就为0分)13.下列对相应有机物的描述完全正确的是①甲烷:天然气的主要成分,能发生取代反应②乙烯:一个国家石油化工发展水平的标志,可以发生加成反应③苯:平面结构,每个分子中含有3个碳碳双键④油脂:属于高分子化合物,可以发生水解反应⑤淀粉:属于糖类物质,遇碘元素变蓝色⑥蛋白质:水解的最终产物为氨基酸,遇浓硝酸显黄色A.①②③B.②④⑥C.①⑤⑥D.①②⑥14.下列说法正确的是A.SiH4比CH4稳定B.O2―半径比F―的小C.Na和Cs属于第ⅠA族元素,Cs失电子能力比Na的强D.酸性HClO4>H2SO4>CH3COOH>H2CO315.元素在周期表中的位置,反映了元素的原子结构和元素的性质,下列说法正确的是A.短周期元素形成离子后,最外层都达到8电子稳定结构B.第二周期元素的最高正化合价等于它所处的主族序数C.同一元素可能既表现金属性,又表现非...

1、当您付费下载文档后,您只拥有了使用权限,并不意味着购买了版权,文档只能用于自身使用,不得用于其他商业用途(如 [转卖]进行直接盈利或[编辑后售卖]进行间接盈利)。
2、本站所有内容均由合作方或网友上传,本站不对文档的完整性、权威性及其观点立场正确性做任何保证或承诺!文档内容仅供研究参考,付费前请自行鉴别。
3、如文档内容存在违规,或者侵犯商业秘密、侵犯著作权等,请点击“违规举报”。

碎片内容

高一化学下学期期末模拟试题(二)-人教版高一全册化学试题

确认删除?
VIP
微信客服
  • 扫码咨询
会员Q群
  • 会员专属群点击这里加入QQ群
客服邮箱
回到顶部