电脑桌面
添加小米粒文库到电脑桌面
安装后可以在桌面快捷访问

江西省赣州市高三化学上学期第一次模拟试卷(含解析)-人教版高三全册化学试题VIP专享VIP免费

江西省赣州市高三化学上学期第一次模拟试卷(含解析)-人教版高三全册化学试题_第1页
1/32
江西省赣州市高三化学上学期第一次模拟试卷(含解析)-人教版高三全册化学试题_第2页
2/32
江西省赣州市高三化学上学期第一次模拟试卷(含解析)-人教版高三全册化学试题_第3页
3/32
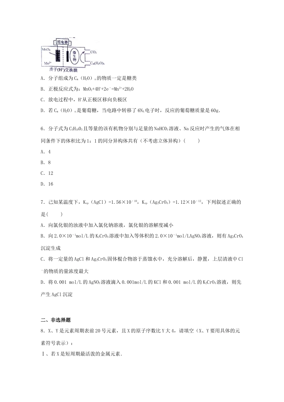
2015年江西省赣州市高考化学一模试卷一、选择题(共7小题,每小题6分,满分42分)1.下列说法中,正确的是()A.光导纤维、聚酯纤维、棉花都属于高分子化合物B.在大米酿酒的过程中,淀粉最后变成了单糖C.明矾和漂白粉处理自来水,二者的作用原理相同D.合成顺丁橡胶()的单体是CH2=CH﹣CH=CH2.2.NA为阿伏加德罗常数的值,下列叙述正确的是()A.1.0mol/L的NaAlO2水溶液中含有的氧原子数为2NAB.12g金刚石中含有碳酸键的个数为2NAC.25℃时1.0LpH=13的NaOH溶液中含有H+的数目为0.1NAD.1mol的甲基与1mol的铵银离子所含电子数均为10NA.3.下列有关化学用语或叙述正确的是()A.C30、N70、C120、C340等互称为同素异形体B.CH3CH2CH2CH2OH的名称是:丁醇C.2﹣戊烯的结构简式:CH3CH2CH=CHCH3D.质子数为94、中子数为144的钚(Pu)原子:Pu4.下列说法正确的是()A.利用一束强光照射明矾溶液,产生光亮的“通路”,说明明矾一定发生了水解B.与Al反应放出H2的溶液中Mg2﹣、Ca2﹣、HCO3﹣、NO3﹣有可能大量共存C.Ca(ClO)2溶液中通入过量SO2的离子方程式:ClO﹣+SO2+H2O=HClO+HSO3﹣D.等体积、等物质的量浓度的NaX的弱酸HX混合后的溶液中c(Na+)>c(HX)>c(H+)>c(OH﹣)5.如图为一种微生物燃料电池结构示意图,关于该电池叙述正确的是()A.分子组成为Cm(H2O)n的物质一定是糖类B.正极反应式为:MnO2+4H++2e﹣=Mn2++2H2OC.放电过程中,H+从正极区移向负极区D.若Cm(H2O)n是葡萄糖,当电路中转移了6NA电子时,反应的葡萄糖质量是60g.6.分子式为C5Hl003且等量的该有机物分别与足量的NaHC03溶液、Na反应时产生的气体在相同条件下的体积比为1:1的同分异构体共有(不考虑立体异构)()A.4B.8C.12D.167.己知某温度下,Ksp(AgCl)=1.56×10﹣10,Ksp(Ag2CrO4)=1.12×10﹣12,下列叙述正确的是()A.向氯化银的浊液中加入氯化钠溶液,氯化银的溶解度减小B.向2.0×10﹣1mol/L的K2CrO4溶液中加入等体积的2.0×10﹣1mol/LAgNO3溶液,则有Ag2CrO4沉淀生成C.将一定量的AgCl和Ag2CrO4固体棍合物溶于蒸馏水中,充分溶解后,静置,上层清液中Cl﹣的物质的量浓度最大D.将0.001mol/L的AgNO3溶液滴入0.001mol/L的KCl和0.001mol/L的K2CrO4溶液,则先产生AgCl沉淀二、非选择题8.X、Y是元素周期表前20号元素,且X的原子序数比Y大4,请填空(X、Y要用具体的元素符号表示):Ⅰ、若X是短周期最活泼的金属元素.(1)25℃,用0.1000mol/L的XOH溶液滴定20.00mL0.1000mol/L某一元酸HA溶液所得滴定曲线如图.下列说法正确的是__________A.A、B、C三点所示溶液导电能力最强的是C点对应的溶液B.在C点溶液中,c(H+)+c(HA)=c(OH﹣)C.25℃,HA的电离平衡常数约为5.0×10﹣4(2)一定条件下在体积不变的容器发生反应:2YO(g)+O2(g)⇌2YO2(g)①该反应的平衡常数表达式K=__________.已知K300℃>K350℃,则该反应是__________热反应.②能说明该反应已达到平衡状态的是__________a.v(YO2)=2v(O2)b.容器内压强保持不变c.v逆(YO)=2v正(O2)d.容器内密度保持不变③为使该反应的反应速率增大,且平衡向正反应方向移动的是__________a.及时分离处YO2气体b.适当升高温度c.增大O2的浓度d.选择高效催化剂Ⅱ、若X的离子半径是第三周期离子半径最小的(3)已知在此温度下:H+(aq)+OH﹣(aq)=H2O(I)△H=﹣aKJ/molHY(aq)⇌H+(aq)+Y﹣(aq)△H=+bKJ/mol则HY和强碱稀溶液发生中和反应的热化学方程式为__________.(4)X的单质与某磁性氧化物在高温下反应,常用于焊接铁轨及定向爆破,该反应的化学方程式为__________Ⅲ、若X为金属元素,Y为非金属元素,X的氧化物、氯化物都是实验室常用的干燥剂.(5)含X的某盐与Y的气态氧化物都能做漂白剂,写出制备含X元素且具有漂白性的某盐的化学方程式__________.9.以溴苯(p=1.5/cm3)为原料经以下反应原理可获得重要的有机合成中间体2﹣苯基﹣2﹣丁醇(p=1.0g/cm3)【实验装置】:【实验步骤】:步骤:1:将镁条置于装置Ⅰ的a容器中,加入一定量乙醚(p=0.71g/cm3),在冷却条件下缓慢滴入40mL溴苯,微热并加入一小块碘...

1、当您付费下载文档后,您只拥有了使用权限,并不意味着购买了版权,文档只能用于自身使用,不得用于其他商业用途(如 [转卖]进行直接盈利或[编辑后售卖]进行间接盈利)。
2、本站所有内容均由合作方或网友上传,本站不对文档的完整性、权威性及其观点立场正确性做任何保证或承诺!文档内容仅供研究参考,付费前请自行鉴别。
3、如文档内容存在违规,或者侵犯商业秘密、侵犯著作权等,请点击“违规举报”。

碎片内容

江西省赣州市高三化学上学期第一次模拟试卷(含解析)-人教版高三全册化学试题

确认删除?
VIP
微信客服
  • 扫码咨询
会员Q群
  • 会员专属群点击这里加入QQ群
客服邮箱
回到顶部