电脑桌面
添加小米粒文库到电脑桌面
安装后可以在桌面快捷访问

江苏省南京市高一化学下学期期中试题-人教版高一全册化学试题VIP免费

江苏省南京市高一化学下学期期中试题-人教版高一全册化学试题_第1页
1/7
江苏省南京市高一化学下学期期中试题-人教版高一全册化学试题_第2页
2/7
江苏省南京市高一化学下学期期中试题-人教版高一全册化学试题_第3页
3/7
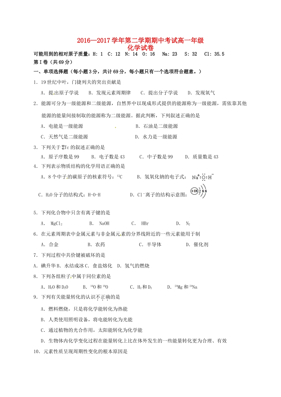
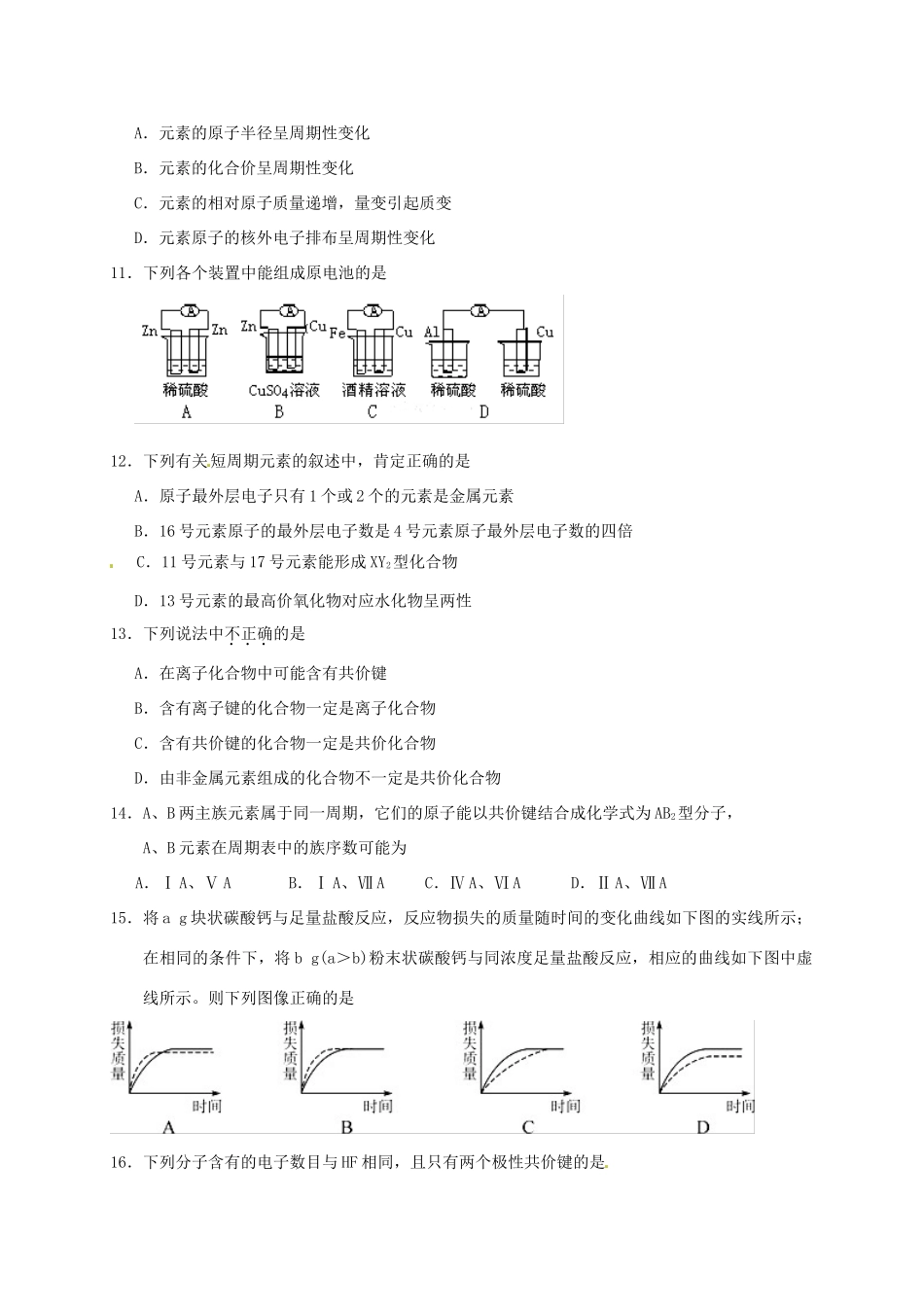
2016—2017学年第二学期期中考试高一年级化学试卷可能用到的相对原子质量:H:1C:12N:14O:16Na:23S:32Cl:35.5第I卷(共69分)一、单项选择题(每小题3分,共计69分,每小题只有一个选项符合题意。)1.19世纪中叶,门捷列夫的突出贡献是A.提出原子学说B.发现元素周期律C.提出分子学说D.发现氧气2.能源可分为一级能源和二级能源,自然界中以现成形式提供的能源称为一级能源,需依靠其他能源的能量间接制取的能源称为二级能源。据此判断,下列叙述正确的是A.电能是一级能源B.石油是二级能源C.天然气是二级能源D.水力是一级能源3.下列关于9943Tc的叙述正确的是A.原子序数是99B.电子数是43C.中子数是99D.质量数是434.下列表示物质结构的化学用语正确的是A.8个中子的碳原子的核素符号:12CB.氢氧化钠的电子式:C.H2O分子的结构式:H-O-HD.Cl-离子的结构示意图:5.下列化合物中只含有离子键的是A.MgCl2B.NaOHC.HBrD.N26.在元素周期表中金属元素与非金属元素的分界线附近的一些元素能用于制A.合金B.农药C.半导体D.催化剂7.下列过程中共价键被破坏的是A.碘升华B.水结成冰C.食盐熔化D.氢气的燃烧8.下列各组粒子中属于同位素的是A.H2O和D2OB.16O和18OC.H2和D2D.24Mg和24Na9.下列有关能量转化的认识不正确的是A.燃料燃烧,只是将化学能转化为热能B.人类使用照明设备,将电能转化为光能C.通过植物的光合作用,太阳能转化为化学能D.生物体内化学变化过程在能量转化上比在体外发生的一些能量转化更为合理、有效10.元素性质呈现周期性变化的根本原因是A.元素的原子半径呈周期性变化B.元素的化合价呈周期性变化C.元素的相对原子质量递增,量变引起质变D.元素原子的核外电子排布呈周期性变化11.下列各个装置中能组成原电池的是12.下列有关短周期元素的叙述中,肯定正确的是A.原子最外层电子只有1个或2个的元素是金属元素B.16号元素原子的最外层电子数是4号元素原子最外层电子数的四倍C.11号元素与17号元素能形成XY2型化合物D.13号元素的最高价氧化物对应水化物呈两性13.下列说法中不正确的是A.在离子化合物中可能含有共价键B.含有离子键的化合物一定是离子化合物C.含有共价键的化合物一定是共价化合物D.由非金属元素组成的化合物不一定是共价化合物14.A、B两主族元素属于同一周期,它们的原子能以共价键结合成化学式为AB2型分子,A、B元素在周期表中的族序数可能为A.ⅠA、ⅤAB.ⅠA、ⅦAC.ⅣA、ⅥAD.ⅡA、ⅦA15.将ag块状碳酸钙与足量盐酸反应,反应物损失的质量随时间的变化曲线如下图的实线所示;在相同的条件下,将bg(a>b)粉末状碳酸钙与同浓度足量盐酸反应,相应的曲线如下图中虚线所示。则下列图像正确的是16.下列分子含有的电子数目与HF相同,且只有两个极性共价键的是A.CO2B.H2OC.NH3D.CH417.在2L密闭容器中,在一定条件下发生A(g)+3B(g)2C(g),在10s内反应物A的浓度由1mol/L降到0.4mol/L,则ν(A)为A.0.06mol/(L·s)B.0.6mol/(L·s)C.0.12mol/(L·s)D.1.2mol/(L·s)18.一定温度下,可逆反应3X(g)+Y(g)2Z(g)达到限度的标志是A.X、Y、Z的浓度相等B.X的生成速率与Z的生成速率相等C.单位时间内生成3nmolX,同时消耗nmolYD.X、Y、Z的分子个数比为3:1:219.已知1~18号元素的离子aW3+、bX+、cY2-、dZ-具有相同的电子层结构,下列关系正确的是A.原子半径:X>WB.离子的氧化性:X+>W3+C.氢化物的稳定性:H2Y>HZD.质子数:c>b20.将甲、乙两种金属的性质相比较,已知①甲跟水反应比乙与水反应剧烈②甲单质能从乙的盐溶液中置换出单质乙③甲的最高价氧化物的水化物碱性比乙的最高价氧化物的水化物碱性强④在相同条件下,与某非金属反应时,甲原子失电子数目比乙的多⑤在相同条件下,与某非金属反应时,甲原子比乙更易失去电子能说明甲的金属性比乙强的是A.①④B.③⑤C.①②③⑤D.①②③④⑤21.对于工业合成氨反应:N2+3H22NH3,下列说法不正确的是A.升高温度可以增大反应速率B.使用合适的催化剂可以加大反应速率C.增大N2浓度可以增大反应速率D.增大N2浓度可以使H2转化率达到100℅22.氢氧燃料电池已...

1、当您付费下载文档后,您只拥有了使用权限,并不意味着购买了版权,文档只能用于自身使用,不得用于其他商业用途(如 [转卖]进行直接盈利或[编辑后售卖]进行间接盈利)。
2、本站所有内容均由合作方或网友上传,本站不对文档的完整性、权威性及其观点立场正确性做任何保证或承诺!文档内容仅供研究参考,付费前请自行鉴别。
3、如文档内容存在违规,或者侵犯商业秘密、侵犯著作权等,请点击“违规举报”。

碎片内容

江苏省南京市高一化学下学期期中试题-人教版高一全册化学试题

您可能关注的文档

确认删除?
VIP
微信客服
  • 扫码咨询
会员Q群
  • 会员专属群点击这里加入QQ群
客服邮箱
回到顶部