电脑桌面
添加小米粒文库到电脑桌面
安装后可以在桌面快捷访问

江西省南昌市高一化学上学期第二次月考试题-人教版高一全册化学试题VIP免费

江西省南昌市高一化学上学期第二次月考试题-人教版高一全册化学试题_第1页
1/6
江西省南昌市高一化学上学期第二次月考试题-人教版高一全册化学试题_第2页
2/6
江西省南昌市高一化学上学期第二次月考试题-人教版高一全册化学试题_第3页
3/6
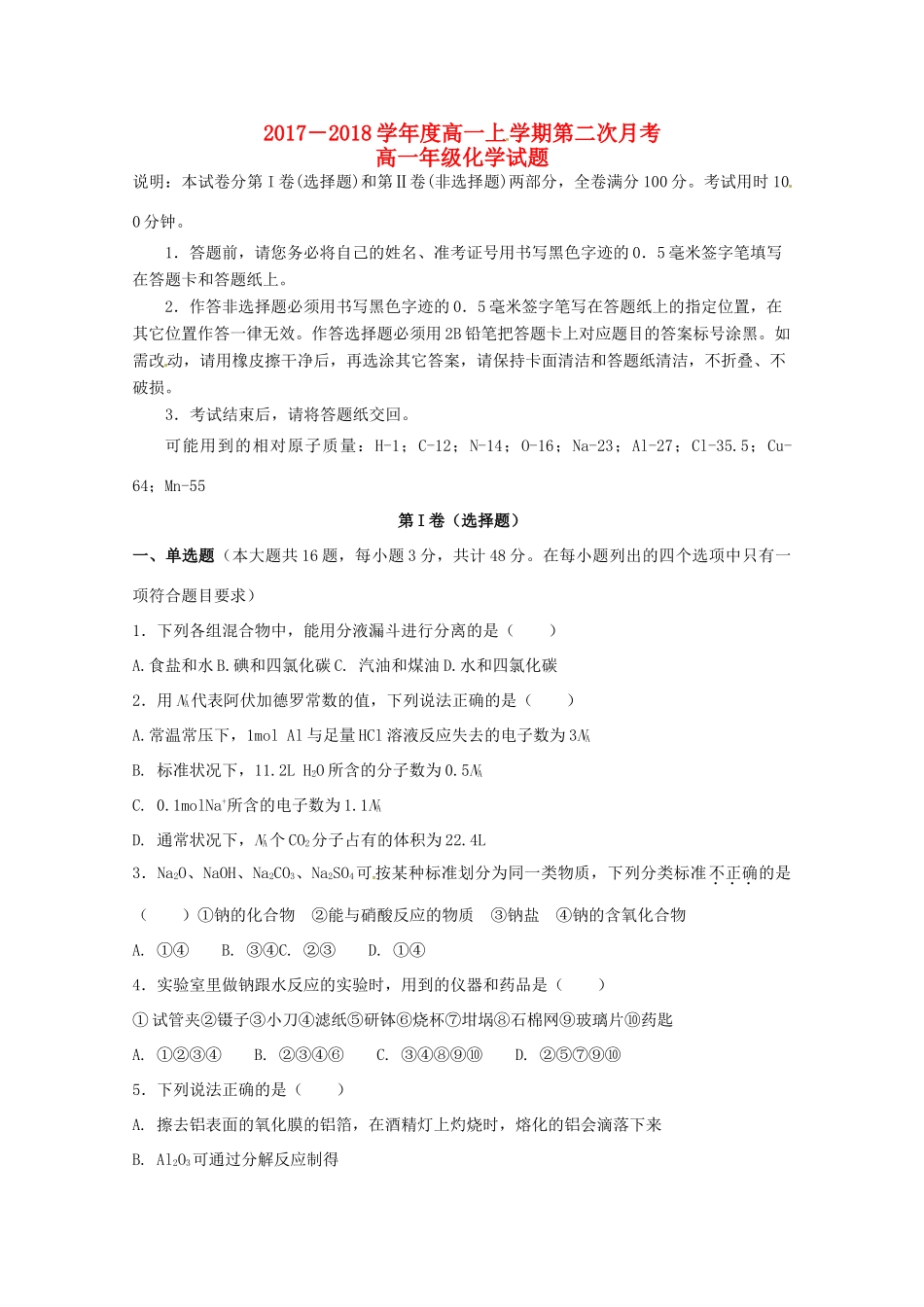
2017-2018学年度高一上学期第二次月考高一年级化学试题说明:本试卷分第I卷(选择题)和第Ⅱ卷(非选择题)两部分,全卷满分100分。考试用时100分钟。1.答题前,请您务必将自己的姓名、准考证号用书写黑色字迹的0.5毫米签字笔填写在答题卡和答题纸上。2.作答非选择题必须用书写黑色字迹的0.5毫米签字笔写在答题纸上的指定位置,在其它位置作答一律无效。作答选择题必须用2B铅笔把答题卡上对应题目的答案标号涂黑。如需改动,请用橡皮擦干净后,再选涂其它答案,请保持卡面清洁和答题纸清洁,不折叠、不破损。3.考试结束后,请将答题纸交回。可能用到的相对原子质量:H-1;C-12;N-14;O-16;Na-23;Al-27;Cl-35.5;Cu-64;Mn-55第I卷(选择题)一、单选题(本大题共16题,每小题3分,共计48分。在每小题列出的四个选项中只有一项符合题目要求)1.下列各组混合物中,能用分液漏斗进行分离的是()A.食盐和水B.碘和四氯化碳C.汽油和煤油D.水和四氯化碳2.用NA代表阿伏加德罗常数的值,下列说法正确的是()A.常温常压下,1molAl与足量HCl溶液反应失去的电子数为3NAB.标准状况下,11.2LH2O所含的分子数为0.5NAC.0.1molNa+所含的电子数为1.1NAD.通常状况下,NA个CO2分子占有的体积为22.4L3.Na2O、NaOH、Na2CO3、Na2SO4可按某种标准划分为同一类物质,下列分类标准不正确的是()①钠的化合物②能与硝酸反应的物质③钠盐④钠的含氧化合物A.①④B.③④C.②③D.①④4.实验室里做钠跟水反应的实验时,用到的仪器和药品是()①试管夹②镊子③小刀④滤纸⑤研钵⑥烧杯⑦坩埚⑧石棉网⑨玻璃片⑩药匙A.①②③④B.②③④⑥C.③④⑧⑨⑩D.②⑤⑦⑨⑩5.下列说法正确的是()A.擦去铝表面的氧化膜的铝箔,在酒精灯上灼烧时,熔化的铝会滴落下来B.Al2O3可通过分解反应制得C.可以用铝制器皿长时间盛放酸性、碱性或咸的食物D.火灾现场有大量钠存放时,应用泡沫灭火器灭火6.下列关于“焰色反应”的相关叙述不正确的是()A、某“焰色反应”的焰色为黄色,则样品中一定含“Na”元素,未必不含“K”元素;B、做“焰色反应”实验时,如果没有铂丝,可用铁丝代替;C、“焰色”是金属单质或其离子燃烧时体现出来的火焰颜色;D、做“焰色反应“实验时,用于清洗铂丝的酸宜选用盐酸,不宜选用硫酸7.下列离子方程式书写正确的是()A.金属铝溶于氢氧化钠溶液:Al+2OH-=AlO2-+H2↑B.铁和稀盐酸反应:2Fe+6H+=3H2↑+2Fe3+C.氧化钠与水反应:O2-+H2O=2OH-D.澄清石灰水中加入碳酸钠溶液:Ca2++CO32-=CaCO3↓8.下列有关溶液组成的描述合理的是()A.酸性溶液中可能大量存在SO42-、Cl‾、AlO2‾、Na+B.无色溶液中可能大量存在Mg2+、NH4+、Cl‾、SO42-C.强碱性溶液中可能大量存在NH4+、K+、Cl‾、SO42‾D.酸性溶液中可能大量存在HCO3-、K+、I‾、SO42-9.已知反应:O3+2I−+H2O=O2+I2+2OH−,下列说法不正确的是()A.O2为还原产物B.氧化性:O3>I2C.H2O既不是氧化剂也不是还原剂D.反应生成1molI2时转移2mol电子10.关于钠的说法正确的是:()A.自然界中存在游离态的钠B.根据金属间置换的原理,把一小粒金属钠放入硫酸铜溶液中,可以生成金属铜C.当钠、钾等金属不慎着火时,可以用沙子扑灭、水浇灭等方法D.少量的金属钠长期暴露在空气中,它的最终产物是Na2CO3而不是NaHCO311.等体积、等物质的量浓度的盐酸、氢氧化钠溶液分别放在甲、乙两烧杯中,各加等质量的铝,生成氢气的体积比为5∶7,则甲、乙两烧杯中的反应情况可能分别是()A.甲、乙中都是铝过量B.甲中铝过量,乙中碱过量C.甲中酸过量,乙中铝过量D.甲中酸过量,乙中碱过量12.有关NaHCO3和Na2CO3的下列叙述中错误的是()①等质量的NaHCO3和Na2CO3分别与足量盐酸反应,Na2CO3产生的CO2多②84gNaHCO3、106gNa2CO3分别与足量的盐酸完全反应,Na2CO3消耗盐酸的物质的量是NaHCO3的两倍③将澄清石灰水分别倒入两种盐溶液中,只有Na2CO3溶液中产生白色沉淀④通常状况下,相同温度下,Na2CO3的溶解度大于NaHCO3A.①②B.②③C.②④D.①③13.下列图示装置正确且能达到实验目的的是()A.制备少量氧气B.固液分离C.提纯碘D.蒸馏提纯14.下表中...

1、当您付费下载文档后,您只拥有了使用权限,并不意味着购买了版权,文档只能用于自身使用,不得用于其他商业用途(如 [转卖]进行直接盈利或[编辑后售卖]进行间接盈利)。
2、本站所有内容均由合作方或网友上传,本站不对文档的完整性、权威性及其观点立场正确性做任何保证或承诺!文档内容仅供研究参考,付费前请自行鉴别。
3、如文档内容存在违规,或者侵犯商业秘密、侵犯著作权等,请点击“违规举报”。

碎片内容

江西省南昌市高一化学上学期第二次月考试题-人教版高一全册化学试题

您可能关注的文档

确认删除?
VIP
微信客服
  • 扫码咨询
会员Q群
  • 会员专属群点击这里加入QQ群
客服邮箱
回到顶部