电脑桌面
添加小米粒文库到电脑桌面
安装后可以在桌面快捷访问

浙江省杭州二中高三化学下学期仿真试卷(含解析)-人教版高三全册化学试题VIP免费

浙江省杭州二中高三化学下学期仿真试卷(含解析)-人教版高三全册化学试题_第1页
1/28
浙江省杭州二中高三化学下学期仿真试卷(含解析)-人教版高三全册化学试题_第2页
2/28
浙江省杭州二中高三化学下学期仿真试卷(含解析)-人教版高三全册化学试题_第3页
3/28
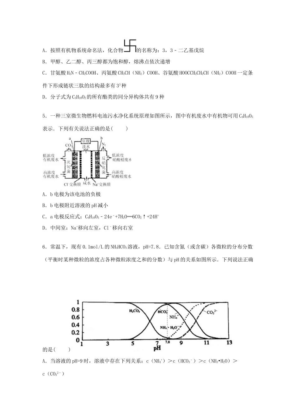
2015年浙江省杭州二中高考化学仿真试卷一、选择题(本题共7小题.每题6分,共42分.在每个小题给出的四个选项中只有一个选项符合题目要求.本卷可能用到的相对原子质量:H-1N-14O-16S-32Na-23C-121.下列说法不正确的是()A.生物质能的利用主要有以下几种方式:直接燃烧、生物化学转换和热化学转换B.在人类研究物质微观结构的过程中,光学显微镜、电子显微镜、扫描隧道显微镜三种不同层次的观测仪器先后得到了使用C.能源可分为一次能源和二次能源,化学电源也可分为一次电池和二次电池D.碰撞理论和过渡态理论是常用的反应速率理论,其中过渡态理论可解释温度、催化剂等对反应速率的影响2.下列说法正确的是()A.在中和热的测定实验中,将氢氧化钠溶液迅速倒入盛有盐酸的量热计中,立即读出并记录溶液的起始温度,充分反应后再读出并记录反应体系的最高温度B.向装有2mL2mol/LAlCl3溶液的试管中,逐滴加入0.01mol/L氨水3mL,产生沉淀且沉淀不溶解,说明氢氧化铝不溶于弱碱C.在Zn﹣Cu原电池中加入双氧水后,灯泡亮度增加且持续时间较长D.海带灼烧成灰烬后,加水煮沸2~3min并过滤,滤液中可以加入适量的H2O2来氧化I-3.X、Y、Z、W、R属于短周期主族元素.X的原子半径是短周期主族元素中最大的,Y元素的单质常通过分离液态空气得到,Z元素的单质是常见的半导体材料,W与Z同族,R与Y同族,其单质有杀菌作用.下列叙述不正确的是()A.X与Y形成的两种化合物中阴、阳离子的个数比均为1:2,且均能与水反应B.根据非金属性强弱,不可能由Z的最高价氧化物制出W的最高价氧化物C.Y的简单氢化物的沸点和热稳定性均大于R的简单氢化物D.向两份BaCl2溶液中分别通入RY2、WY2,均无白色沉淀生成,但一段时间后,通入RY2的一份中可能产生沉淀4.下列有机物相关描述不正确的()A.按照有机物系统命名法,化合物的名称为:3,3﹣二乙基戊烷B.甲醇、乙二醇、丙三醇都为饱和醇,熔沸点依次递增C.甘氨酸H2N﹣CH2COOH、丙氨酸CH3CH(NH2)COOH、谷氨酸HOOCCH2CH2CH(NH2)COOH一定条件下形成链状三肽的结构最多有33种D.分子式为C5H10O2的所有酯类的同分异构体共有9种5.一种三室微生物燃料电池污水净化系统原理如图所示,图中有机废水中有机物可用C6H10O5表示.下列有关说法正确的是()A.b电极为该电池的负极B.b电极附近溶液的pH减小C.a电极反应式:C6H10O5﹣24e﹣+7H2O═6CO2↑+24H+D.中间室:Na+移向左室,Cl﹣移向右室6.常温下,现有0.1mol/L的NH4HCO3溶液,pH=7.8.已知含氮(或含碳)各微粒的分布分数(平衡时某种微粒的浓度占各种微粒浓度之和的分数)与pH的关系如图所示.下列说法正确的是()A.当溶液的pH=9时,溶液中存在下列关系:c(NH4+)>c(HCO3﹣)>c(NH3•H2O)>c(CO32﹣)B.NH4HCO3溶液中存在下列守恒关系:c(NH4+)+c(NH3•H2O)+c(H+)=c(OH﹣)+2c(CO32﹣)+c(H2CO3)C.往该溶液中逐滴滴加氢氧化钠时NH4+和HCO3﹣浓度逐渐减小D.通过分析可知常温下Kb(NH3•H2O)>Ka1(H2CO3)7.某试液中只可能含有K+、NH4+、Fe2+、Fe3+、Cl﹣、SO42﹣、NO3﹣、AlO2﹣中的若干种离子,离子浓度均为0.1mol•L﹣1,某同学进行了如图实验:下列说法正确的是()A.无法确定原试液中是否含有Fe3+、K+B.滤液X中大量存在的阳离子有NH4+、Fe3+、H+和Al3+C.无法确定沉淀B的成分D.原溶液中一定存在的离子为NH4+、Fe2+、NO3﹣、SO42﹣二、非选择题(58分)8.有机物A(C6H8O4)为食品包装纸的常用防腐剂,A难溶于水但可以使溴的CCl4溶液褪色.A在酸性条件下水解反应,得到B(C4H4O4)和C.通常状况下B为无色晶体,能与氢氧化钠溶液发生反应.C的一种同系物是人类广泛使用的饮料成分.(1)A可以发生的反应类型有__________(选填序号)①加成反应②酯化反应③加聚反应④氧化反应(2)B分子所含官能团的名称__________、__________(3)B分子中没有支链,则B的结构简式__________,和B具有相同官能团的同分异构体的结构简式__________(4)由B制取A的化学反应方程式__________,该反应类型__________(5)天门冬氨酸(C4H7NO4)是组成人体蛋白质的氨基酸之一.结合上述反应流程,推断...

1、当您付费下载文档后,您只拥有了使用权限,并不意味着购买了版权,文档只能用于自身使用,不得用于其他商业用途(如 [转卖]进行直接盈利或[编辑后售卖]进行间接盈利)。
2、本站所有内容均由合作方或网友上传,本站不对文档的完整性、权威性及其观点立场正确性做任何保证或承诺!文档内容仅供研究参考,付费前请自行鉴别。
3、如文档内容存在违规,或者侵犯商业秘密、侵犯著作权等,请点击“违规举报”。

碎片内容

浙江省杭州二中高三化学下学期仿真试卷(含解析)-人教版高三全册化学试题

您可能关注的文档

海博书城+ 关注
实名认证
内容提供者

从事历史教学,热爱教育,高度负责。

确认删除?
VIP
微信客服
  • 扫码咨询
会员Q群
  • 会员专属群点击这里加入QQ群
客服邮箱
回到顶部